当前位置: 首页 >> 安全知识

特殊危险作业安全管理,附全套作业票,值得收藏!


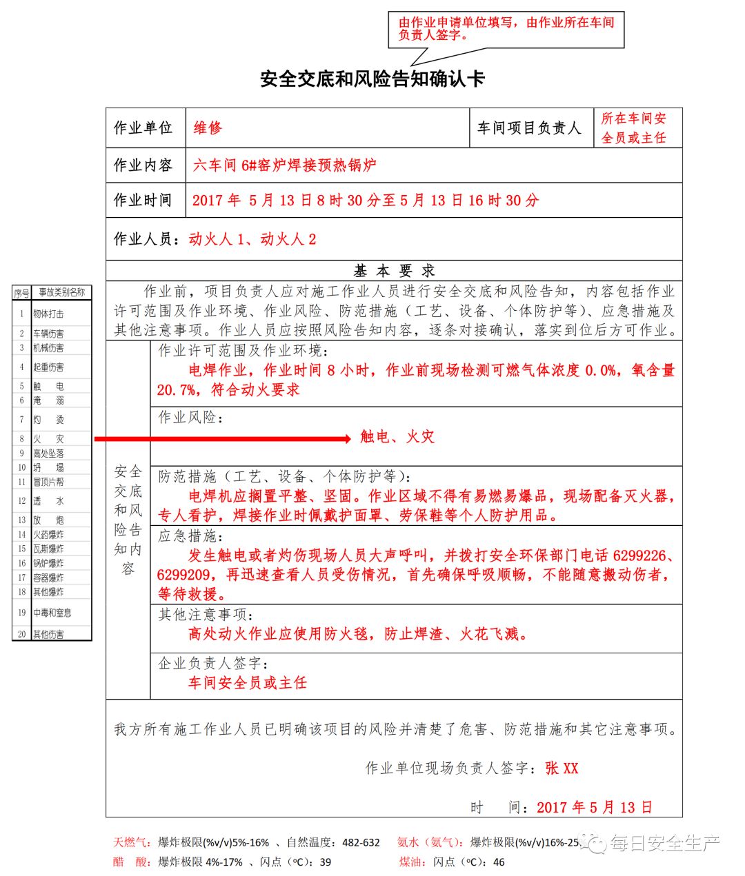
第二部分特殊作业票填写规范



第三部分,特殊作业票模板

链接: https://mp.weixin.qq.com/s?__biz=MzU2NTI0MDM3Ng==&mid=2247535749&idx=1&sn=e06d749514d7b5b1e23ec072b2929559&chksm=fcbcbbd2cbcb32c449390265d510cf39772deda24da4e8a448a82e39276624464cd099a346ad&mpshare=1&scene=23&srcid=#rd


Copyright © 马鞍山市安全生产协会 All Rights Reserved. 皖ICP备2025104696号-1
最佳使用效果1024*768以上分辨率,建议使用微软公司IE6.0及以上  您是第 27005 位访客 今日访问量:71 当前在线人数:4