当前位置: 首页 >> 安全知识

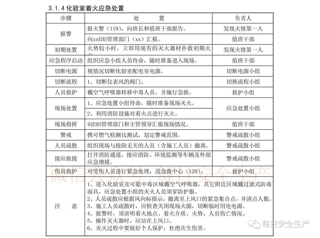
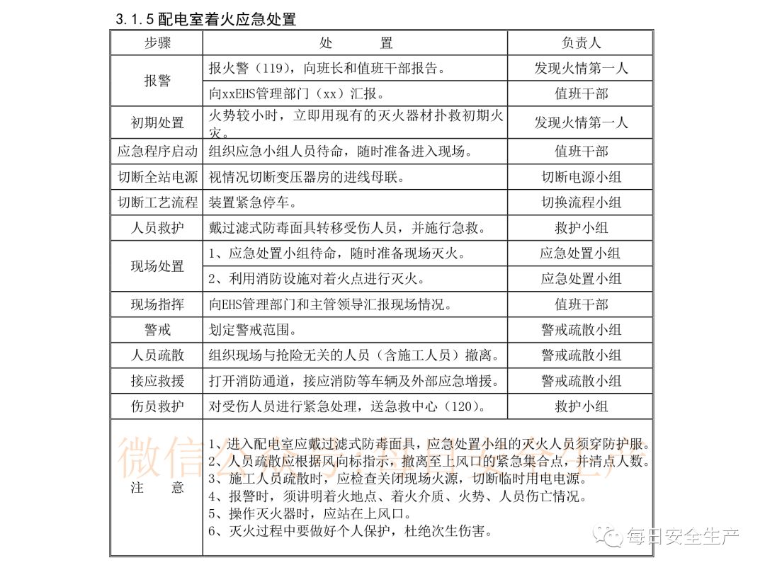
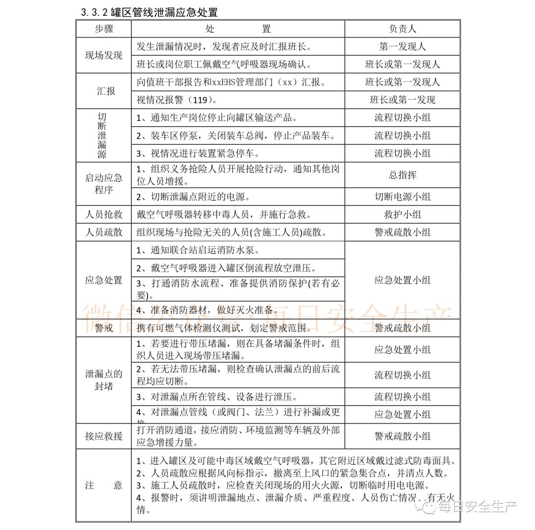
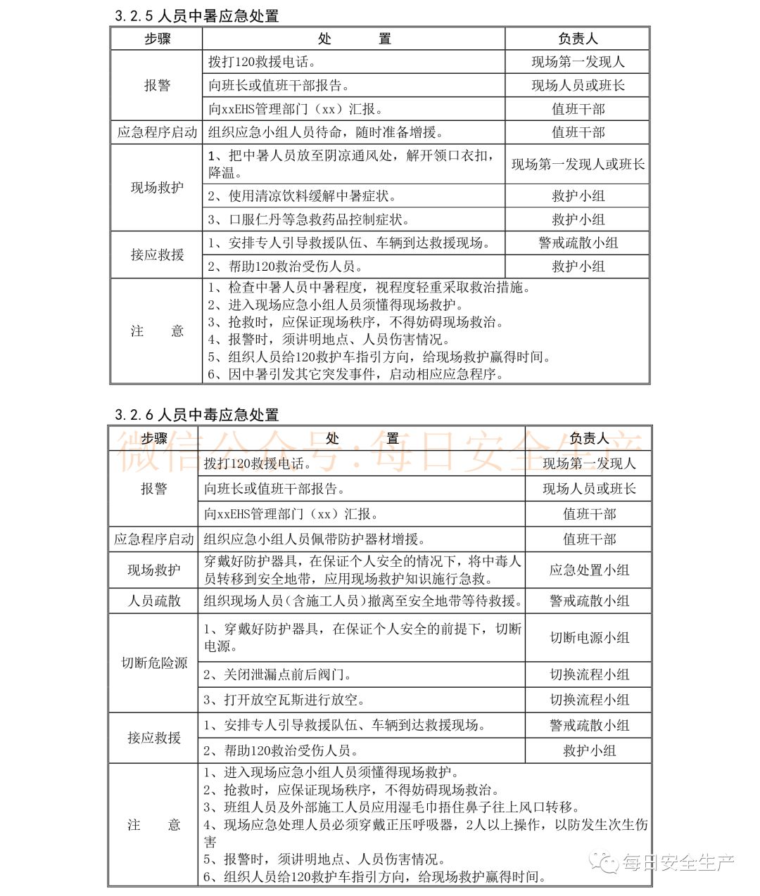
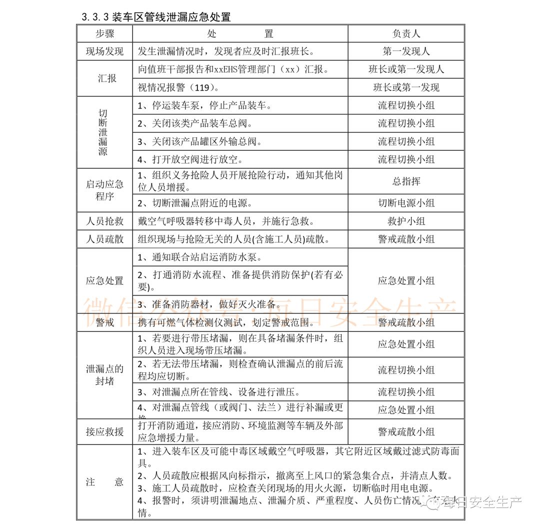
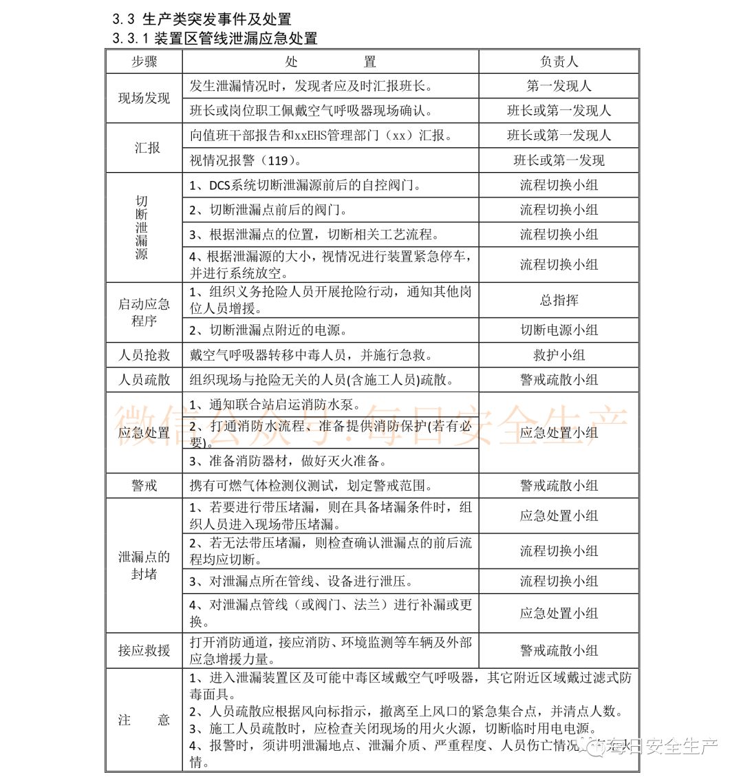
全套现场应急处置救援告知卡,非常实用!

全套现场应急处置救援告知卡,非常实用!


链接:  https://mp.weixin.qq.com/s?__biz=MzU2NTI0MDM3Ng==&mid=2247537441&idx=1&sn=4e84da2d8023894cd36468a482ad1af4&chksm=fcbca476cbcb2d607532b947b09aed3326c3f4af355b61a96daa20605c45f3ec00e49e31742f&mpshare=1&scene=23&srcid=#rd


Copyright © 马鞍山市安全生产协会 All Rights Reserved. 皖ICP备2025104696号-1
最佳使用效果1024*768以上分辨率,建议使用微软公司IE6.0及以上  您是第 27005 位访客 今日访问量:71 当前在线人数:4