当前位置: 首页 >> 安全标准化

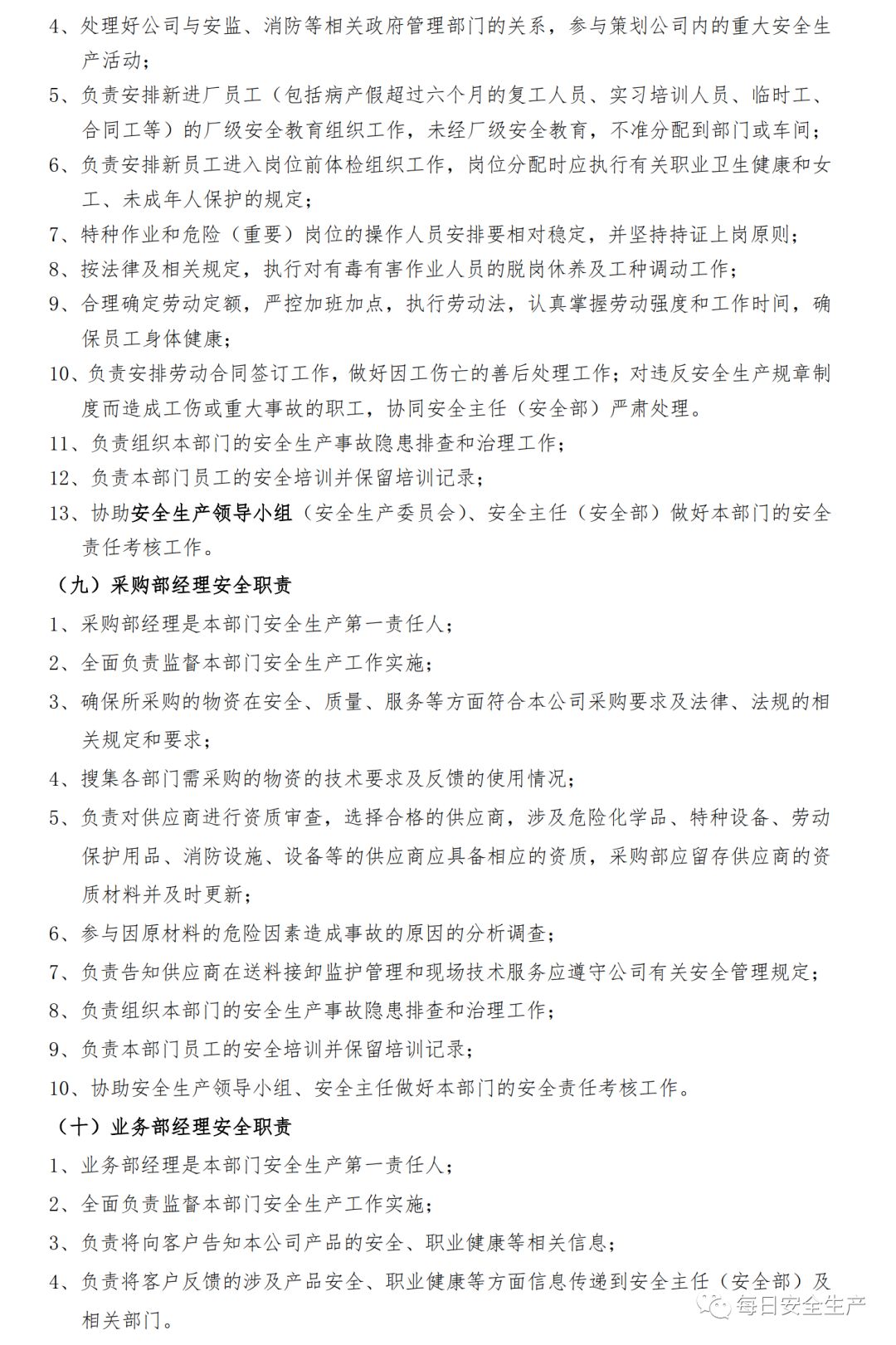
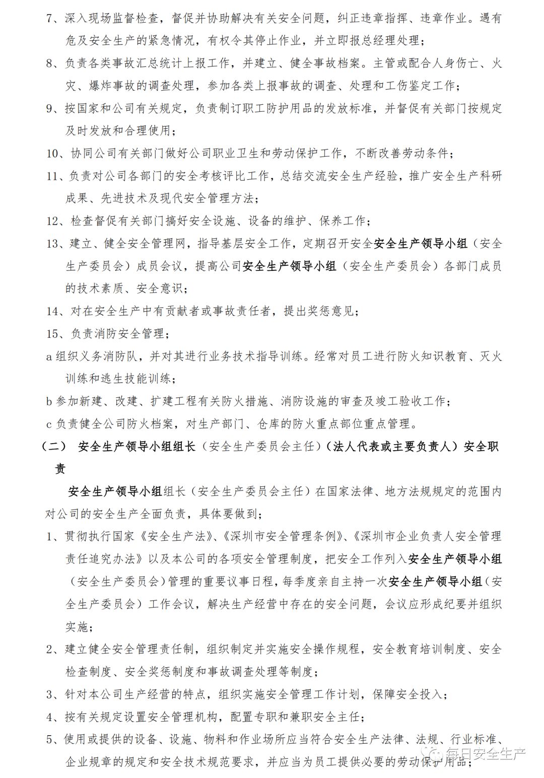
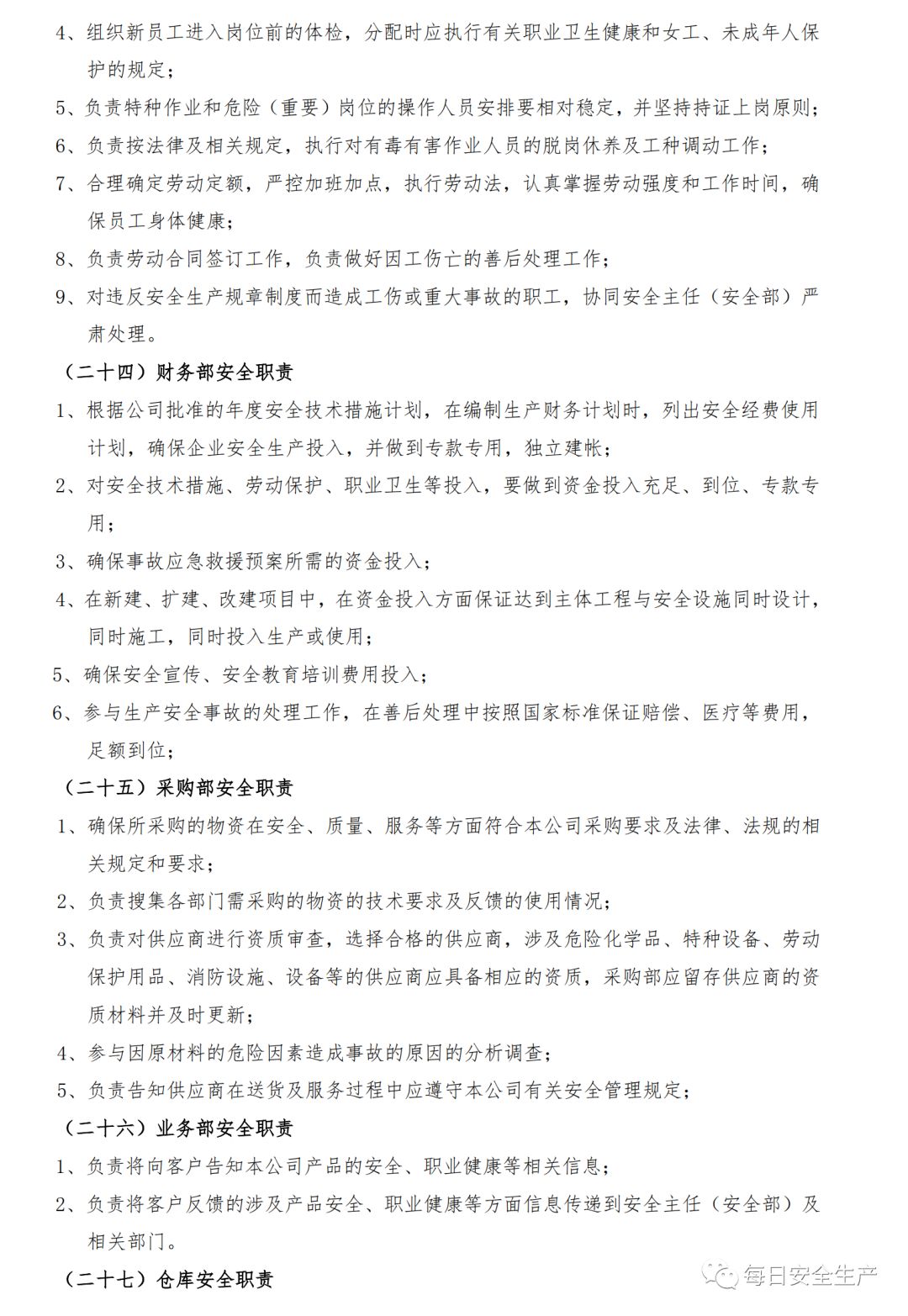
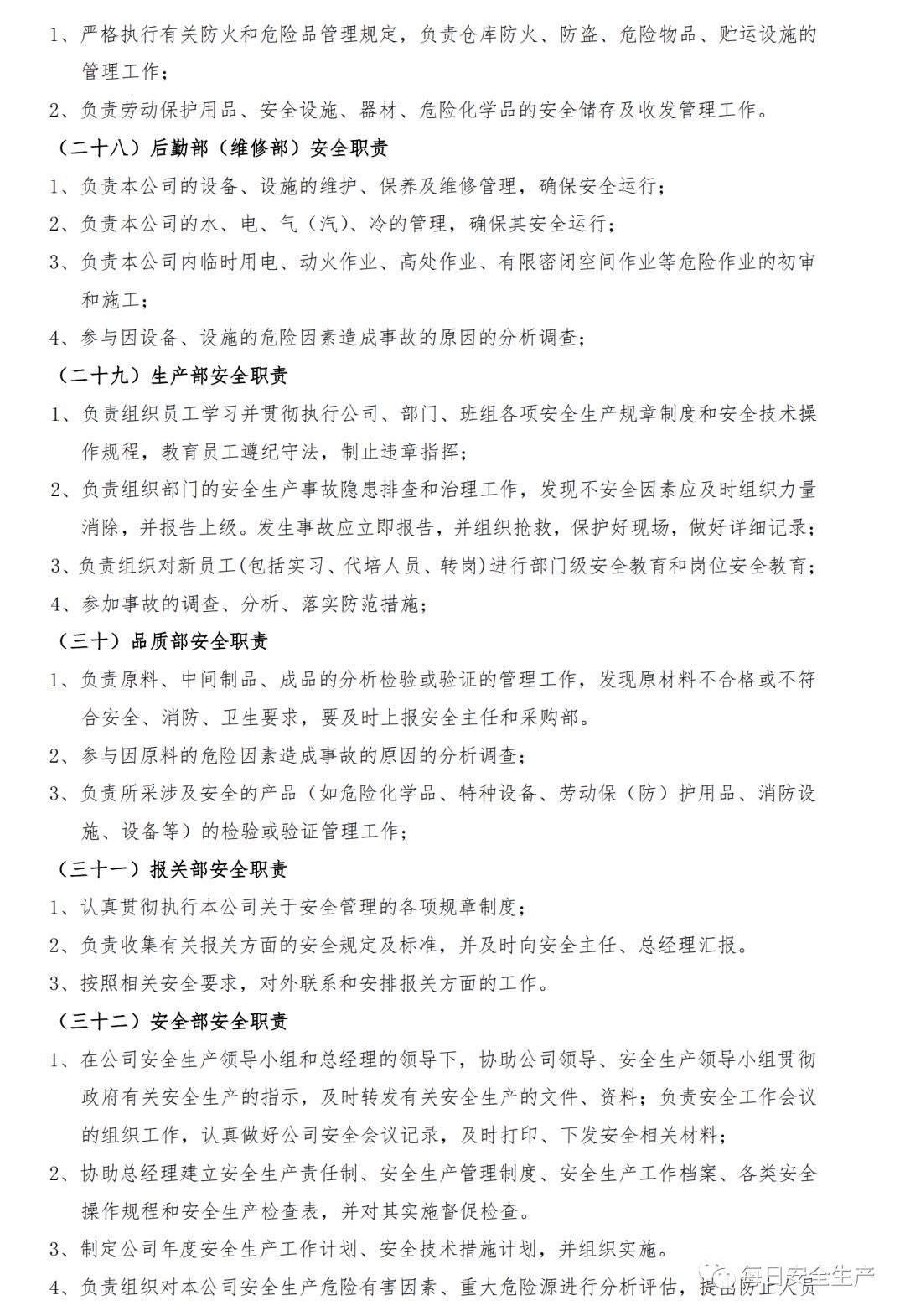
安全生产责任制及各岗位安全职责,参考借鉴!

链接:  https://mp.weixin.qq.com/s?__biz=MzU2NTI0MDM3Ng==&mid=2247537949&idx=3&sn=4f24becd2f2d62cf6f4a8629597b6145&chksm=fcbca24acbcb2b5c83ea760efec06be6948b8214d77f69b74ac4e58b776b75e4199920805d90&mpshare=1&scene=23&srcid=#rd


Copyright © 马鞍山市安全生产协会 All Rights Reserved. 皖ICP备2025104696号-1
最佳使用效果1024*768以上分辨率,建议使用微软公司IE6.0及以上  您是第 27005 位访客 今日访问量:71 当前在线人数:4