当前位置: 首页 >> 安全知识

发生安全事故怎么办?最详细的现场处置方案+作业风险卡

发生安全事故怎么办?最详细的现场处置方案+作业风险卡

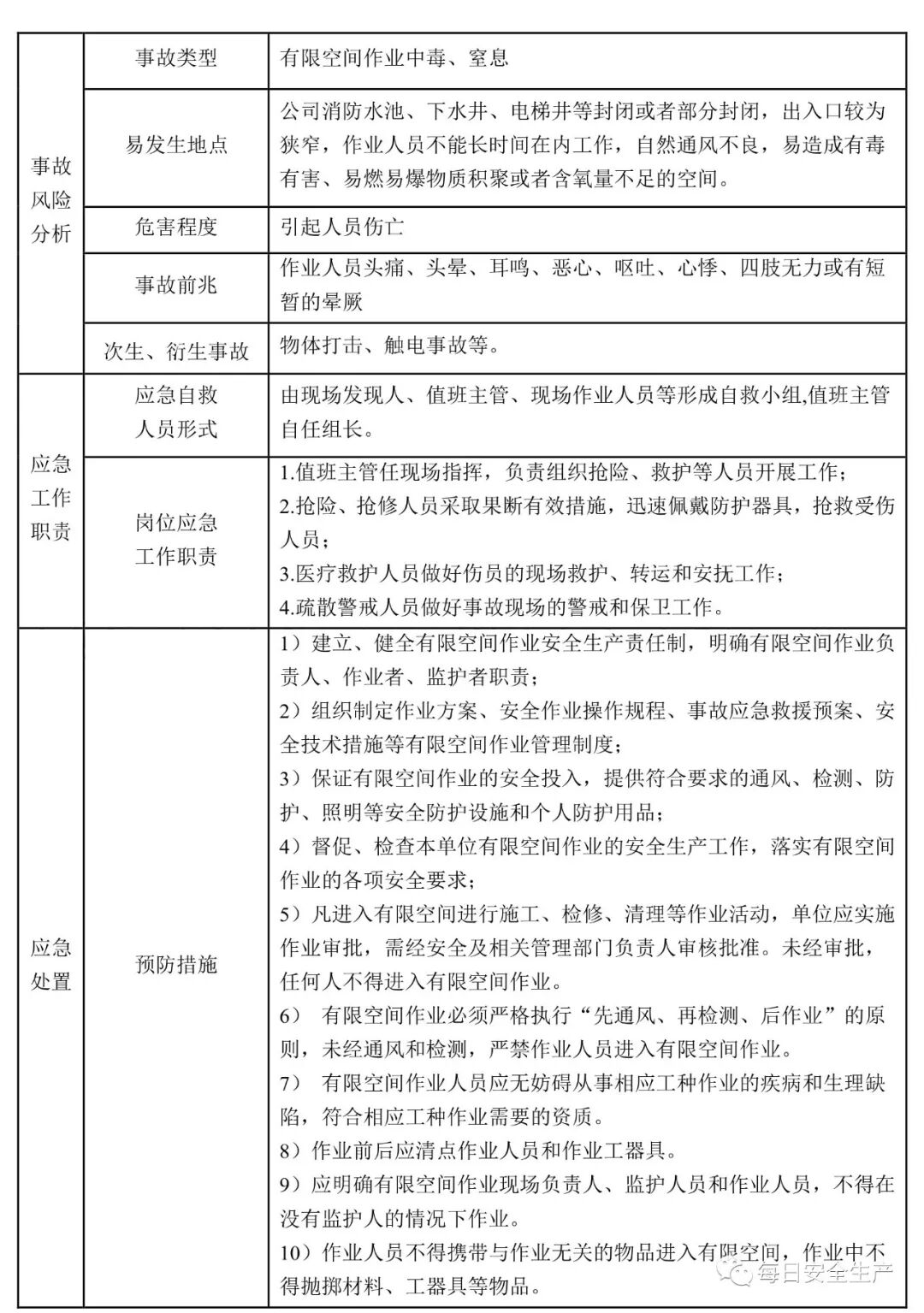
14、有限空间作业事故现场处置方案


一套作业风险点告知卡



来源:每日安全生产、健康安全环保小助手


中国应急管理报 新媒体中心 编辑:张晓蒙


链接:  https://mp.weixin.qq.com/s?__biz=MjM5Mjg5NzQwMQ==&mid=2650359916&idx=1&sn=ab5b7f8bf54f99cf24c2954313a9b0e2&chksm=be92a87a89e5216c660a3c1497c7b6971478177c3e46c039e60a47515052cf98a5699982b6ba&xtrack=1&scene=0&subscene=131&clicktime=1552090566&ascene=7&devicetype=android-28&version=2700033b&nettype=WIFI&abtest_cookie=BAABAAoACwASABMABAAjlx4AVpkeAMCZHgDZmR4AAAA%3D&lang=zh_CN&pass_ticket=R1135RI3mY9IE%2FXZwajHVqGD3iRqkSoQOF9E%2FDcqkWtUN6DBdH5QJEHf7vknJf%2FI&wx_header=1


Copyright © 马鞍山市安全生产协会 All Rights Reserved. 皖ICP备2025104696号-1
最佳使用效果1024*768以上分辨率,建议使用微软公司IE6.0及以上  您是第 27005 位访客 今日访问量:71 当前在线人数:4