当前位置: 首页 >> 安全标准化

承包商、外包单位安全管理文件汇编!

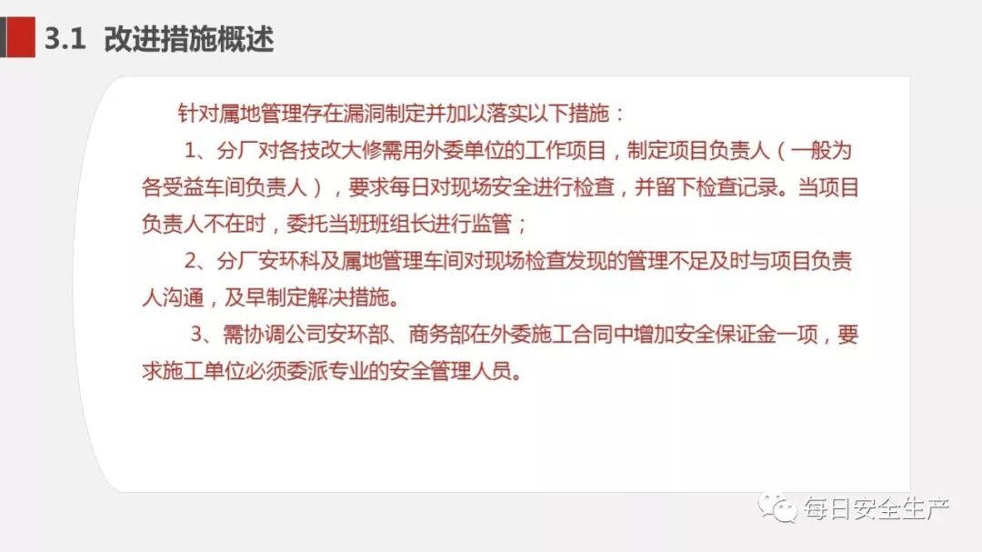
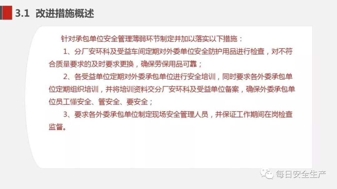
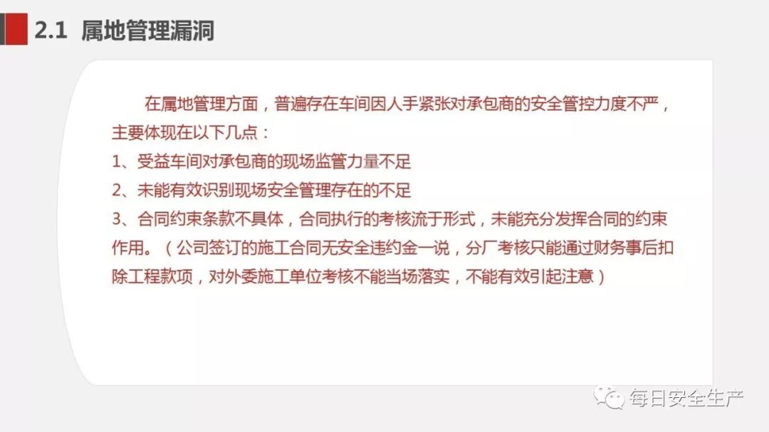
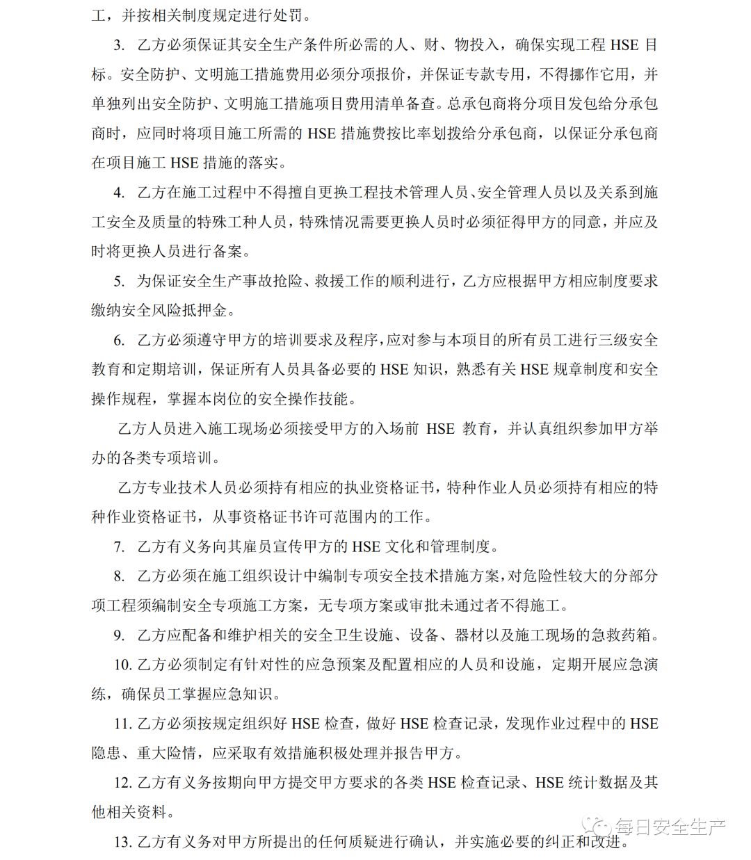
承包商施工、检维修一直是事故的高发区!做好承包商安全管理十分重要,先看如何提升与改进承包商安全管理。



第二部分 承包商安全管理全套文件汇编



链接:  https://mp.weixin.qq.com/s?__biz=MzU2NTI0MDM3Ng==&mid=2247539604&idx=1&sn=36f8d2a810a66d4a84704dae6a221a14&chksm=fcbcacc3cbcb25d5ea602a97f641809e0be12418c6b3f91e23f795a8423ea9c093b090b549cf&scene=4&subscene=126&ascene=0&devicetype=android-28&version=2700033b&nettype=WIFI&abtest_cookie=BAABAAoACwASABMABAAjlx4AVpkeAMCZHgDZmR4AAAA%3D&lang=zh_CN&pass_ticket=grEn15tZZtFmHOlnjBbz8Fadv%2Bbz1lEZHzLGU%2Bawj2igi35SLm13z5zwBa2Yrx4Z&wx_header=1


Copyright © 马鞍山市安全生产协会 All Rights Reserved. 皖ICP备2025104696号-1
最佳使用效果1024*768以上分辨率,建议使用微软公司IE6.0及以上  您是第 27005 位访客 今日访问量:71 当前在线人数:4