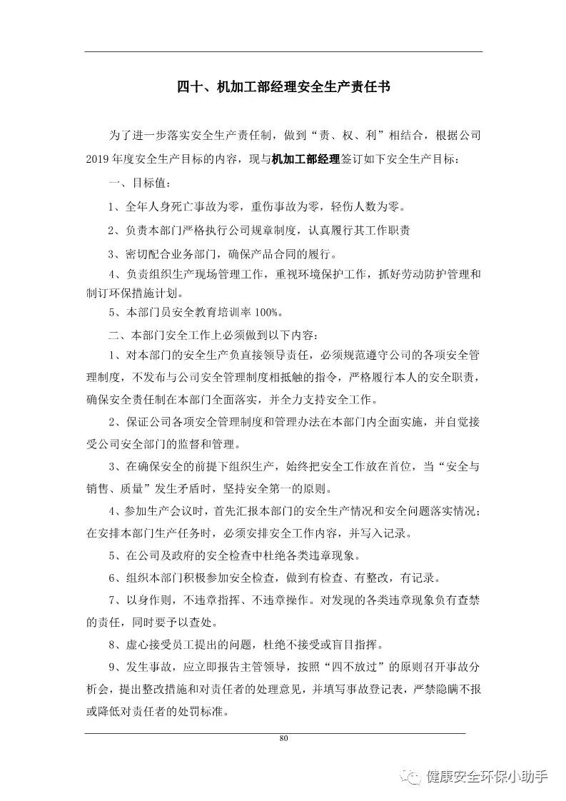
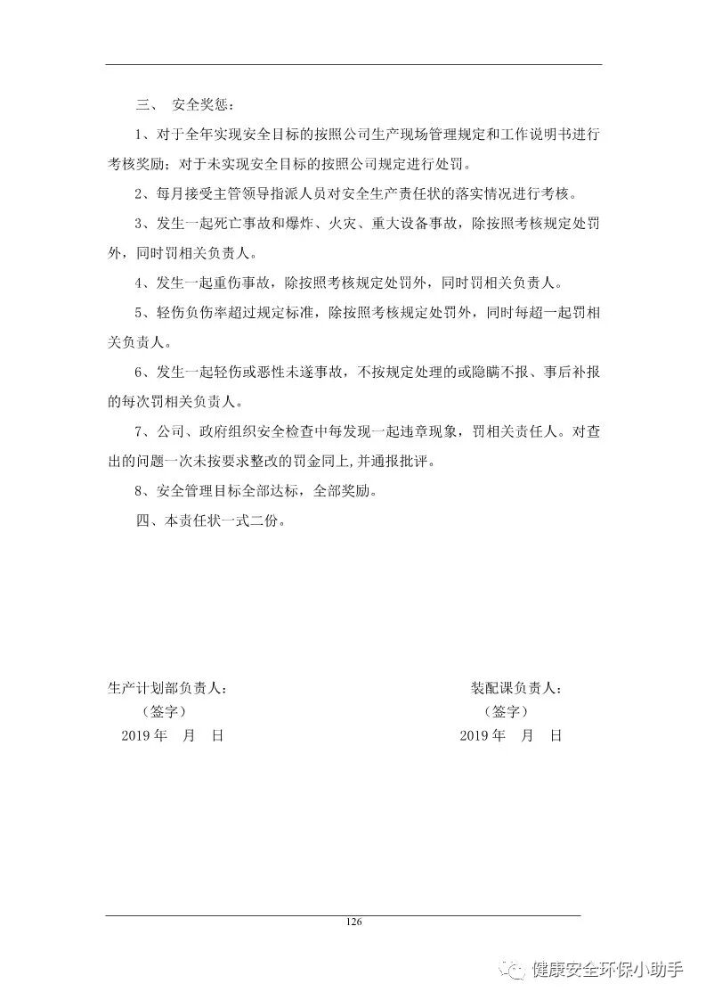
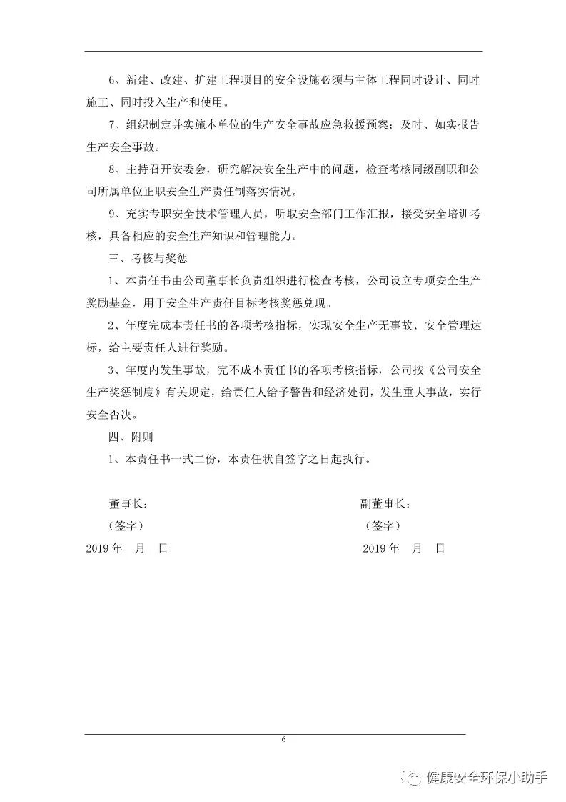
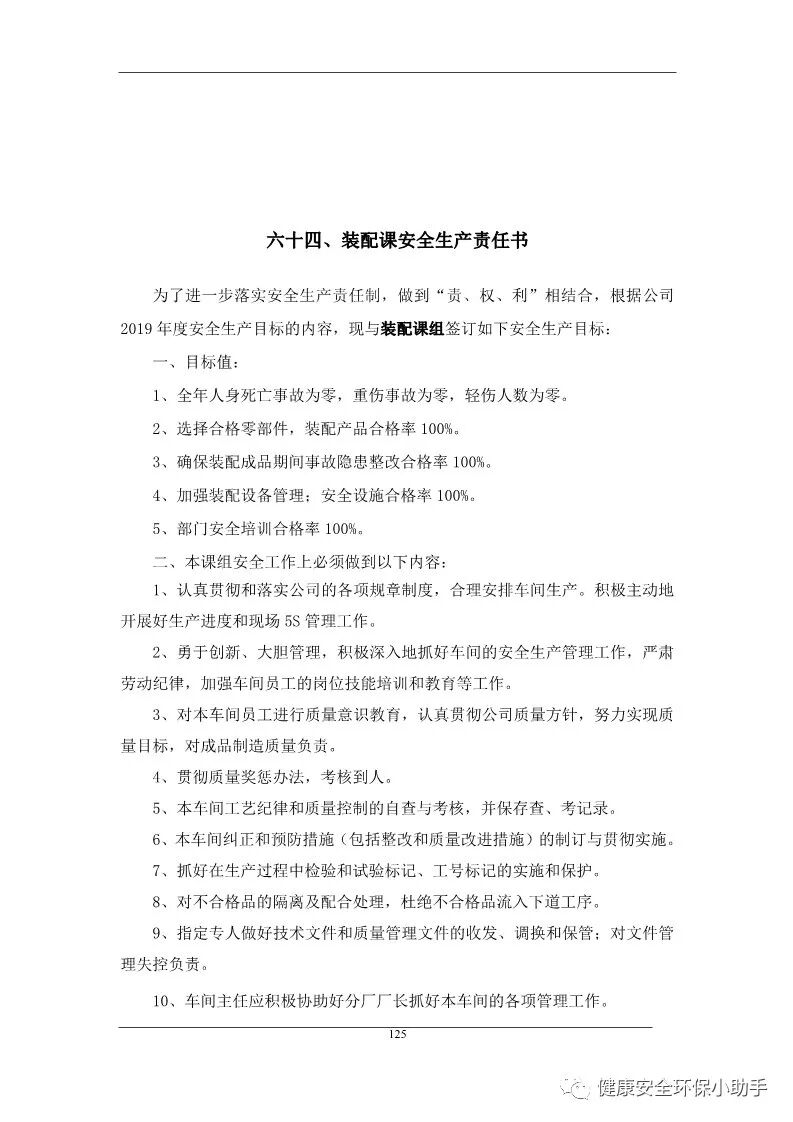
当前位置: 首页 >> 安全标准化

一岗一清单!2019新版《全员安全生产责任制》汇编

责任书就是个形式,签不签没什么用?

相信很多人有过这个想法,

但是小编告诉你,作为企业,

一但发生了安全生产事故,

没有签定责任书,即安全生产责任不明确,

根据国家《安全生产法》和地方安全生产条例,

要对企业处以罚款。

2019年,你们企业签订责任书了吗?

这份范本送给你!

来源:健康安全环保小助手


中国应急管理报 新媒体中心 编辑:张晓蒙



链接:中国安全生产网  https://mp.weixin.qq.com/s?__biz=MjM5Mjg5NzQwMQ==&mid=2650361196&idx=1&sn=07509f5e85b63dc55564ccfa10c196b2&chksm=be92ad7a89e5246ce385eeeed5deda6ef6613c8baa53615122c28934d33c4ede9175df807904&mpshare=1&scene=23&srcid=#rd


Copyright © 马鞍山市安全生产协会 All Rights Reserved. 皖ICP备2025104696号-1
最佳使用效果1024*768以上分辨率,建议使用微软公司IE6.0及以上  您是第 27005 位访客 今日访问量:71 当前在线人数:4