当前位置: 首页 >> 安全文化

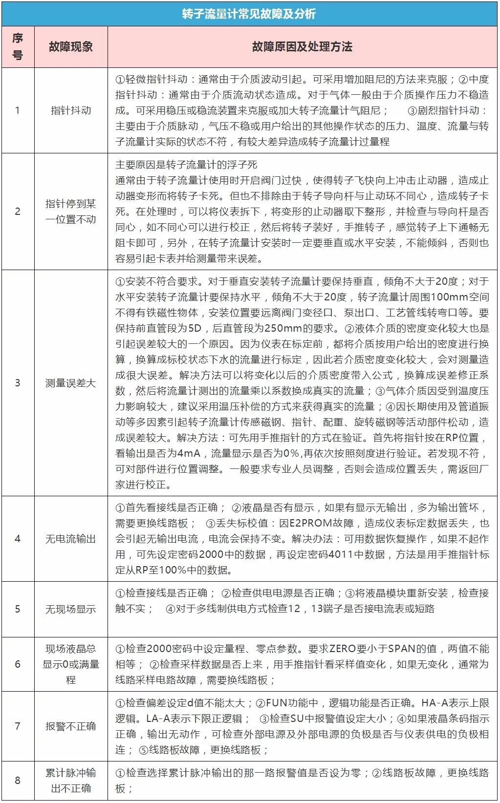
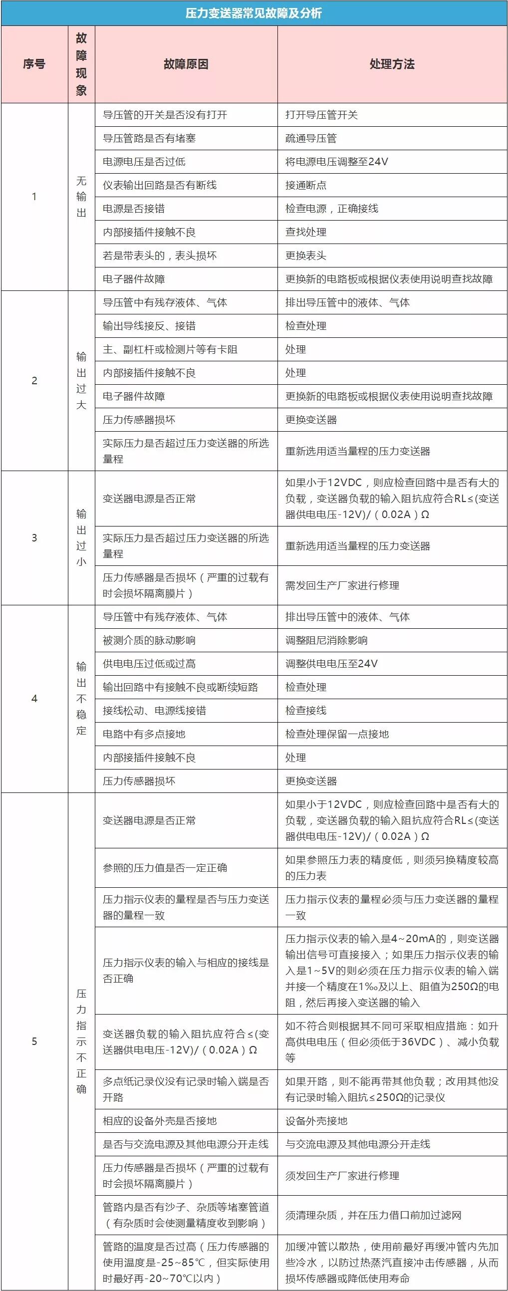
82种仪表故障,274个解决妙招!

一种故障,多种解决方法,举一反三,系统学习,牢牢掌握!今天重点介绍常见的16种仪表的常见故障及分析处理方法,值得收藏!

















来源:流体机械在线、化工707





链接:河北安全生产微安全  https://mp.weixin.qq.com/s?__biz=MzA4MzE5ODMwMQ==&mid=2650432184&idx=2&sn=53e0b3a3d951c0a9aee6bd63386f5ce6&chksm=87f4ea8ab083639c883577847f13f67fa710e62ebe0a3c7a1382e91e64403817414df9ce39ad&mpshare=1&scene=23&srcid=#rd

Copyright © 马鞍山市安全生产协会 All Rights Reserved. 皖ICP备0902788888号-1
最佳使用效果1024*768以上分辨率,建议使用微软公司IE6.0及以上  您是第 27005 位访客 今日访问量:71 当前在线人数:4