当前位置: 首页 >> 安全文化

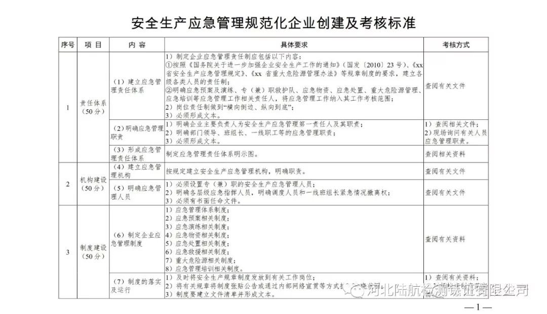
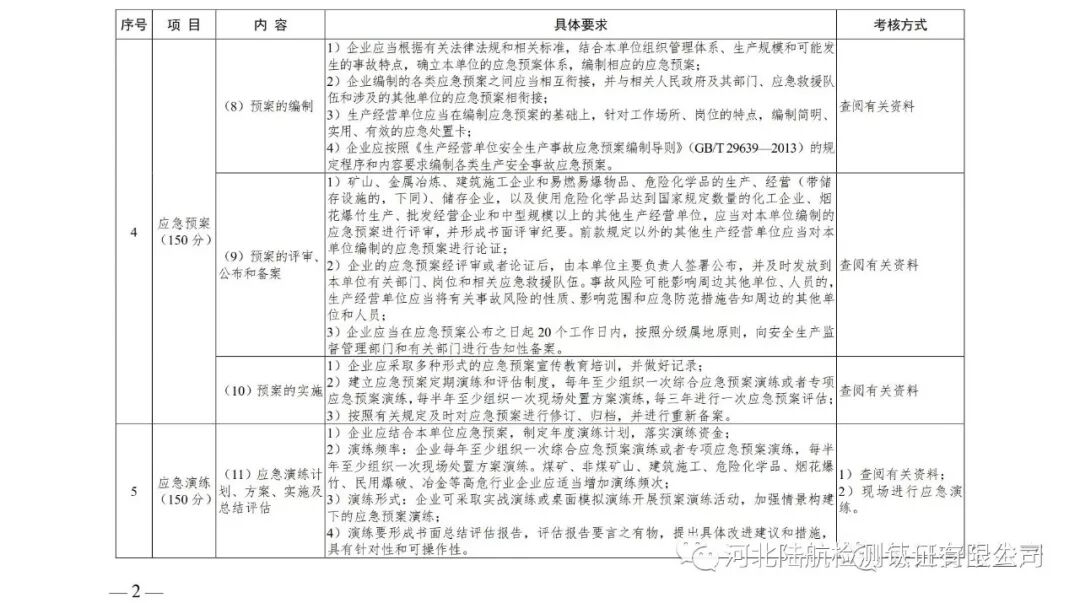
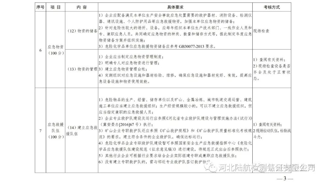
企业安全生产应急管理清单,对照自查!

《安全生产应急管理条例》4月1日正式实施,

《条例》的实施对企业应急工作有何影响?

企业应该如何落实《条例》内容?

这份最新检查清单,请企业对照自查!

建议收藏!


链接:EHS之家  https://mp.weixin.qq.com/s?__biz=MjM5MTAwMDQwNg==&mid=2650842098&idx=3&sn=1d3e76c3b437d16ae6b4f00f5c7d1dfa&chksm=bd4831cb8a3fb8dd9b240871c8817487e4ec625ca51269844a25cd4854c109c6b02023c8e9a0&mpshare=1&scene=23&srcid=#rd

Copyright © 马鞍山市安全生产协会 All Rights Reserved. 皖ICP备0902788888号-1
最佳使用效果1024*768以上分辨率,建议使用微软公司IE6.0及以上  您是第 27005 位访客 今日访问量:71 当前在线人数:4