当前位置: 首页 >> 安全文化

《安全生产法》修订意见再征求!附修安法正案(草案送审稿)



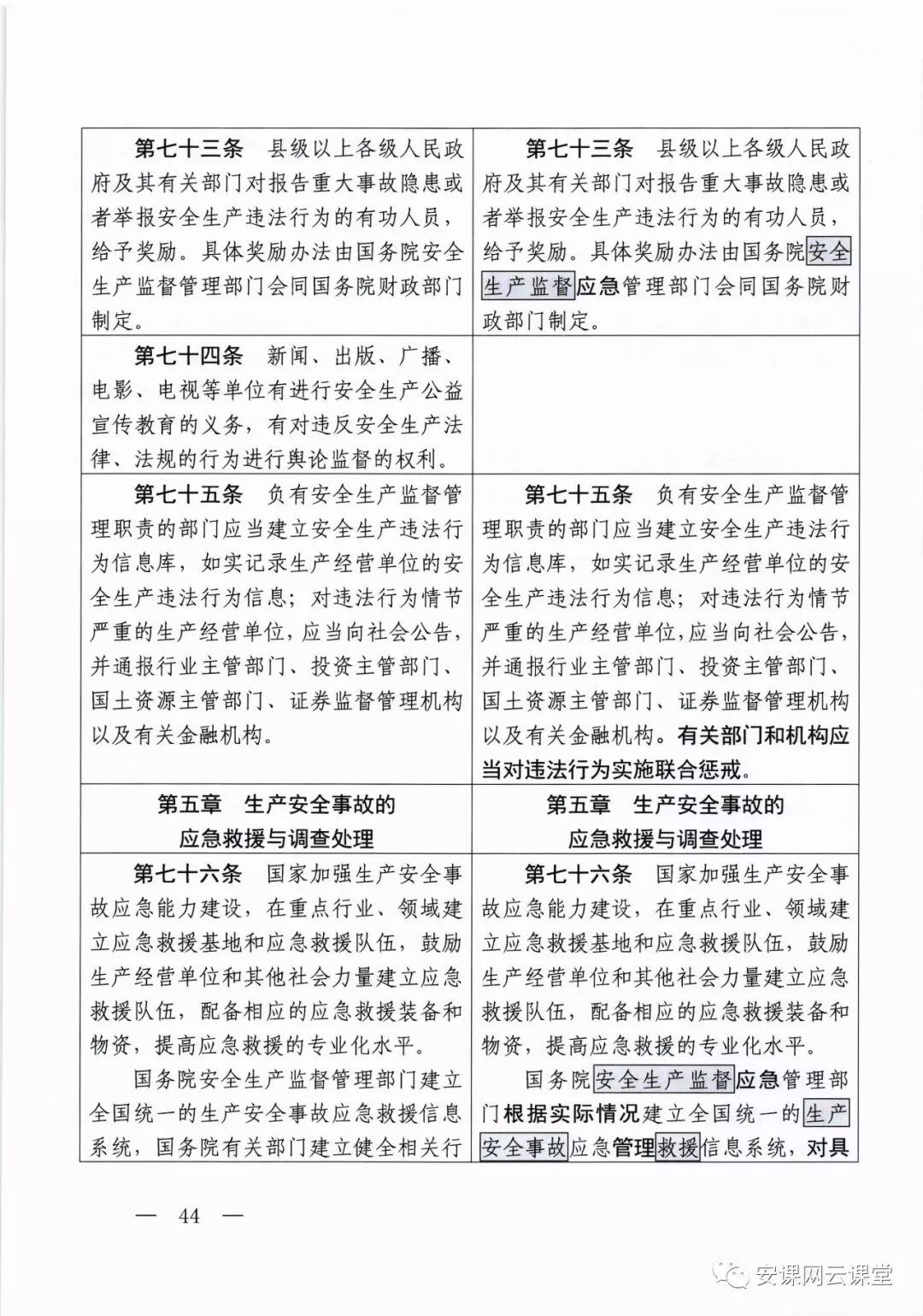
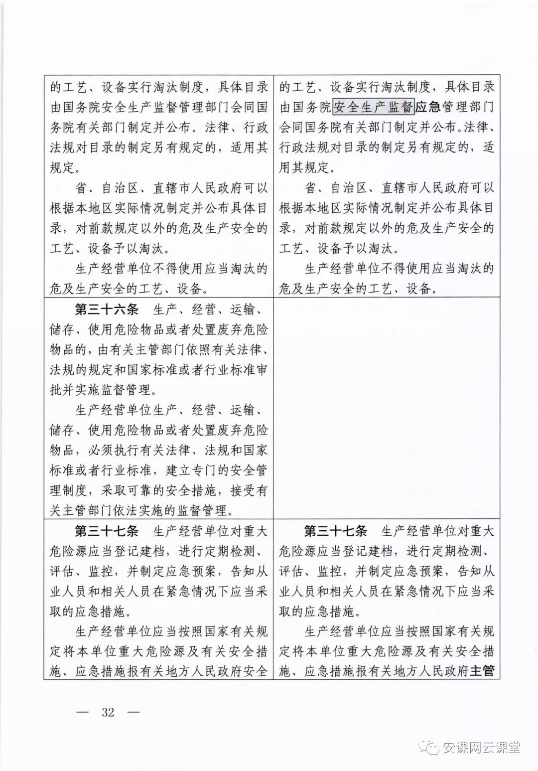
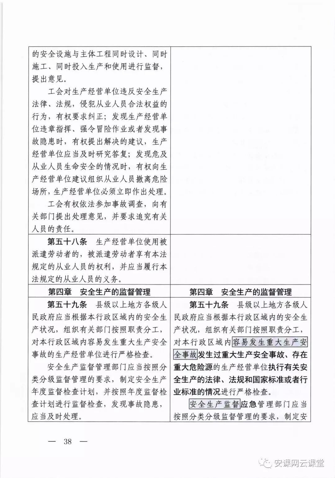
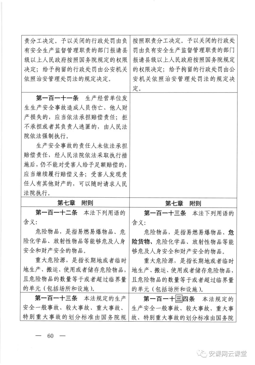
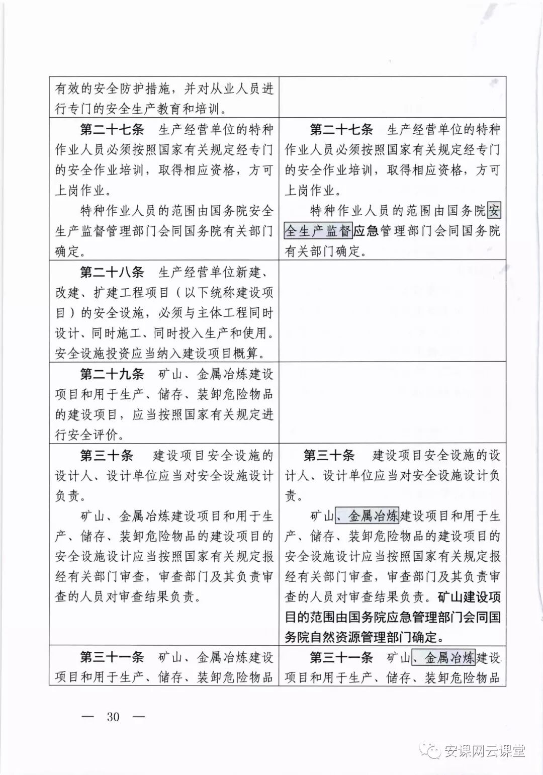
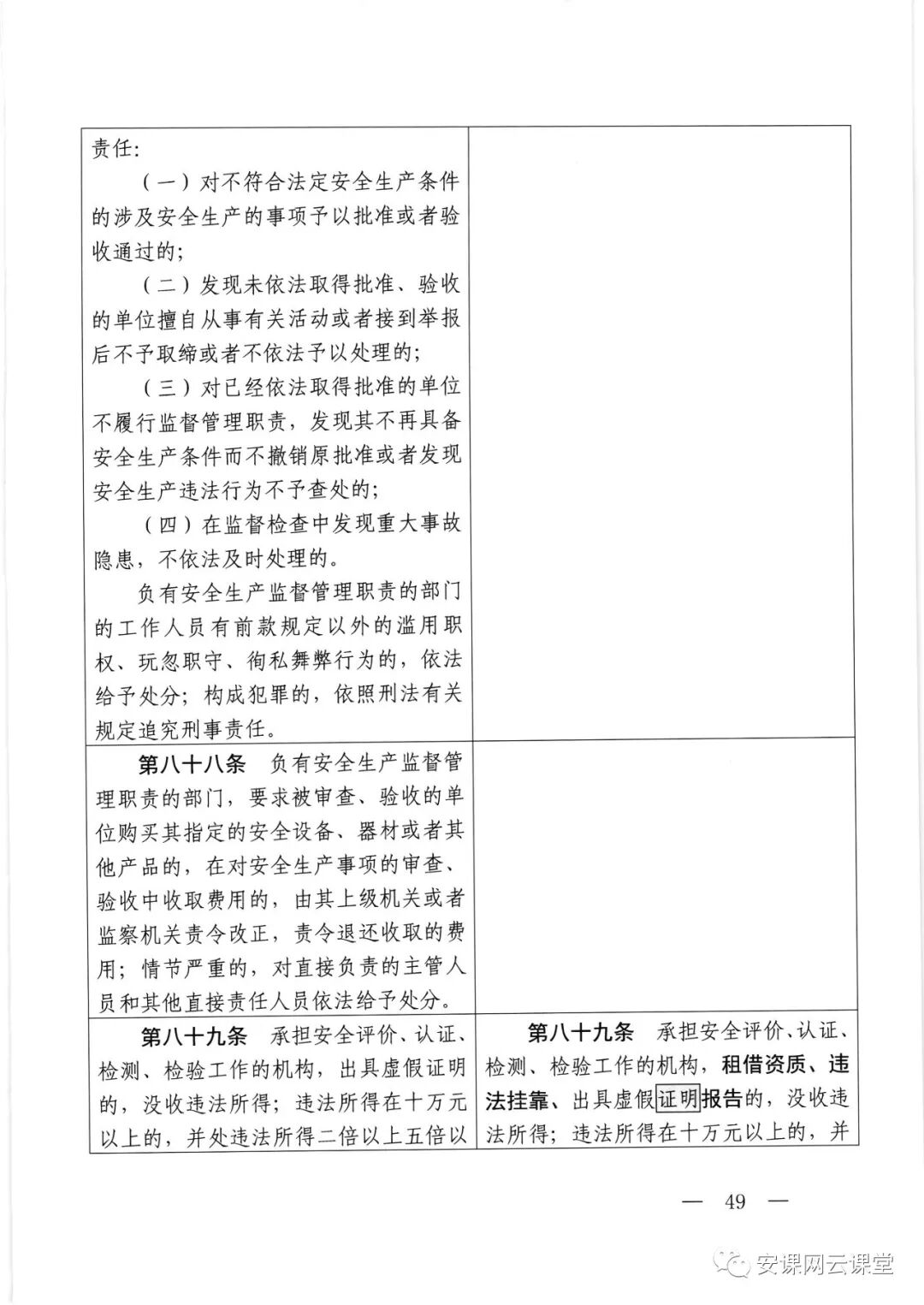
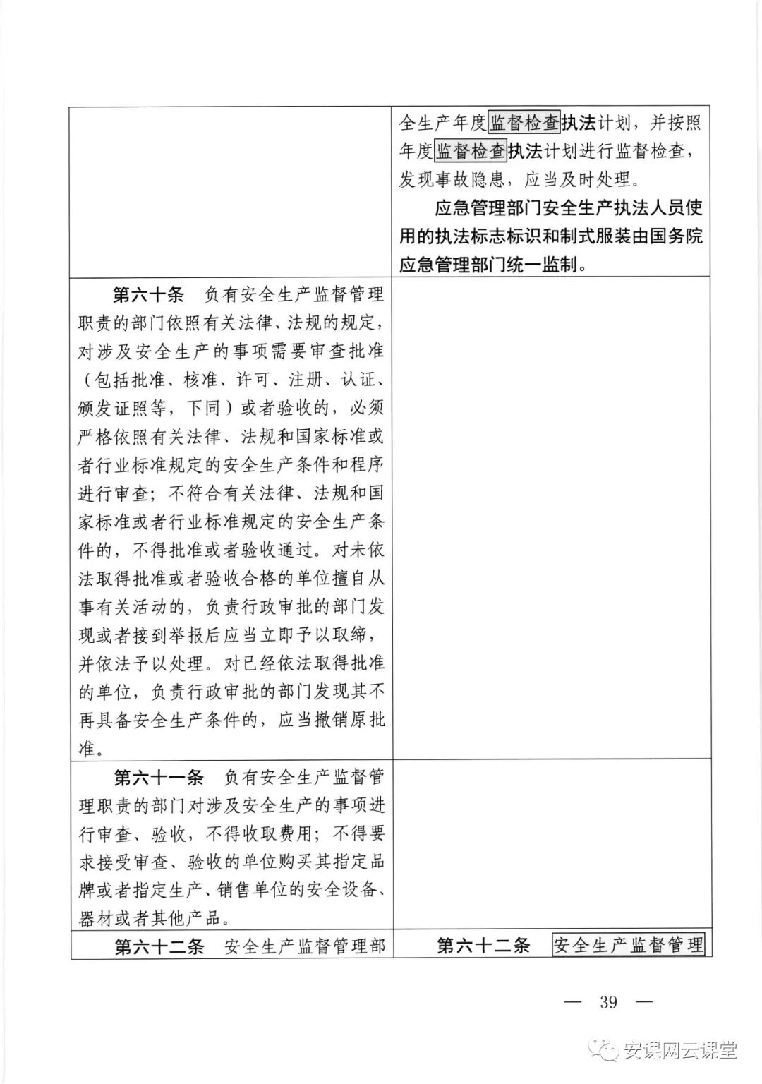
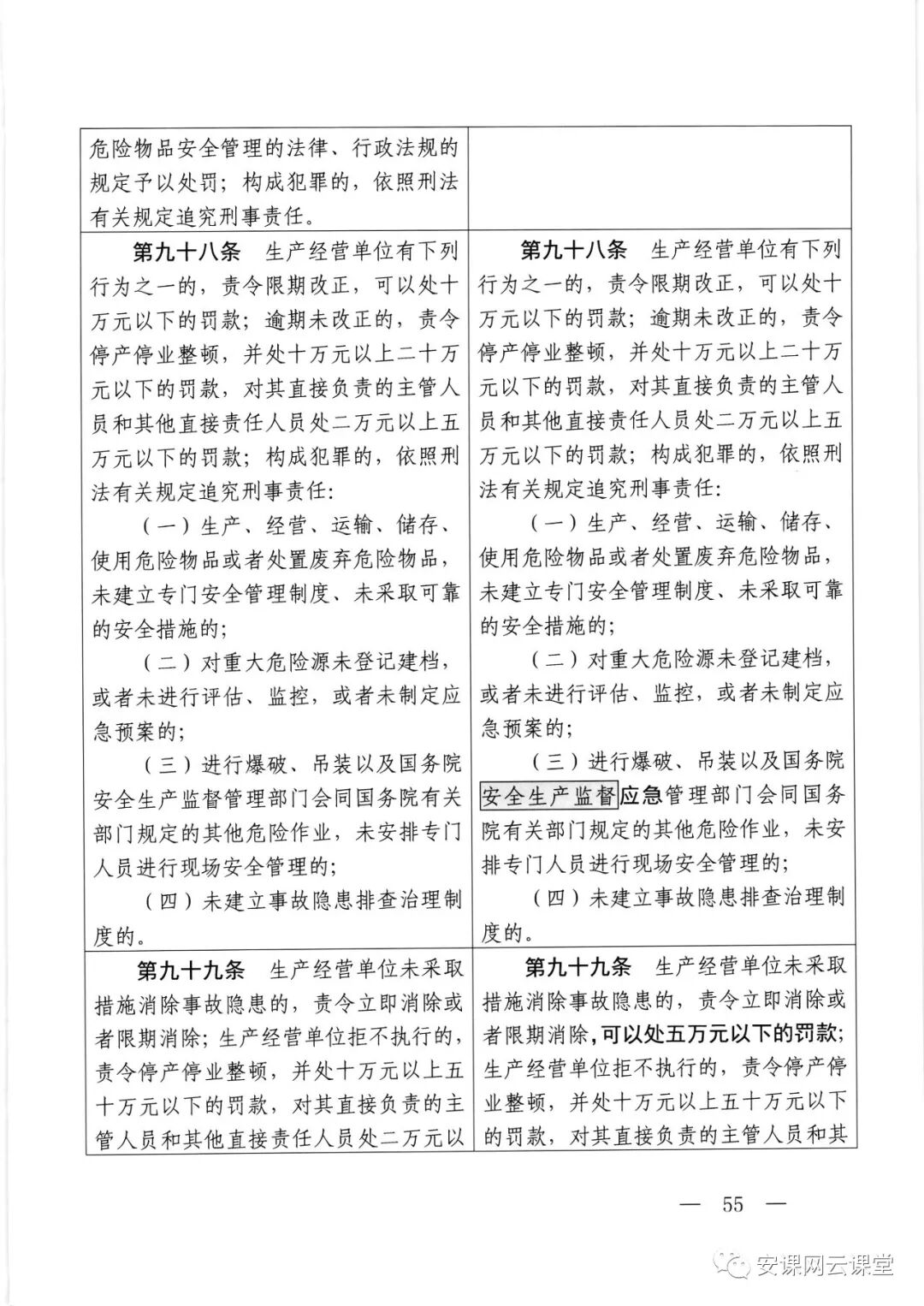
附件:《中华人民共和国安全生产法》修订意见汇总表




序号 页码 条款 原文内容 修改建议 评论、解释或理由
























序号

页码

条款

原文内容

修改建议

评论、解释或理由

免责声明:以下修正案内容源自安课网云课堂,不妥请联系删除!

附件1:《中华人民共和国安全生产法》修正案(草案送审稿)

附件2:关于《中华人民共和国安全生产法》修正案(草案送审稿)的说明

附件3:《中华人民共和国安全生产法》修正前后对照表

〇 内容声明:非原创文章,本公众号均会注明来源。转载仅作学习交流之用,其观点不代表本号立场,其版权归属原作者,如有侵权请联系安全君删除!

欢迎转载,转载请注明出处:安全资源




链接:安全资源  https://mp.weixin.qq.com/s?__biz=MzA4NDU0NTM0OA==&mid=2650330122&idx=2&sn=9110f5ce1c2cb6bc5e5b474f5ad7fc19&chksm=87e9ee21b09e6737f6180280332c80b729da4dc8800563bbe2118d3e271c631bd9343c862db2&mpshare=1&scene=23&srcid=#rd

Copyright © 马鞍山市安全生产协会 All Rights Reserved. 皖ICP备0902788888号-1
最佳使用效果1024*768以上分辨率,建议使用微软公司IE6.0及以上  您是第 27005 位访客 今日访问量:71 当前在线人数:4