当前位置: 首页 >> 安全文化

有限空间制度、规程、台账、作业票、应急处置、检查表一档搞定!

生产安全事故应急处置卡参考模板

有限空间

(一)说明

由于有限空间涉及到的行业较多(包括了冶金、有色、建材、机械、轻工、纺织、烟草等)而风险又较为类似,因此本参考模板不选择特定行业,直接针对有限空间岗位风险编制应急处置卡参考模板。



(二)《应急指挥机构应急处置卡参考模板》

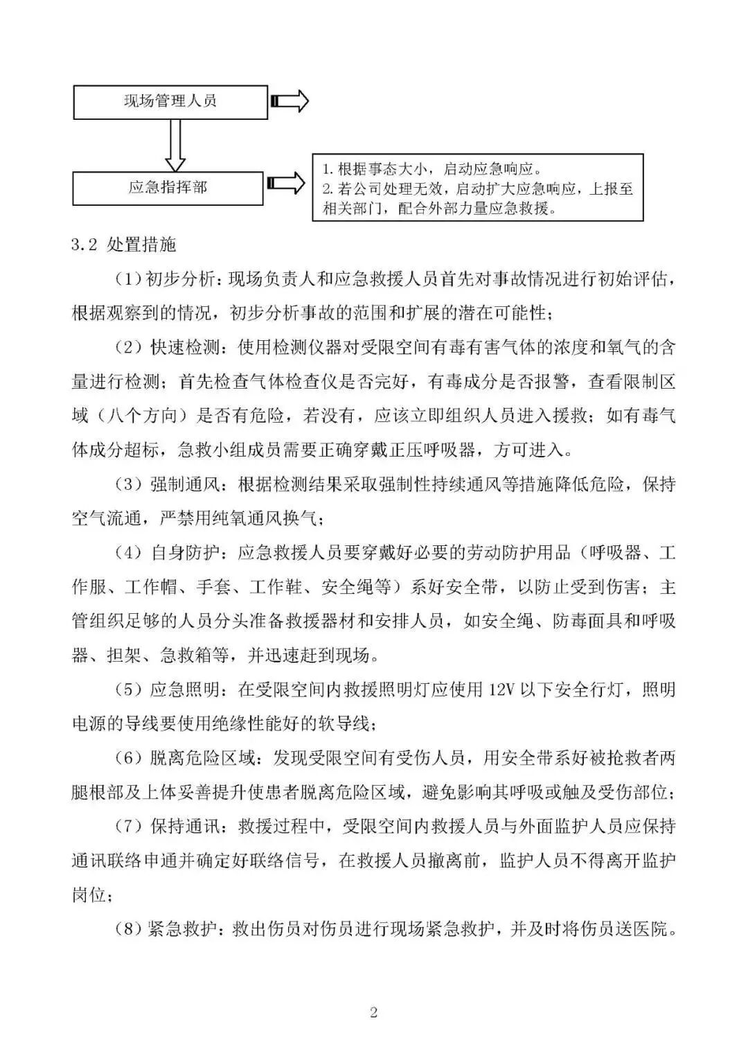
1. 应急指挥机构

2. 应急指挥机构办公室

3. 应急总指挥

(三)《应急小组应急处置卡参考模板》

1. 技术保障组


2. 抢险救灾组


3. 医疗救护组


4. 后勤保障组


(四)《典型岗位应急处置卡参考模板》




2. 有限空间行业应急处置卡

(五)《紧急救护处置卡参考模板》

紧急救护为基本常识,提倡企业员工掌握急救知识。本紧急救护处置卡,列出了紧急救护基本操作要点。企业应做好内部培训,发挥紧急救护处置卡的作用。紧急救护应由受过专业训练,具有相应技能(证书)的人员实施。

紧急救护处置卡

追求安全零事故,

从有效的安全管理和应急准备开始!



链接:每日安全生产  https://mp.weixin.qq.com/s?__biz=MzU2NTI0MDM3Ng==&mid=2247552547&idx=1&sn=f50fa912d72edd39e1d9a34c754e67aa&chksm=fcbcf974cbcb70628c32242469c1e4b6bb92f219fe0d5d796fa1da3b0cc29a7c32890934a5c0&mpshare=1&scene=23&srcid=#rd

Copyright © 马鞍山市安全生产协会 All Rights Reserved. 皖ICP备0902788888号-1
最佳使用效果1024*768以上分辨率,建议使用微软公司IE6.0及以上  您是第 27005 位访客 今日访问量:71 当前在线人数:4