当前位置: 首页 >> 安全文化

一整套安全生产管理台账(工具、PPE、文明施工、消防、费用、特种设备等)请查收!

目  录


1、  安全工器具登记台账

2、企业安全防护用品台账

3、安全文明施工措施台账

4、企业安全设施设备台账

5、单位消防安全生产台账

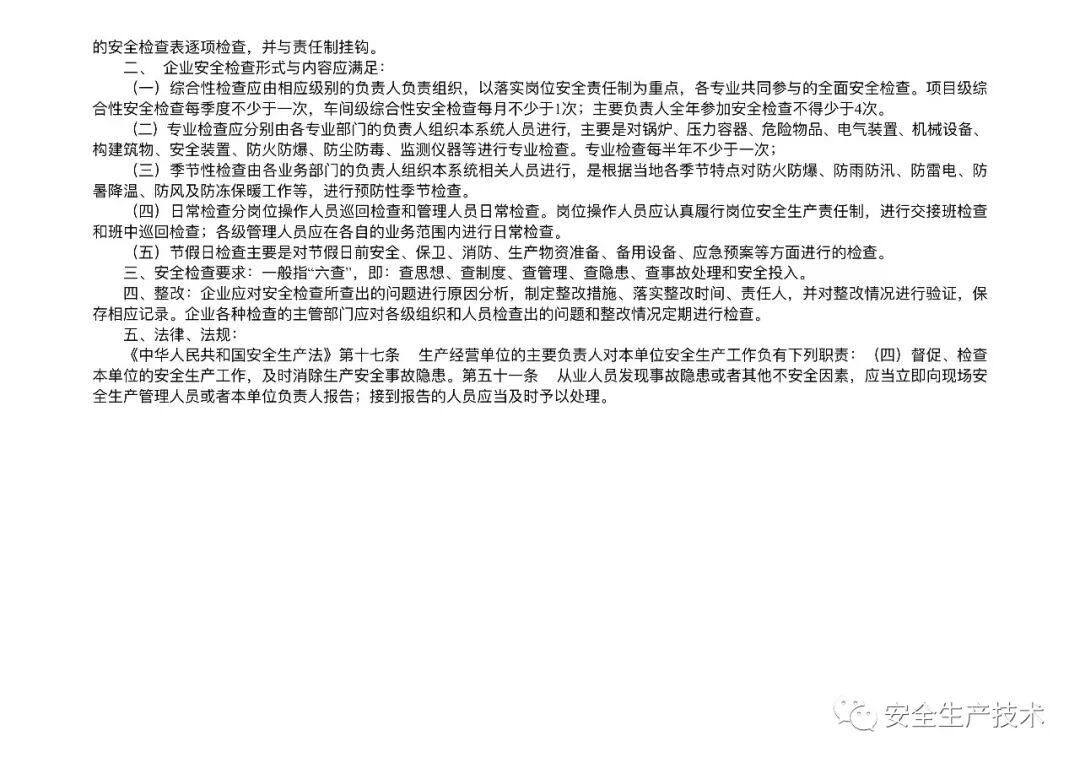
6、企业安全生产检查台账

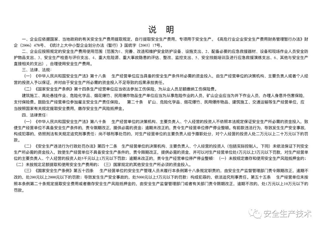
7、安全生产费用使用台账

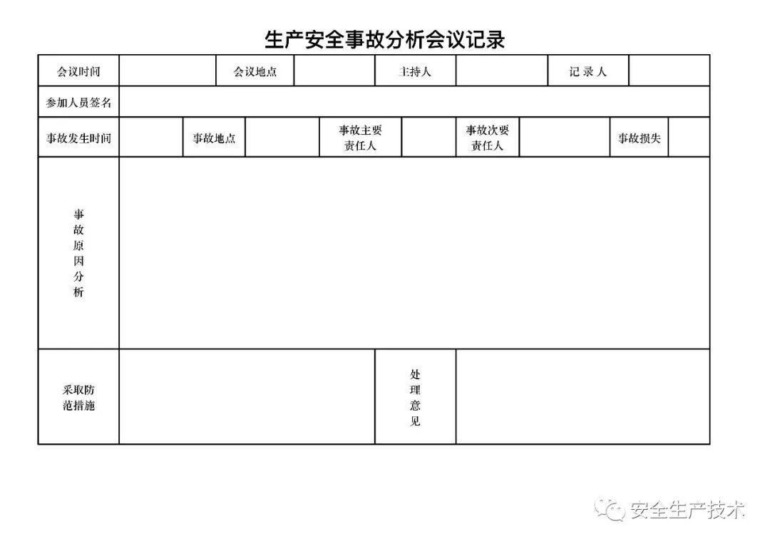
8、安全生产隐患排查治理

9、特种设备安全管理台账

10、企业管理常见十八项台账

文中为部分资料


1、安全工器具登记台账



2、企业安全防护用品台账


3安全文明施工措施台账



4、企业安全设施设备台账


5、单位消防安全生产台账



6、企业安全生产检查台账


7、安全生产费用使用台账


8、安全生产隐患排查治理


9、特种设备安全管理台账


1


10、企业管理常见十八项台账



链接:每日安全生产  https://mp.weixin.qq.com/s?__biz=MzU2NTI0MDM3Ng==&mid=2247553678&idx=4&sn=bcda56d69e4b6e43d836db4c5d535abe&chksm=fcbce5d9cbcb6ccf57069d2f43fe576ecc92e577533de3fccbf3479f0f5cb0765b073ef68030&mpshare=1&scene=23&srcid=#rd

Copyright © 马鞍山市安全生产协会 All Rights Reserved. 皖ICP备0902788888号-1
最佳使用效果1024*768以上分辨率,建议使用微软公司IE6.0及以上  您是第 27005 位访客 今日访问量:71 当前在线人数:4