当前位置: 首页 >> 新闻资讯 >> 事故信息
重要新闻 各地快讯 事故信息

突发!8人死亡!一货船发生二氧化碳泄漏,据猜测事故原因是它……

事故概要

时间:2019年5月25日

地点:山东

事故:二氧化碳泄露

伤亡人数:8人死亡



2019年5月25日下午16时许,一艘福建籍货船在龙眼港港区发生二氧化碳泄漏,造成8人死亡,原因正在调查中。


网友

猜测


作为船员来推测,货船密闭舱室多,且现在大部分货船都有二氧化碳免火装置,估计是是一群人在密闭舱室作业的时候,二氧化碳灭火装置突然故障泄露造成作业人员窒息死亡的。大部分私人船公司都是管理极其不规范,船上各种仪器基本上是几年才检查一次,出了事故并不奇怪。


作为轮机专业毕业的给大家科普一下,船上一般都会有CO2灭火系统,所以船上都会有CO2存放站,CO2储存量最少会是舱室最大容积量,保证所有舱室密封后释放CO2可以填满整个舱室从而起到灭火作用,在这套系统启用的时候是要确保所有舱室人员撤离到外面以后,再密封舱室释放二氧化碳的,否则人会窒息死亡。


作为做船舶消防的,每次检查CO2系统都特别小心,尤其是二氧化碳钢瓶十年检,要进行吹通拆装水压试验充装,一个不注意发生泄漏。都是穿戴好空气呼吸器,戴一个空气探测仪下去。


船上都有二氧化碳灭火装置,应该是储藏罐泄露了吧。

以上仅为网友猜测,事故具体原因还需继续关注官方通报!


二氧化碳

作为空气的组成成分之一

你真的了解它吗?

二氧化碳常温常压下是一种无色无味的气体,密度较空气大,所以在低洼处的浓度较高。不可燃,低浓度时无毒性。

当空气中二氧化碳含量正常的时候,它对人体无危害,但超过了一定含量之后会影响人们的呼吸系统,因为血液中的碳酸浓度增大,酸性增强,并产生酸中毒。

那么,二氧化碳浓度多少会对人体造成伤害呢?

空气中二氧化碳的体积分数为1%时,感到气闷,头昏,心悸;4%-5%时感到眩晕。6%以上时使人神志不清、呼吸逐渐停止以致死亡。


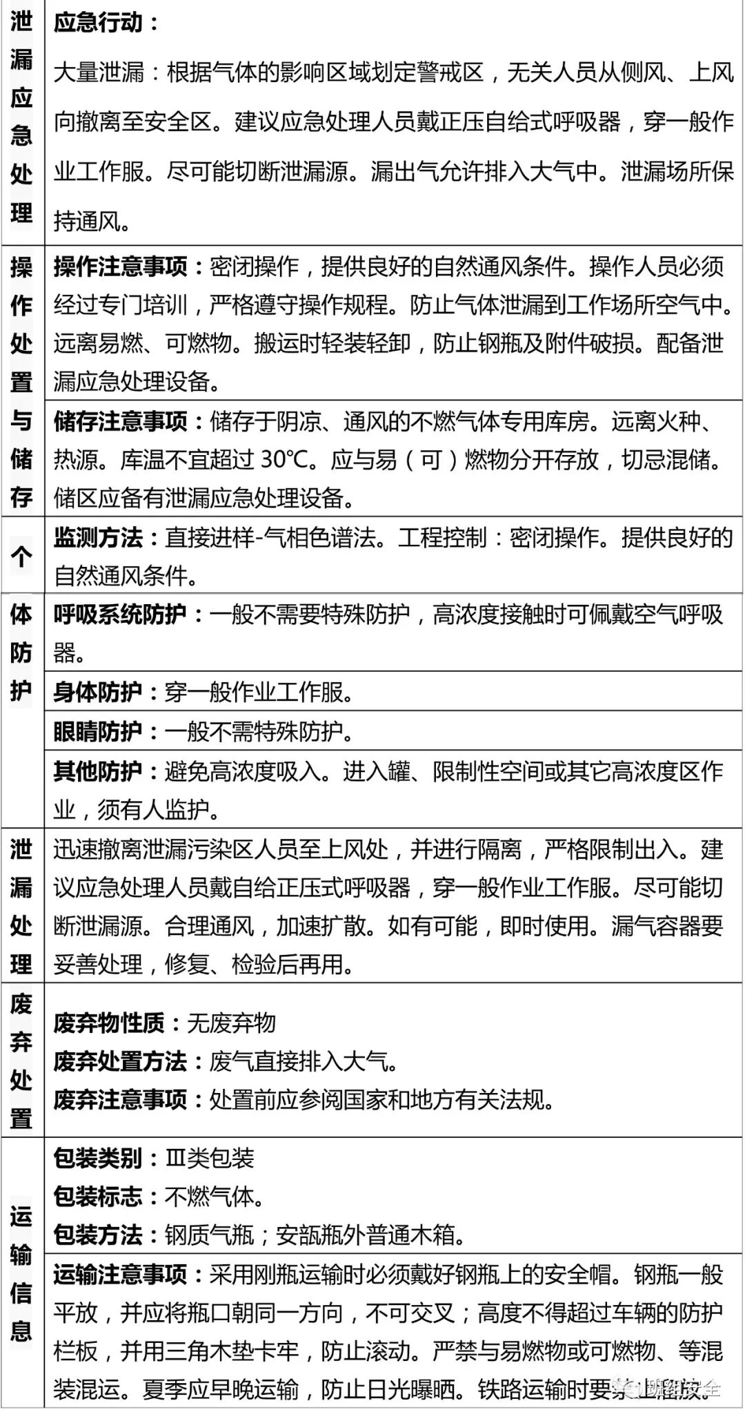
◆◆二氧化碳的理化特性及危险特性表◆◆


新闻来源:荣成发布



链接:班组安全  https://mp.weixin.qq.com/s?__biz=MjM5MDMwOTY2OQ==&mid=2651907975&idx=1&sn=600474df29a44f8f48ecf7a2b46a2f4d&chksm=bda28bcd8ad502db572b5026836a2affd25708375c5fd13af7e86cdab920456cda2e9ba183cd&mpshare=1&scene=23&srcid=#rd


Copyright © 马鞍山市安全生产协会 All Rights Reserved. 皖ICP备2025104696号-1
最佳使用效果1024*768以上分辨率,建议使用微软公司IE6.0及以上  您是第 27005 位访客 今日访问量:71 当前在线人数:4