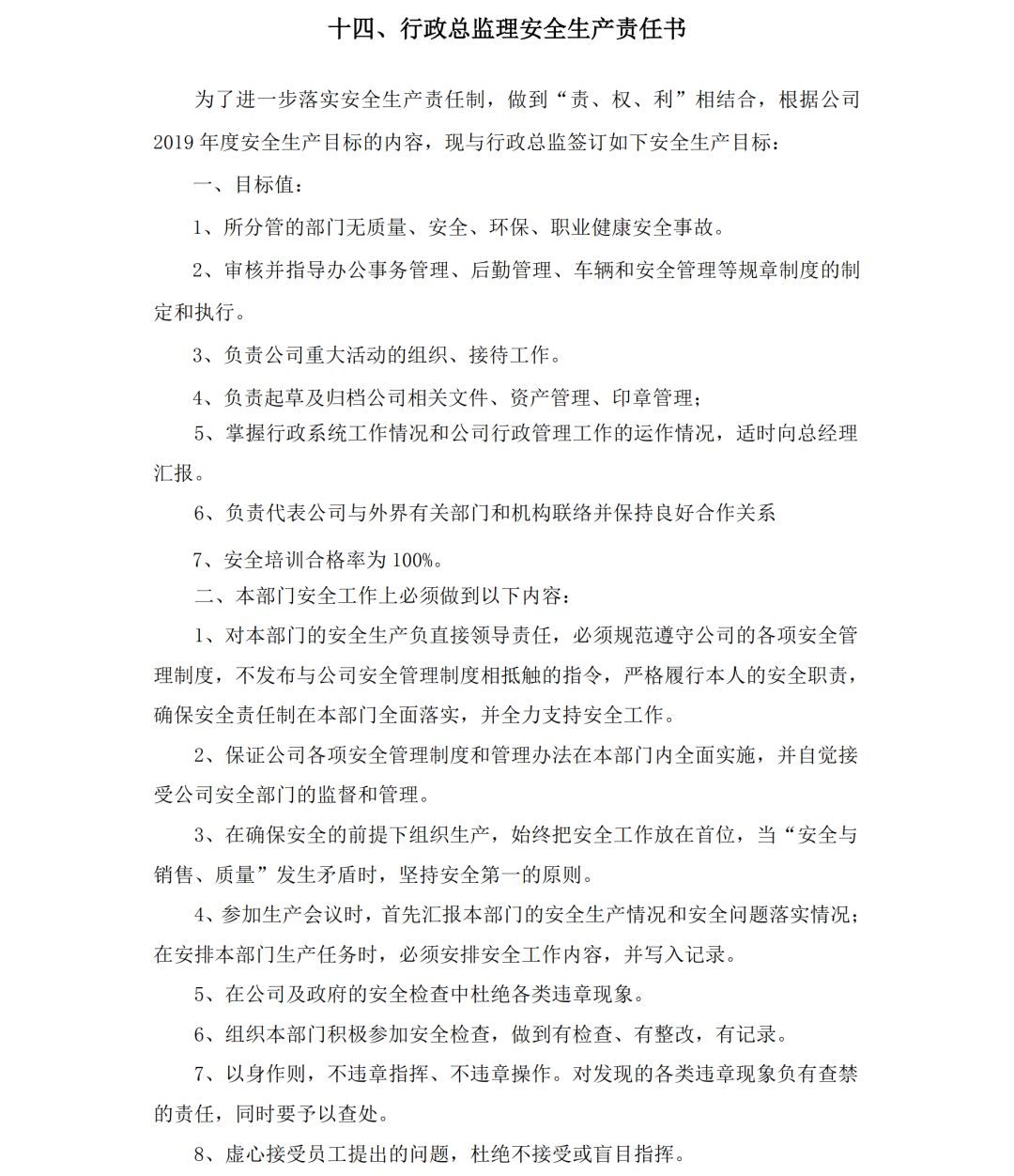
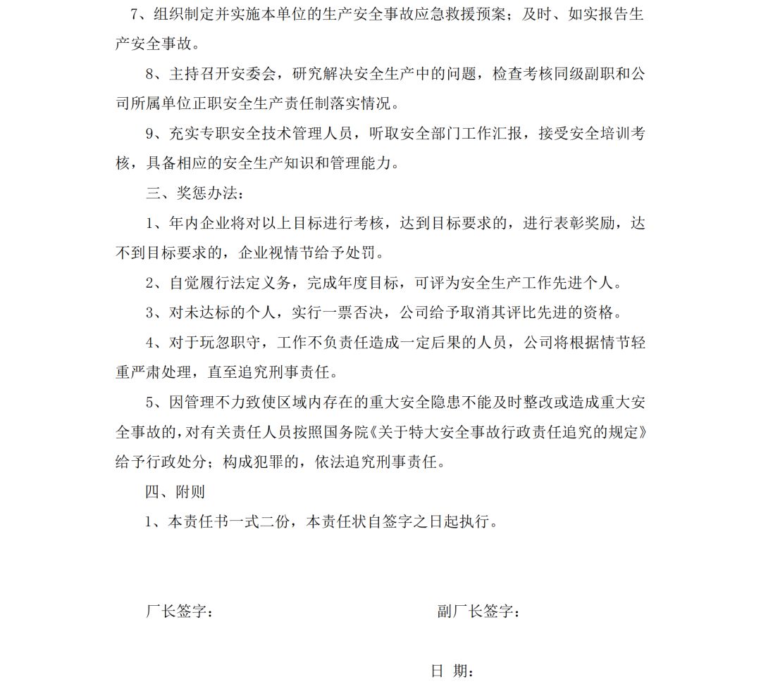
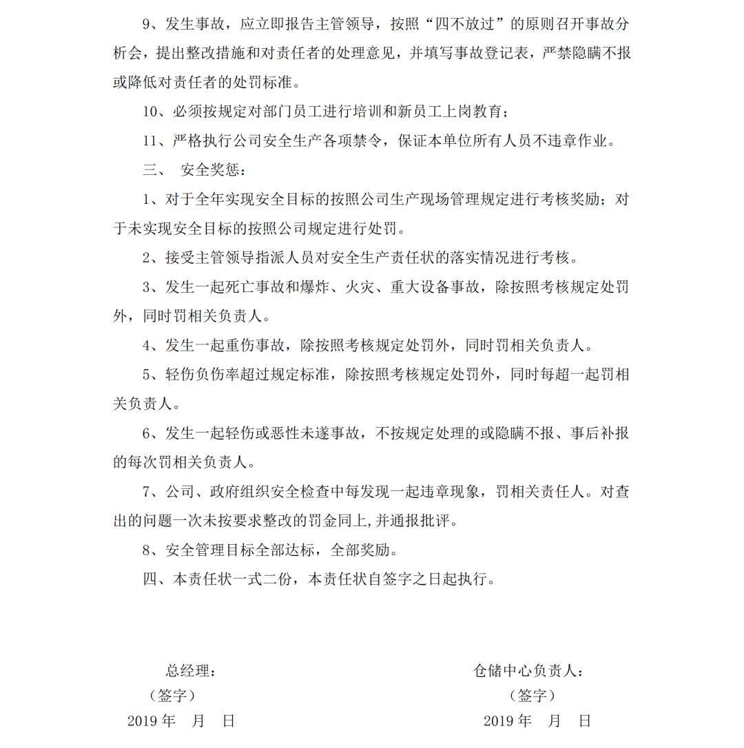
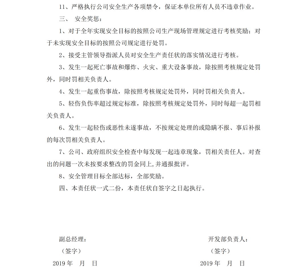
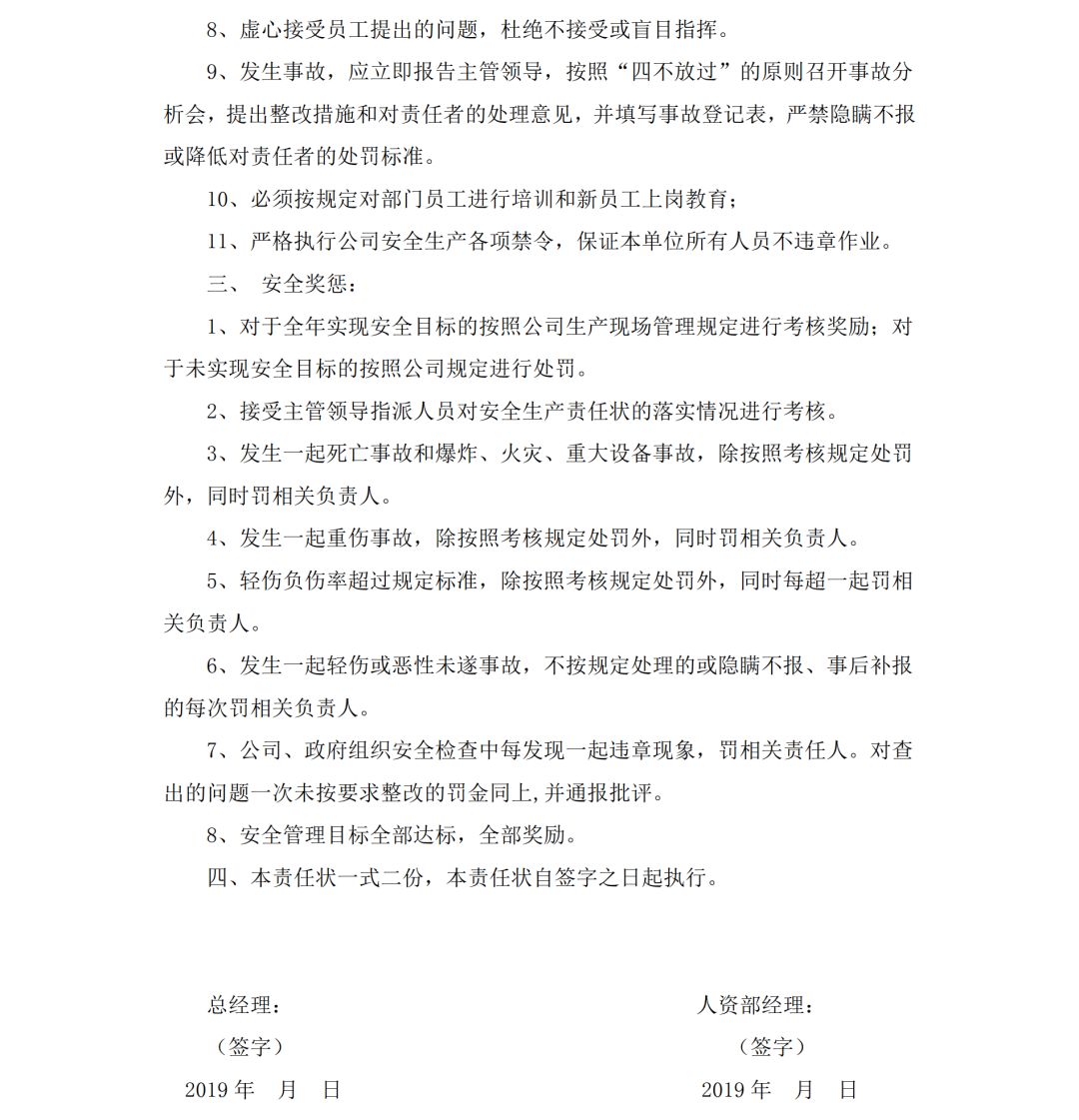
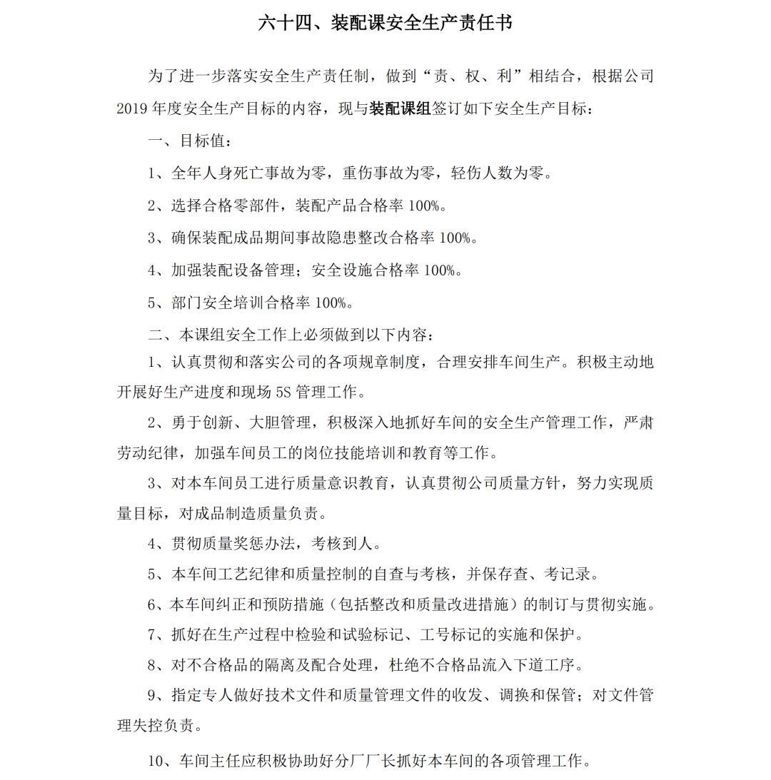
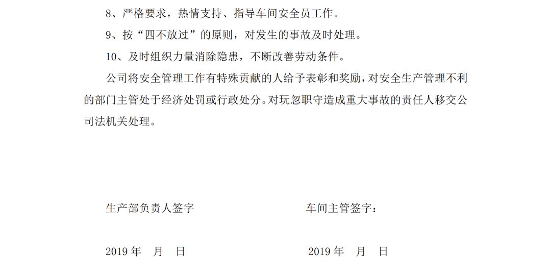
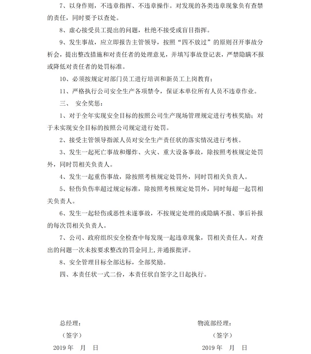
当前位置: 首页 >> 安全标准化

各级安全生产责任制最全范本,层层签订,2019版!

各级安全生产责任制最全范本,层层签订,2019版!

都说责任书就是个形式,签不签没什么用,但签了总比没签有用,抱怨的同时,该做的还是要做好。这份范本送给你!

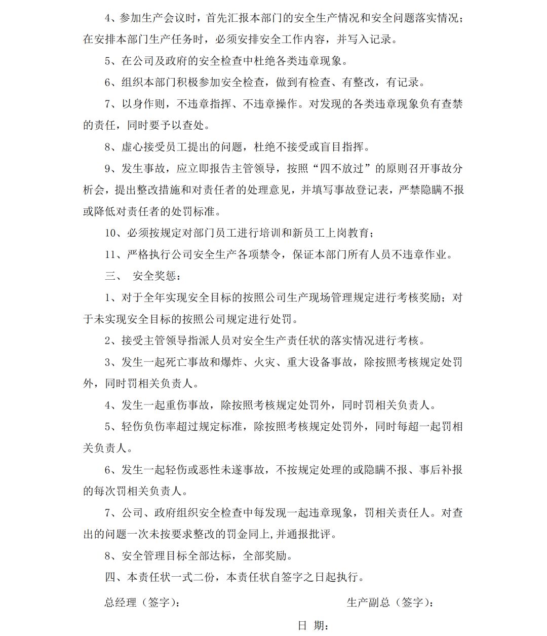
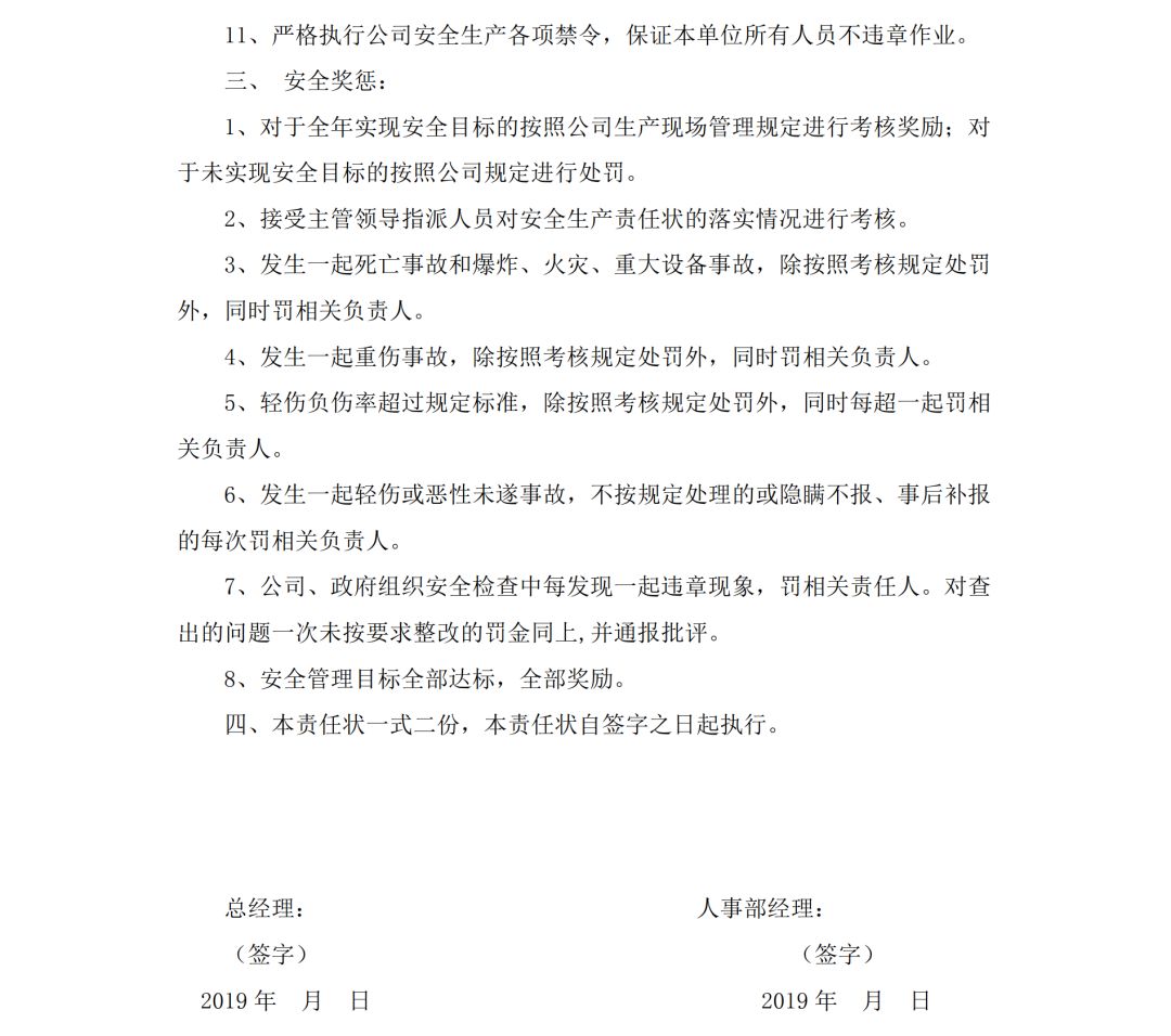
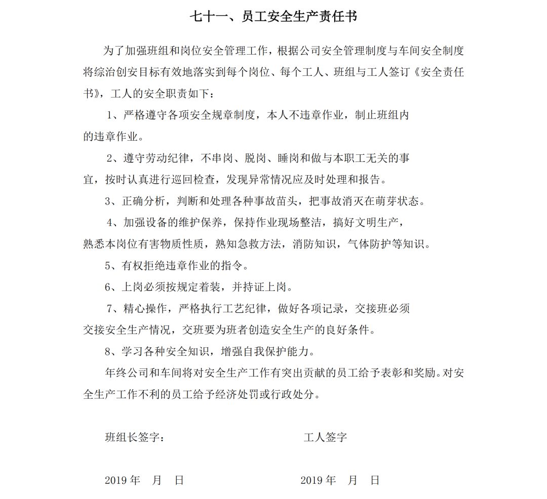
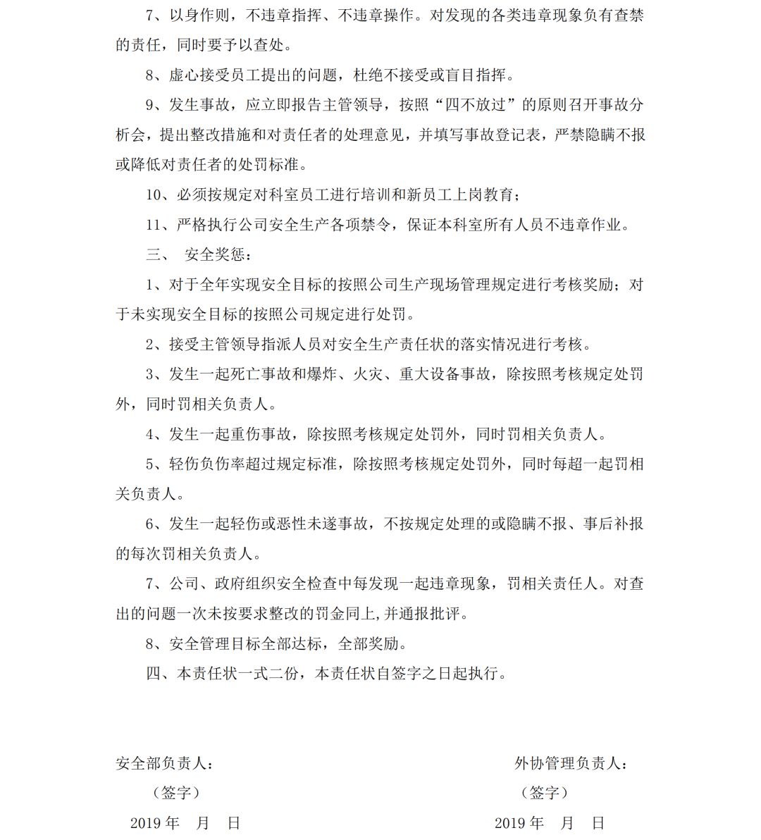
链接:每日安全生产  https://mp.weixin.qq.com/s?__biz=MzU2NTI0MDM3Ng==&mid=2247562116&idx=2&sn=5afb9ee910e343133ce1e7d7da567522&chksm=fcbd04d3cbca8dc5298b4cabfe3a9f8415a11e58c44ac66b8a17de0580dfcb00068ca8941cdb&mpshare=1&scene=23&srcid=#rd


Copyright © 马鞍山市安全生产协会 All Rights Reserved. 皖ICP备2025104696号-1
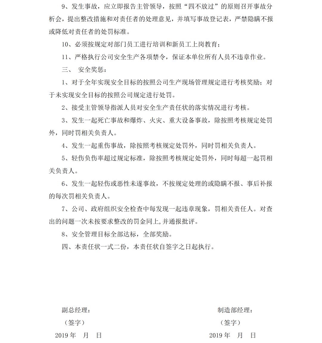
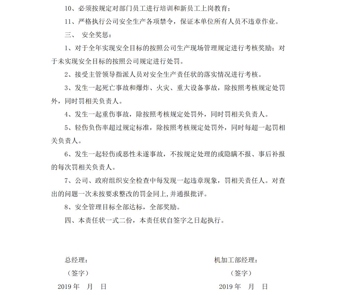
最佳使用效果1024*768以上分辨率,建议使用微软公司IE6.0及以上  您是第 27005 位访客 今日访问量:71 当前在线人数:4