当前位置: 首页 >> 安全文化

人社部、应急部发通知:颁布消防设施操作员国家职业技能标准

人力资源社会保障部办公厅 应急管理部办公厅

关于颁布消防设施操作员国家职业技能标准的通知

人社厅发〔2019〕63号

各省、自治区、直辖市及新疆生产建设兵团人力资源社会保障厅(局),应急管理厅(局),消防救援总队:

根据《中华人民共和国劳动法》有关规定,人力资源社会保障部、应急管理部共同制定了消防设施操作员国家职业技能标准,现予颁布施行。原相应国家职业技能标准同时废止。

人力资源社会保障部办公厅 应急管理部办公厅

2019年5月10日

消防设施操作员国家职业技能标准目录

序号

职业编码

职业名称

1

4-07-05-04

消防设施操作员


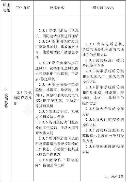
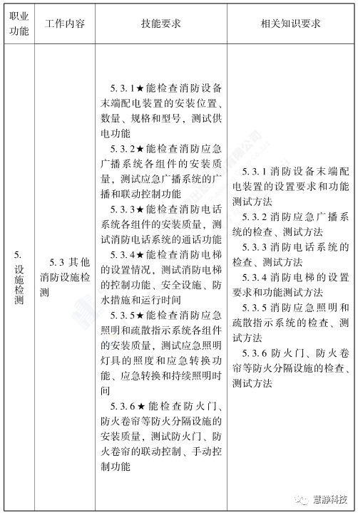
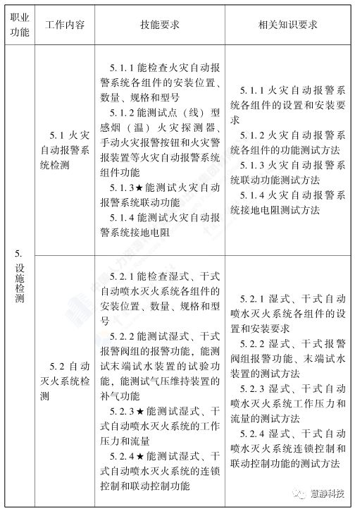
五级(初级)消防设施操作员技能要求



四级(中级)消防设施操作员技能要求




消防设施操作员理论知识权重



消防设施操作员理技能要求权重



链接:意静科技  https://mp.weixin.qq.com/s?__biz=MzAxNzA0NDQzMA==&mid=2653729787&idx=1&sn=fc067186405c4f7c336494823edc26b3&chksm=8033955ab7441c4cc82d99c1963fece6f9e37c1636d2fc6cd85ef60a3450e0d288b00b352ee9&mpshare=1&scene=23&srcid=0705f00P6xpo3kSGWrpS3KlW#rd


Copyright © 马鞍山市安全生产协会 All Rights Reserved. 皖ICP备0902788888号-1
最佳使用效果1024*768以上分辨率,建议使用微软公司IE6.0及以上  您是第 27005 位访客 今日访问量:71 当前在线人数:4