当前位置: 首页 >> 安全标准化

双重预防机制建设全套文件汇编

干货|值得收藏的--双重预防机制建设全套文件汇编


本文共包含三部分,是非常全面的实例参考,有助于加深理解双重预防机制建设工作,值得学习借鉴!


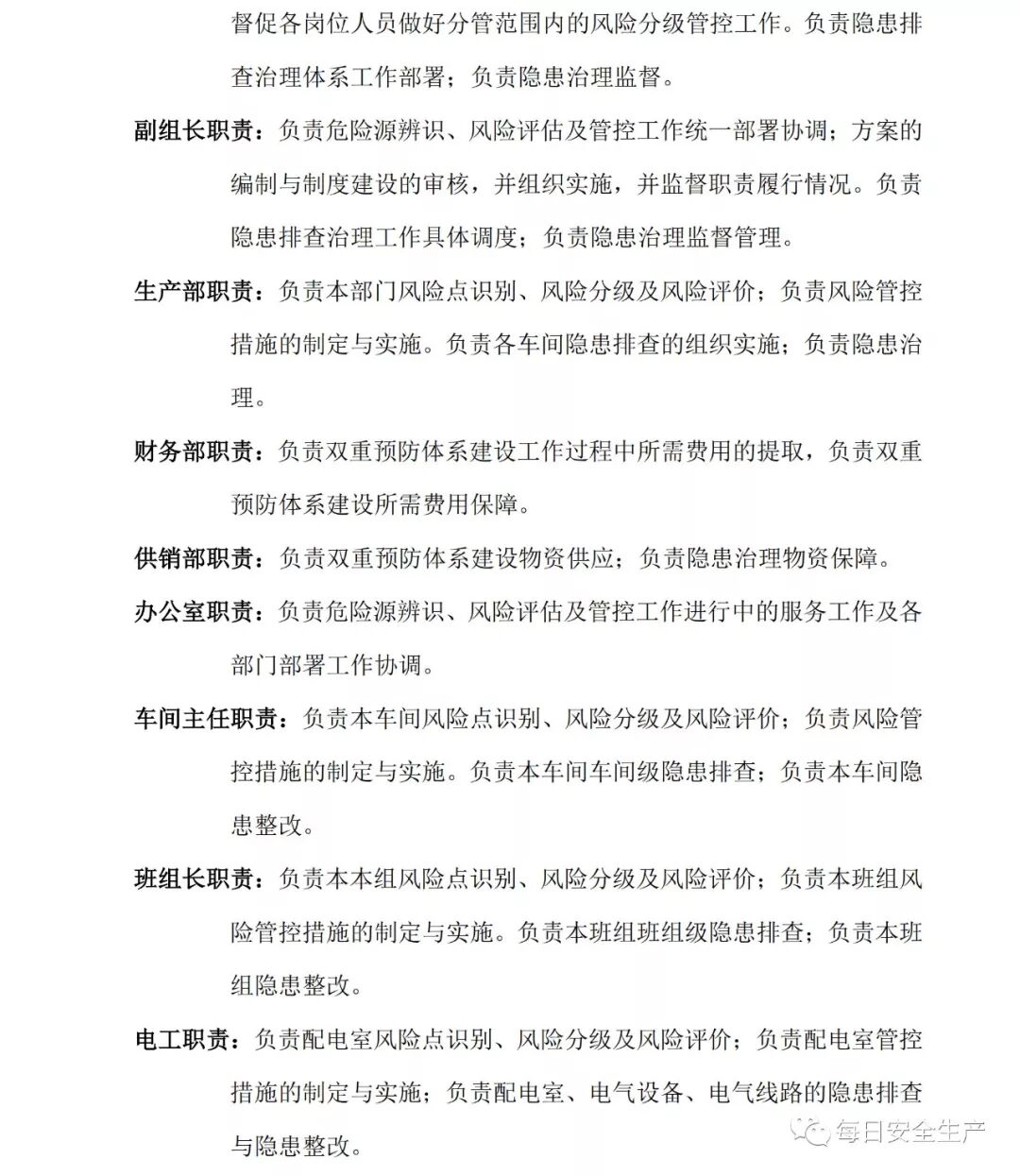
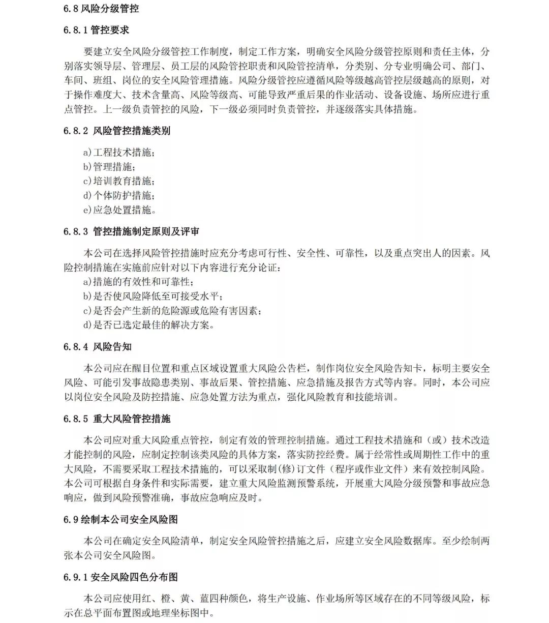
第一部分:作业指导书




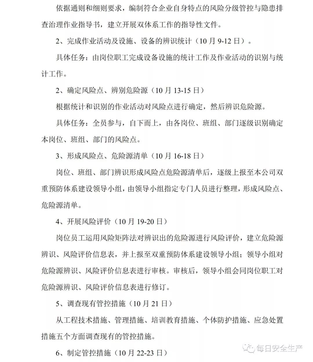
第二部分:风险辨识分级报告



第三部分:运行体系文件汇编


声明:内容源自每日安全生产,本平台仅供参考学习





图文转自:安创E盾  每日安全生产



链接:安全永无止境  https://mp.weixin.qq.com/s?__biz=MzA3MDY0NjQ0NA==&mid=2675805143&idx=3&sn=c38d6df7c60c84e78f5b5880dc1cbb5b&chksm=85b08414b2c70d025c56f2e4b3110258481cc6c4060d947f2f8df6dac21031f3c475f9c4e258&mpshare=1&scene=23&srcid=#rd


Copyright © 马鞍山市安全生产协会 All Rights Reserved. 皖ICP备2025104696号-1
最佳使用效果1024*768以上分辨率,建议使用微软公司IE6.0及以上  您是第 27005 位访客 今日访问量:71 当前在线人数:4