当前位置: 首页 >>
政策法规 国家法律 标准规范 市安委会文件 市局文件 协会文件

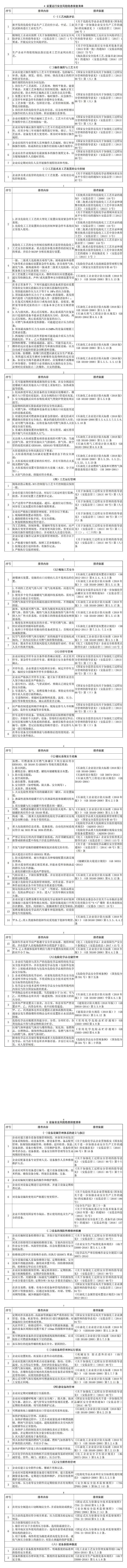
化工园区和危化品企业安全风险排查治理导则开始征求意见

化工园区和危化品企业安全风险排查治理导则开始征求意见


关于征求化工园区安全风险排查治理导则和危险化学品企业安全风险隐患排查治理导则修改意见的函


各省、自治区、直辖市及新疆生产建设兵团应急管理厅(局),有关中央企业:

为认真贯彻落实党中央、国务院关于危险化学品安全生产工作的决策部署,深刻吸取江苏响水“3·21”特别重大火灾爆炸事故教训,深入排查化工园区和危险化学品企业安全风险,提高化工园区和危险化学品企业安全管理水平,有效防范危险化学品重特大安全事故,确保人民群众生命财产安全,应急管理部组织起草了《化工园区安全风险排查治理导则》《危险化学品企业安全风险隐患排查治理导则》(相关材料请从应急管理部官网-征求意见专栏下载)。现征求你单位修改意见,请于8月2日前将修改意见书面反馈应急管理部危化监管司。

联系人及电话:蒋骏,010-64466280、64467090(传真)。

应急管理部危化监管司

2019年7月23日




点击阅读原文查看两项导则原文


来源:应急管理部


中国化学品安全协会

编辑:筑安

链接:中国化学品安全协会  https://mp.weixin.qq.com/s?__biz=MzA5NDA4Njg4NQ==&mid=2652484971&idx=1&sn=d13addf0b56f3f98cbc30e3b21e2f341&chksm=8bbee6e1bcc96ff7f04eb71716bd57e2cc2e231e42fe0eefc9ca8c1f588fe2f8cd63294e0af1&mpshare=1&scene=23&srcid=&sharer_sharetime=1564100542907&sharer_shareid=d9fdcc60a46951fed6d7a0bbdd004814#rd


Copyright © 马鞍山市安全生产协会 All Rights Reserved. 皖ICP备2025104696号-1
最佳使用效果1024*768以上分辨率,建议使用微软公司IE6.0及以上  您是第 27005 位访客 今日访问量:71 当前在线人数:4