当前位置: 首页 >> 新闻资讯 >> 事故信息
重要新闻 各地快讯 事故信息

又是仓库爆燃事故,400多人被疏散,广东一化工厂发生火灾!

8月6日23:30左右,位于清远英德市沙口镇的广东广康生化科技股份有限公司成品仓库发生火灾。爆燃的蘑菇云几公里外可见,厂区员工和周边群众400多人连夜疏散。

视频中可以看到巨大的火球从地面升上高空,随后还不时传出多声巨响。昨晚12点多,村民张某在熟睡中被响声惊醒,她看到化工厂方向火光冲天,并闻到有强烈的异味,马上带着几个孙子逃出村庄。

8月7日早上英德市委市政府办公室发布消息:8月6日23:30左右,位于清远英德市沙口镇的广东广康生化科技股份有限公司成品仓库发生火灾,清远及英德应急管理局快速反应,调动了100多名消防人员、20多台消防车参与灭火,消防人员快速切断火路,将火情控制在成品仓库范围内,经过8个小时的努力,于8月7日早晨7:30将明火扑灭。火灾没有造成人员伤亡,事故原因正在进一步调查中。

事故后的仓库


入夏以来仓库火灾爆炸事故频发


6月6日,广东省罗定市一厂房仓库发生火灾,火势较大。该厂房内存放有大量的强酸、有毒金属、塑料、喷漆等物品,消防员赶赴现场将火势熄灭。


6月14日,福州市闽侯县一存放布料纺织厂仓库发生火灾,共15部消防车,100余名消防指战员赶赴现场扑救,无人员伤亡。


7月29日,南昌县小蓝工业园一化工原料公司仓库发生爆炸。到场消防救援人员迅速展开行动,现场过火面积约80平米,于17:18明火被扑灭。经了解,爆炸物为桶装二甲苯,爆炸造成仓库屋顶塌陷,并引燃仓库内其他物品。事故未造成人员伤亡,具体起火原因正在进一步调查当中。


7月30日5时许,广州一物流园发生火情,至7时35分,火已扑灭,无人员伤亡,过火面积约300平方米,起火原因待查。

1. 夏季危险化学品易发生火灾的原因

炎热的气候条件对危险化学品的安全储存威胁很大。危险化学品火灾也多发生在炎热的夏季。

温度升高使危险化学品体积压力增大。热胀冷缩是物体的一般物理现象。易燃液体的膨胀系数普遍较大,储存在密闭容器中,受热后体积容易膨胀,同时蒸气压增大,使容器内压力增大。容器内压力若超过了容器所能承受的压力,就会造成容器故障,甚至炸裂。

高温季节,盛装易燃液体的铁桶出现的“鼓桶”现象及玻璃容器出现的炸裂现象都是易燃液体受热膨胀所致。如果容器是敞口,液体膨胀超过其容量就会外溢,出现跑、冒、滴、漏现象。

气体的膨胀系数更大。气体一般都是装在钢瓶里的,随着温度的升高,钢瓶内的压力就会增大。例如,氧气瓶内气温为零摄氏度时,瓶内压力为每平方厘米150kg;当温度升高到54摄氏度时,压力就升到每平方厘米180kg。压力过高,钢瓶就有爆炸的危险。  温度升高使液体的蒸发速度加快。易燃液体的蒸发性不但与液体本身的性质有关,而且受周围环境的影响,其中温度对它的影响更大。温度越高,易燃液体蒸发的就越快,液面上蒸气浓度越高,蒸汽与空气形成爆炸性混合气体的可能性就越大,火灾爆炸的危险性就越大。不同液体的蒸发速度因温度、沸点、比重、压力的不同而不同。易燃液体的蒸发性与它的沸点有关,沸点越低,该液体的蒸发性越强。有些易燃液体的沸点很低,如在常压下,汽油的沸点是50摄氏度,如果环境温度超过其沸点,很容易发生危险。

温度升高加速氧化分解和自燃。受温度、湿度等的影响,许多危险化学品受热后容易分解,释放出氧气甚至氧原子,使其他物质氧化,同时放出大量的热。如果通风不良,热量积聚不散,致使温度升高,又会加快化学品的氧化速度,产生更多的热,促使温度继续升高,当温度达到其自燃点时,就会自燃。有些自燃点较低的物质如黄磷(自燃点为30摄氏度),如果不妥善保管,当夏季气温超过它的自燃点时,遇空气就能自燃起火。

夏季来临,气候条件对危险化学品的安全储存威胁也很大。确保夏季危化品存储安全,防止由气温升高引发的危险化学品事故,关键是要防热降温。


2. 确保储存安全


要有合格的危险化学品仓库。危险化学品仓库应采用不导热的耐火材料做屋顶和墙壁的隔热层,屋檐要适当加长,以阻止阳光射入仓库;库墙要适当加厚,设置双层门,双层屋顶;窗户玻璃漆成蓝色或选用磨砂玻璃。

危险化学品要分类存放。危险化学品一般分为爆炸性物品、遇水燃烧物品、自燃性物品、易燃固体、易燃和助燃气体、腐蚀性物品、氧化剂等。这些物品要分类、分库、分件、分架存放,严禁把各种性质互相抵触、灭火方法不同、容易引起自燃的物品混放在一处。储存物品时,堆垛不可过高、过大、过密,垛与垛、墙、屋梁、电灯之间应保持一定距离,并留有消防通道,不得超量储存。


要严格控制温度。应为仓库设贮水屋面或在仓库屋面上设置冷却水管。当仓库气温在30摄氏度以上时,喷水降温,使温度保持在28摄氏度以下。也可将仓库屋顶、外墙和窗户玻璃涂成白色,以减少对辐射热的吸收。根据物品性质和包装情况,还可以在仓库地面上浇井水、放冰块,有条件的可安装空调进行降温。有的仓库可在早晚开窗通风,放进冷空气,中午关闭门窗,防止热空气进入。露天堆场和贮罐要降温。桶装的易燃液体应放在建筑物内,需要临时露天存放时,应用不燃材料搭建遮阳棚,有时需要定时喷水降温。桶内盛装的易燃液体应只占容积的90%——95%,留有5%——10%的空间,这样能防止桶内易燃液体受热膨胀发生燃烧或爆炸事故。贮罐顶部应设置降温装置,在气温达到30摄氏度以上时,进行喷淋降温。贮罐也不能装得太满,需要留出5%——10%的容积空间。

应有防雷设施。危险化学品仓库一般都设在本单位或城市的边缘地区,与周围的其他建筑物保持一定距离,这样,仓库周围就形成了空旷地带,仓库容易遭受雷击。因此,仓库要安装避雷装置,以防止因雷而击引起火灾事故。


加强人员管理。管理危险化学品仓库的人员须持证上岗。库管人员要定时对仓库进行巡查,发现问题及时解决,确保安全。

3. 火灾灭火注意事项

扑救危险化学品火灾,要把握火场主要方面,科学决策,严防发生爆炸和中毒,最大限度地减少损失和危害。  危险化学品仓库着火,要根据危险化学品的不同性质,正确选用灭火剂。

大多数易燃、可燃液体火灾都能用泡沫扑救。其中水溶性的有机溶剂火灾,如醇、醚类火灾,应使用抗溶性泡沫扑救。

可燃气体火灾可使用二氧化碳、干粉等灭火剂扑救。  遇水燃烧物质火灾,如碱金属、碱土金属火灾,不能用水和二氧化碳扑救,应使用干粉、干沙土或水泥粉等覆盖灭火。

遇水反应物质,如乙硫醇、乙酰氯,与水或水蒸气接触能发生反应,产生有毒或易燃气体。因此,遇水反应物质火灾应使用二氧化碳、干粉、水泥粉、干沙土等扑救。

粉状物品火灾,如硫磺粉、粉状农药火灾,不能用强水流冲击,可用雾状水扑救,以防止发生粉尘爆炸,扩大灾情。

灭火应保证行动安全。进入危险区域的消防人员,个人应穿着防化服,并视情使用喷雾射流进行掩护。

扑救具有爆炸危险的危险化学品仓库火灾,要规定明确的进攻和撤退信号,保证紧急情况下能撤离现场。

遵守毒区行动规则,不得随意解除防护装备,不得随意坐下或躺下,不得在毒区进食和饮水等。

避免环境污染。对火灾事故中流淌的有毒液体,要及时筑堤围堵,防止其任意流淌。

对灭火流淌水和洗消用水,有条件的,应将其导入到污水处理场处理,防止造成环境污染。

4. 经营、使用场所需注意

经营场所。如加油加气站、液化气充装站等,严禁擅自变更危险品经营种类和储量;主管人员和业务人员必须经过培训持证上岗;必须有健全的安全管理制度,如销毁制度、购销制度、储存保管制度;在零售场的显著位置必须设有“禁止明火”等警示标志。

使用场所。如科研、教学、医疗等行业单位,必须有经过消防培训且考核合格的人员管理;静电导除、排风、泄压等装置定期检查,确保其完好有效;危险品临时储存场所应符合消防技术标准要求;使用场所的每日使用量不要超出规定范围;要经常开展检查,防止跑冒滴漏,设施器材必须配备齐全,并保证完成有效。

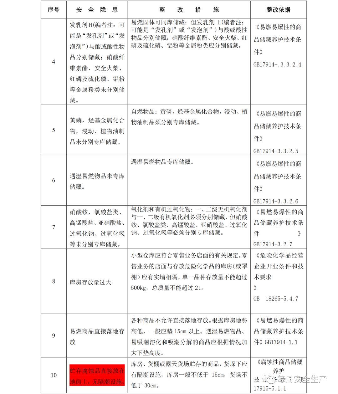
附检查表



链接:每日安全生产  https://mp.weixin.qq.com/s?__biz=MzU2NTI0MDM3Ng==&mid=2247567971&idx=1&sn=a9769b906a26637622666564222dabce&chksm=fcbd3d34cbcab4220541c3fc251c8d37b8fca4ed88161dcd8089c003acb7d0e59e3fb87d19ab&mpshare=1&scene=23&srcid=&sharer_sharetime=1565312481492&sharer_shareid=d9fdcc60a46951fed6d7a0bbdd004814#rd


Copyright © 马鞍山市安全生产协会 All Rights Reserved. 皖ICP备2025104696号-1
最佳使用效果1024*768以上分辨率,建议使用微软公司IE6.0及以上  您是第 27005 位访客 今日访问量:71 当前在线人数:4