当前位置: 首页 >> 安全文化

所有化企注意!特殊作业安全规范和硝酸铵安全技术规范正在征求修改意见

所有化企注意!特殊作业安全规范和硝酸铵安全技术规范正在

征求修改意见


关于征求《化学品生产单位特殊作业安全规范(征求意见稿)》《硝酸铵安全技术规范(征求意见稿)》修改意见的函

根据工作安排,应急管理部危化监管司组织制修订了《化学品生产单位特殊作业安全规范(征求意见稿)》《硝酸铵安全技术规范(征求意见稿)》(电子版请在应急管理部政府网站“互动”栏目“征求意见”中下载),现向社会公开征求意见。请于2019年10月15日前将书面修改意见反馈应急管理部危化监管司(电子版发送指定电子邮箱zhoujiling@ccsa.net.cn)。

联系人及电话:周计玲,010-64464037、64463902(传真)。

危化监管司

2019年8月9日


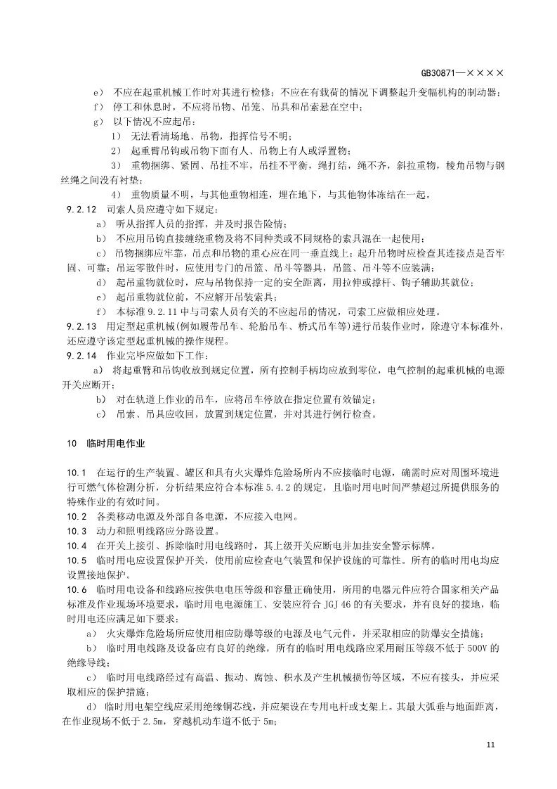
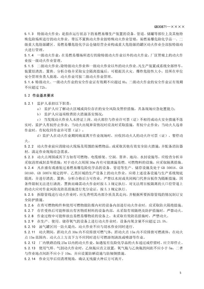
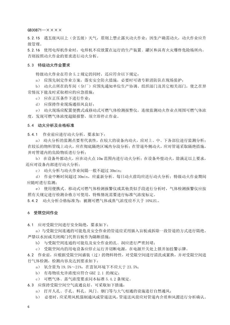
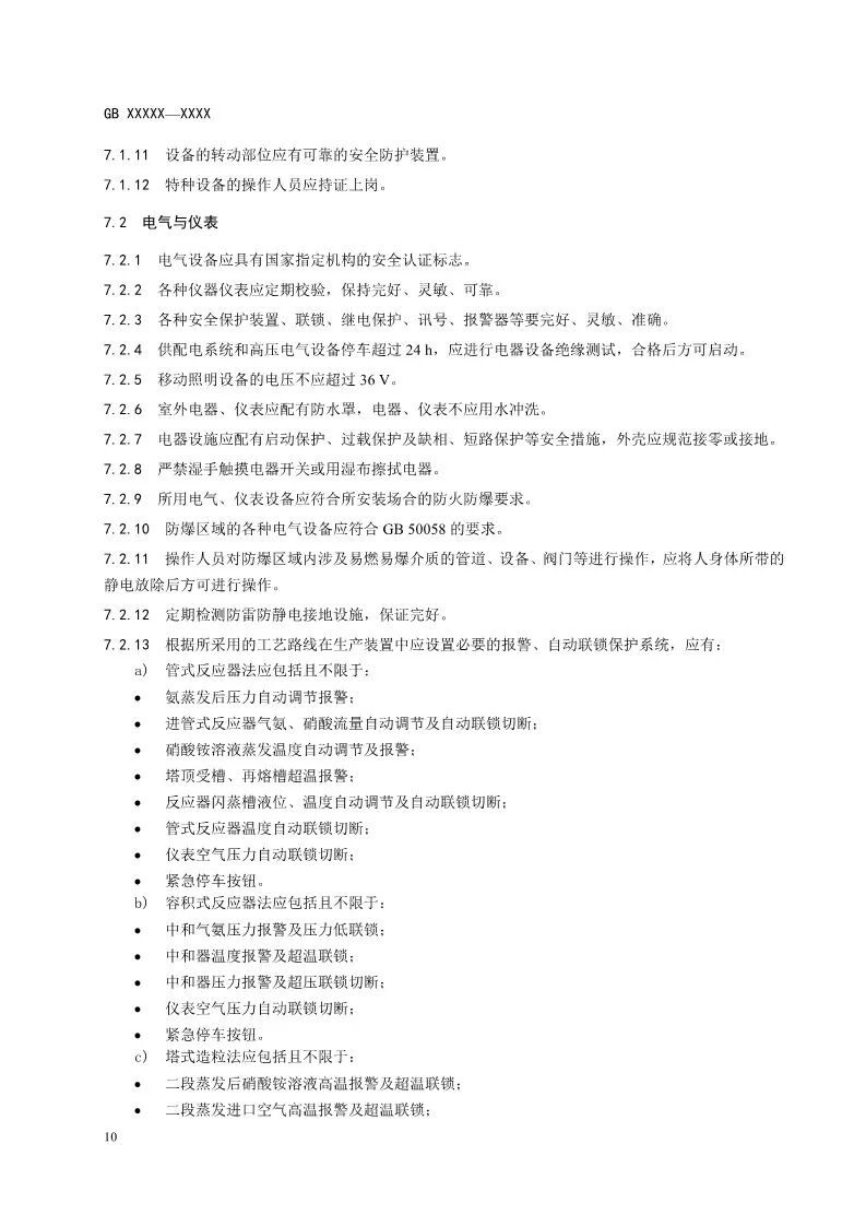
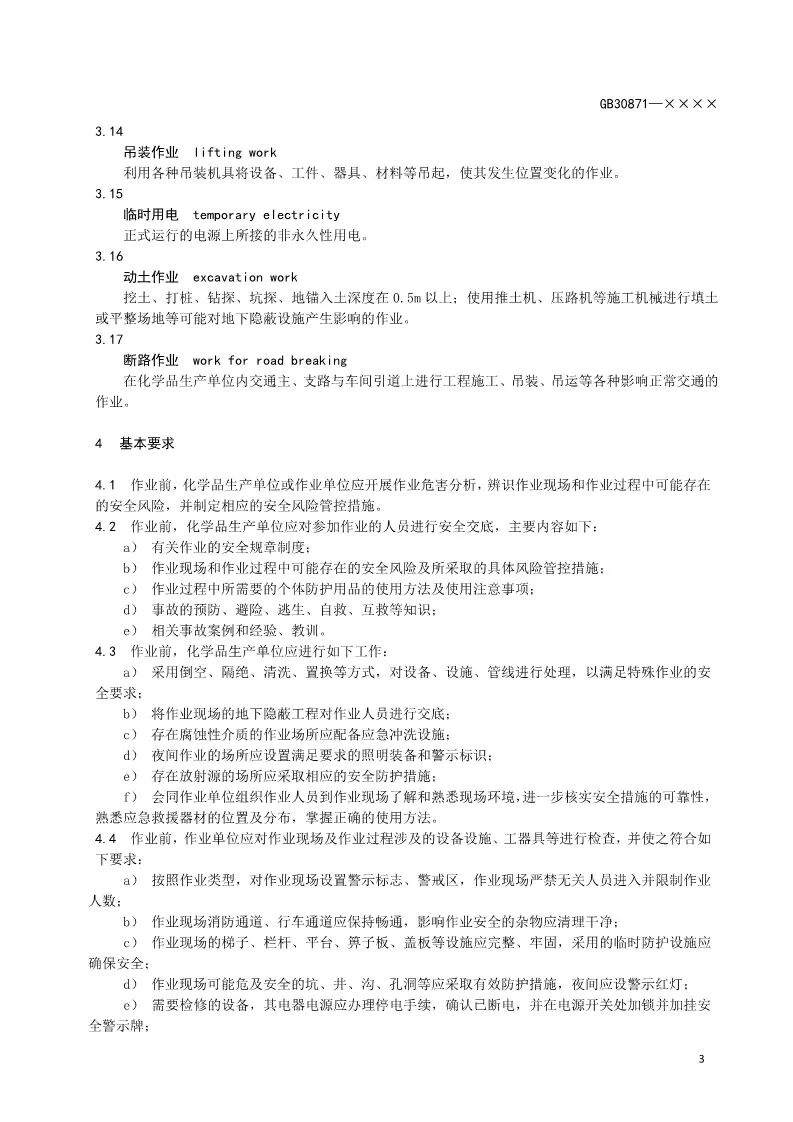
《化学品生产单位特殊作业安全规范(征求意见稿)》

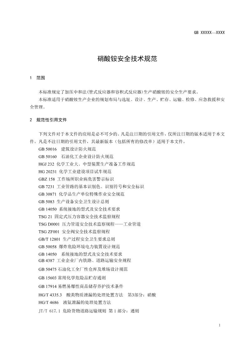
《硝酸铵安全技术规范(征求意见稿)》

 


链接:中国化学品安全协会  https://mp.weixin.qq.com/s?__biz=MzA5NDA4Njg4NQ==&mid=2652485230&idx=1&sn=1772354456cf45d8382080cec4b9500c&chksm=8bbee5e4bcc96cf200b401ff3275b58088110fdea993c825911bfd9725d38fc1c6f514519651&mpshare=1&scene=23&srcid=&sharer_sharetime=1565746694950&sharer_shareid=d9fdcc60a46951fed6d7a0bbdd004814#rd

Copyright © 马鞍山市安全生产协会 All Rights Reserved. 皖ICP备0902788888号-1
最佳使用效果1024*768以上分辨率,建议使用微软公司IE6.0及以上  您是第 27005 位访客 今日访问量:71 当前在线人数:4