当前位置: 首页 >> 安全文化

最新安全生产标准化考评标准!

重磅!最新安全生产标准化考评标准!

每日安全生产 

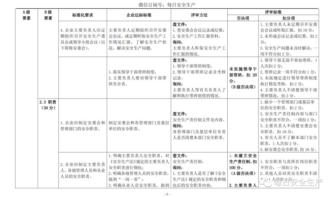
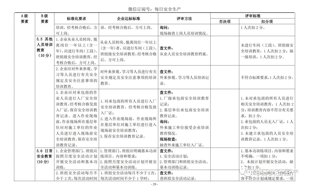
编者按:此文仅作参考!

链接:重磅!最新安全生产标准化考评标准!  https://mp.weixin.qq.com/s?__biz=MzU2NTI0MDM3Ng==&mid=2247569841&idx=2&sn=4689da6f37092c87016f39d148a686d4&chksm=fcbd26e6cbcaaff0a3bd83957d69fe0f8bd8d478449dcd8461aabff5a3902bcf81c79578dff0&mpshare=1&scene=23&srcid=&sharer_sharetime=1566952266603&sharer_shareid=d9fdcc60a46951fed6d7a0bbdd004814#rd
Copyright © 马鞍山市安全生产协会 All Rights Reserved. 皖ICP备0902788888号-1
最佳使用效果1024*768以上分辨率,建议使用微软公司IE6.0及以上  您是第 27005 位访客 今日访问量:71 当前在线人数:4