当前位置: 首页 >>
政策法规 国家法律 标准规范 市安委会文件 市局文件 协会文件

《工作场所有害因素职业接触限值:化学有害因素》

【网传版】《工作场所有害因素职业接触限值:化学有害因素》来了

企业安环助手

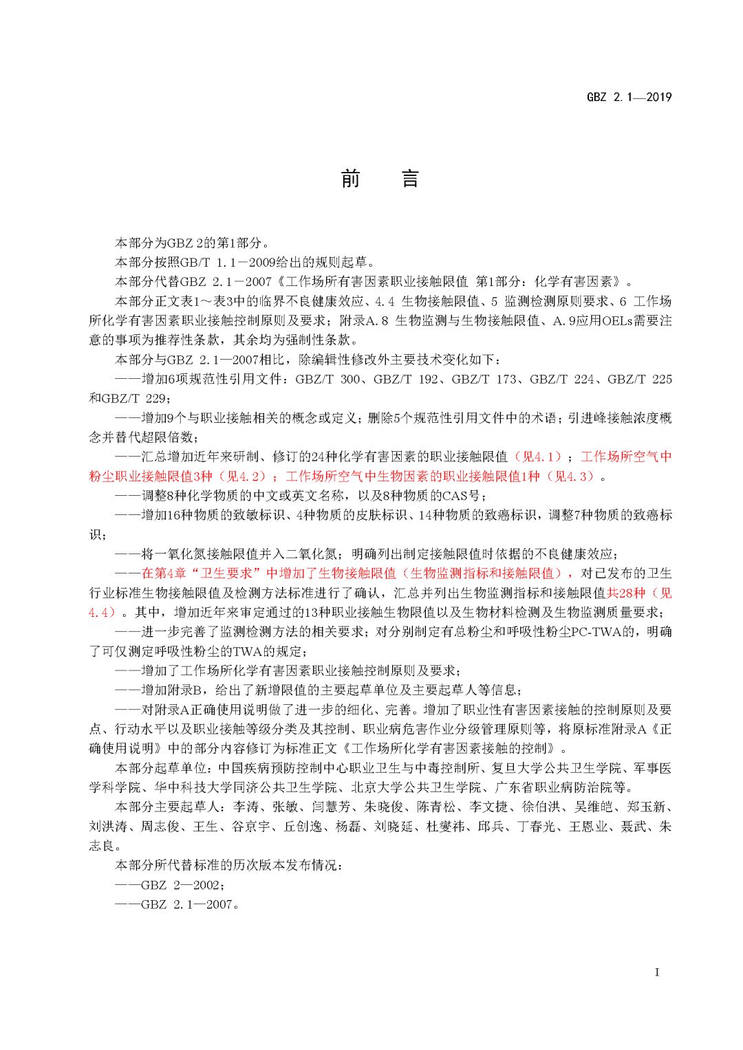
   本部分与GBZ 2.1—2007相比,除编辑性修改外主要技术变化如下:

——增加6项规范性引用文件:GBZ/T 300、GBZ/T 192、GBZ/T 173、GBZ/T 224、GBZ/T 225和GBZ/T 229;

——增加9个与职业接触相关的概念或定义;删除5个规范性引用文件中的术语;引进峰接触浓度概念并替代超限倍数;

——汇总增加近年来研制、修订的24种化学有害因素的职业接触限值(见4.1);工作场所空气中粉尘职业接触限值3种(见4.2);工作场所空气中生物因素的职业接触限值1种(见4.3)。

——调整8种化学物质的中文或英文名称,以及8种物质的CAS号;

——增加16种物质的致敏标识、4种物质的皮肤标识、14种物质的致癌标识,调整7种物质的致癌标识;

——将一氧化氮接触限值并入二氧化氮;明确列出制定接触限值时依据的不良健康效应;

——在第4章“卫生要求”中增加了生物接触限值(生物监测指标和接触限值),对已发布的卫生行业标准生物接触限值及检测方法标准进行了确认,汇总并列出生物监测指标和接触限值共28种(见4.4)。其中,增加近年来审定通过的13种职业接触生物限值以及生物材料检测及生物监测质量要求;

——进一步完善了监测检测方法的相关要求;对分别制定有总粉尘和呼吸性粉尘PC-TWA的,明确了可仅测定呼吸性粉尘的TWA的规定;

——增加了工作场所化学有害因素职业接触控制原则及要求

——增加附录B,给出了新增限值的主要起草单位及主要起草人等信息;

——对附录A正确使用说明做了进一步的细化、完善。增加了职业性有害因素接触的控制原则及要点、行动水平以及职业接触等级分类及其控制、职业病危害作业分级管理原则等,将原标准附录A《正确使用说明》中的部分内容修订为标准正文《工作场所化学有害因素接触的控制》。


新版标准全文如下


来源:职防技术专委会

链接:【网传版】《工作场所有害因素职业接触限值:化学有害因素》来了  https://mp.weixin.qq.com/s?__biz=MzI1NjM0NzExNQ==&mid=2247491738&idx=3&sn=064122e60832041cd3c94afdd92698a8&chksm=ea2abe1edd5d37088fa2826311cc50f0b5cf9fcefea21cb2e5900ee00fad0b9eb402d961214c&mpshare=1&scene=23&srcid=&sharer_sharetime=1567038348094&sharer_shareid=d9fdcc60a46951fed6d7a0bbdd004814#rd

Copyright © 马鞍山市安全生产协会 All Rights Reserved. 皖ICP备2025104696号-1
最佳使用效果1024*768以上分辨率,建议使用微软公司IE6.0及以上  您是第 27005 位访客 今日访问量:71 当前在线人数:4