当前位置: 首页 >> 安全知识

常用危险化学品MSDS汇编,收藏备份,随手可查!

常用危险化学品MSDS汇编,收藏备份,随手可查!

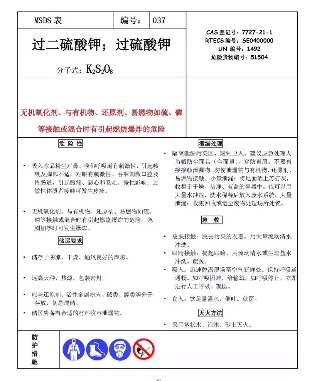
      MSDS (Material Safety Data Sheet)即化学品安全技术说明书,亦可译为化学品安全说明书化学品安全数据说明书。是化学品生产商和进口商用来阐明化学品的理化特性(如pH值,闪点,易燃度,反应活性等)以及对使用者的健康(如致癌,致畸等)可能产生的危害的一份文件MSDS是化学品生产或销售企业按法律要求向客户提供的有关化学品特征的一份综合性法律文件。它提供化学品的理化参数、燃爆性能、对健康的危害、安全使用贮存、泄漏处置、急救措施以及有关的法律法规等十六项内容。MSDS可由生产厂家按照相关规则自行编写。但为了保证报告的准确规范性,可向专业机构申请编制。了解各种化学品的安全说明和注意事项,可以让我们的实验过程更加安全、科学!

点击图片放大观看

链接:常用危险化学品MSDS汇编,收藏备份,随手可查!  https://mp.weixin.qq.com/s?__biz=MjM5MTAwMDQwNg==&mid=2650844472&idx=3&sn=ff7c72600571f285069d0863312dbdf9&chksm=bd483f018a3fb61755f3d3f68f23f3f1031a4da09500f9ae1befe22417bf226cc14baf5dfc9d&mpshare=1&scene=23&srcid=&sharer_sharetime=1569300540734&sharer_shareid=d9fdcc60a46951fed6d7a0bbdd004814#rd


Copyright © 马鞍山市安全生产协会 All Rights Reserved. 皖ICP备2025104696号-1
最佳使用效果1024*768以上分辨率,建议使用微软公司IE6.0及以上  您是第 27005 位访客 今日访问量:71 当前在线人数:4