当前位置: 首页 >> 安全知识

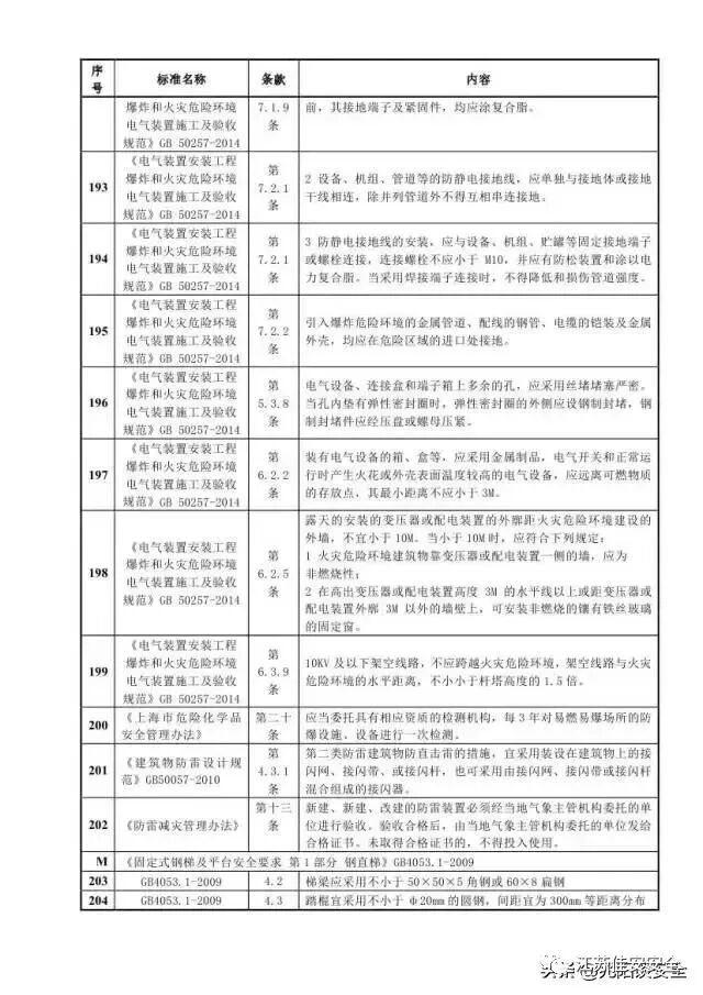
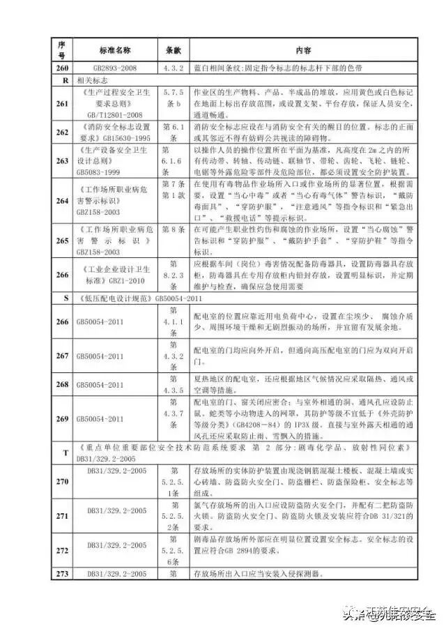
292条常见隐患对应标准清单,安全检查必备

292条常见隐患对应标准清单,安全检查必备















































链接:292条常见隐患对应标准清单,安全检查必备  https://mp.weixin.qq.com/s?__biz=MzIxMTM5Njg3OQ==&mid=2247491916&idx=5&sn=ce206c3eed3c5136562c72159e503673&chksm=9757512ca020d83a8382361d214438f3308dde9aec0328ab14910daf715f5fa138818e4320a8&mpshare=1&scene=23&srcid=&sharer_sharetime=1571014549366&sharer_shareid=d9fdcc60a46951fed6d7a0bbdd004814#rd

Copyright © 马鞍山市安全生产协会 All Rights Reserved. 皖ICP备2025104696号-1
最佳使用效果1024*768以上分辨率,建议使用微软公司IE6.0及以上  您是第 27005 位访客 今日访问量:71 当前在线人数:4