收藏网站
网站地图
网站首页
协会介绍
协会工作
会员之窗
政策法规
安全课堂
专题论坛
安全动态
当前位置:
首页
>>
安全知识
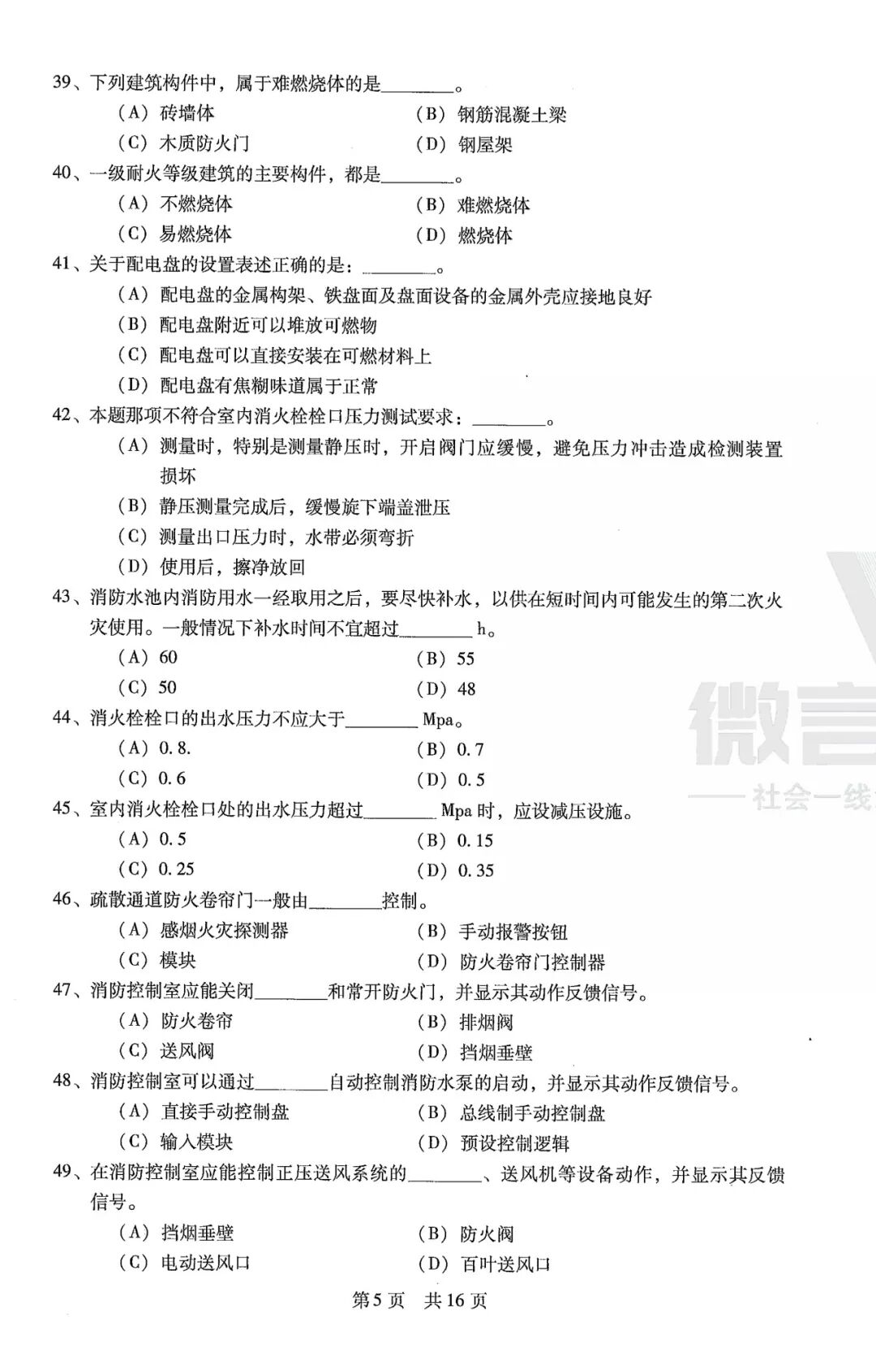
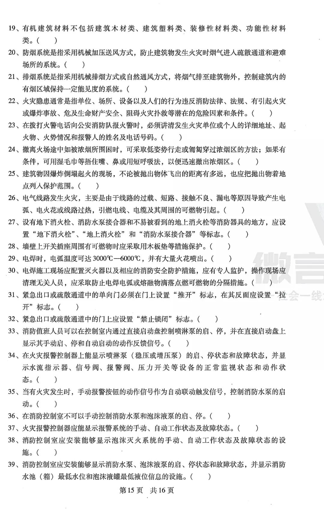
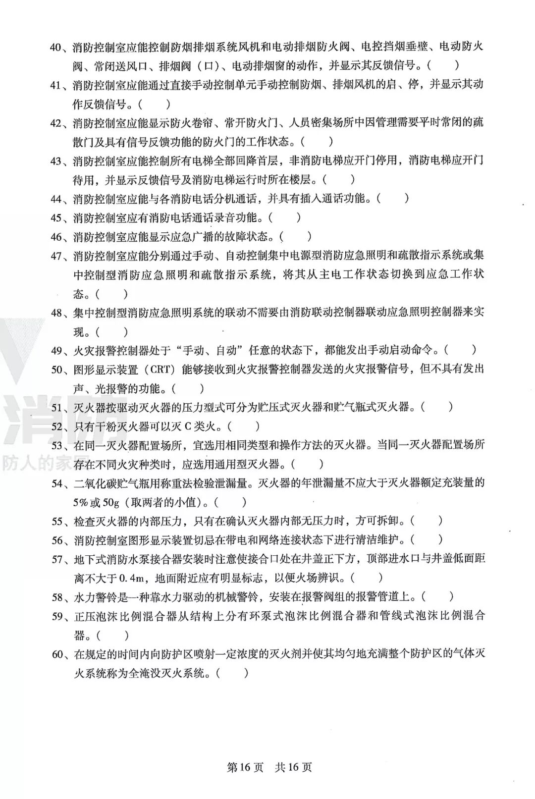
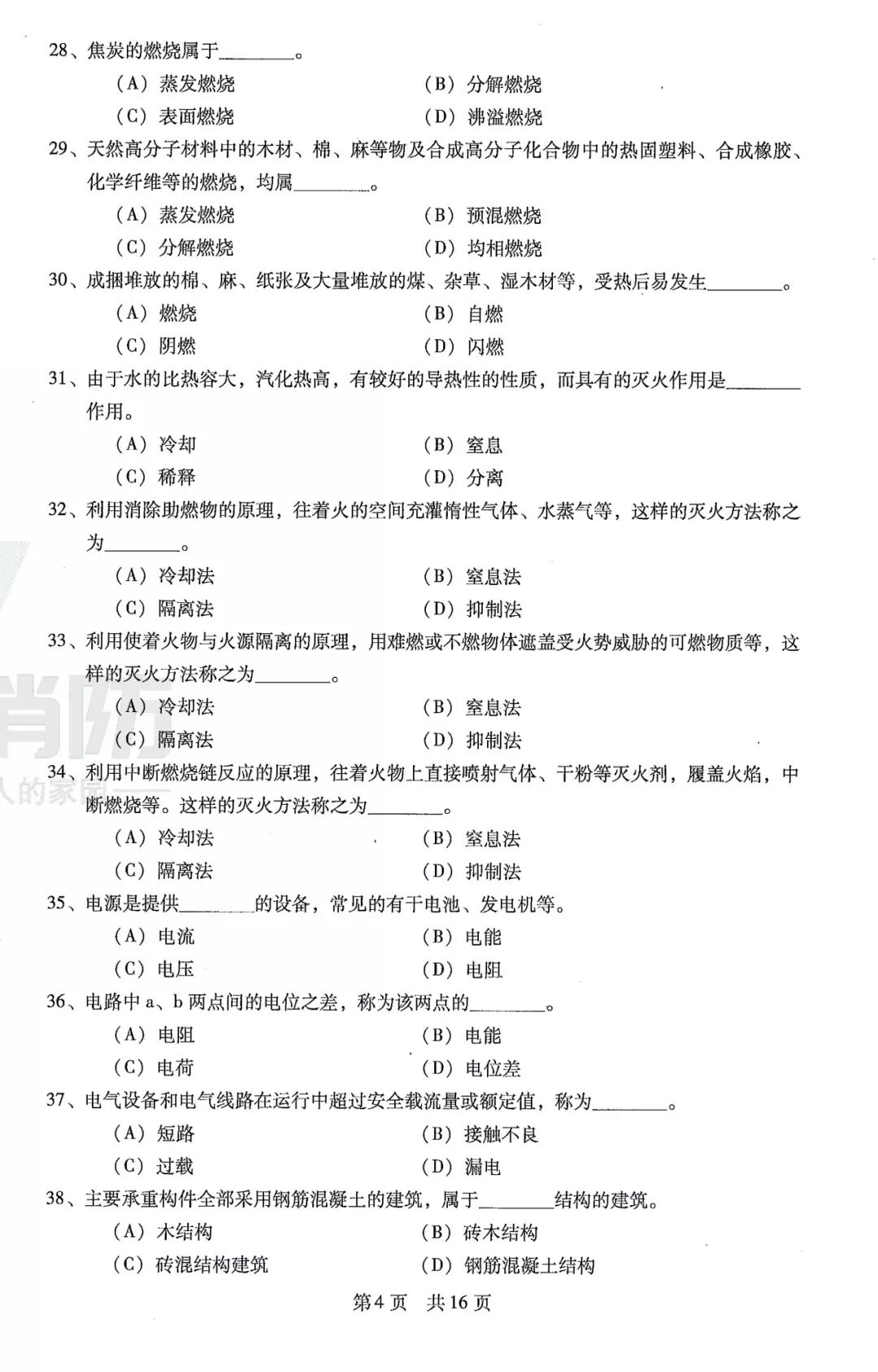
群友分享:中级消防设施操作员理论习题(2)
日期:2019-12-12
点击:
13
撰稿人:微言消防
字体:【
大
小
】
打印
关闭
群友分享:中级消防设施操作员理论习题(2)
链接:
群友分享:
中级消防设施操作员理论习题(2) https://mp.weixin.qq.com/s?__biz=MzIzNTMyNjgwNw==&mid=2247486104&idx=2&sn=7d0dbecd2f8ceebb4c90d618a2e14ebe&chksm=e8e996a0df9e1fb6b922940b8b006613d700fb616af158993a060f0c8bf6a271db9de1e751e0&mpshare=1&scene=23&srcid=&sharer_sharetime=1576109864504&sharer_shareid=d9fdcc60a46951fed6d7a0bbdd004814#rd
Copyright © 马鞍山市安全生产协会 All Rights Reserved.
皖ICP备2025104696号-1
最佳使用效果1024*768以上分辨率,建议使用微软公司IE6.0及以上 您是第 27005 位访客 今日访问量:71 当前在线人数:4