当前位置: 首页 >> 安全文化

警惕!还没到放松的时候!连续出现超长潜伏期患者!心态放松最为致命!

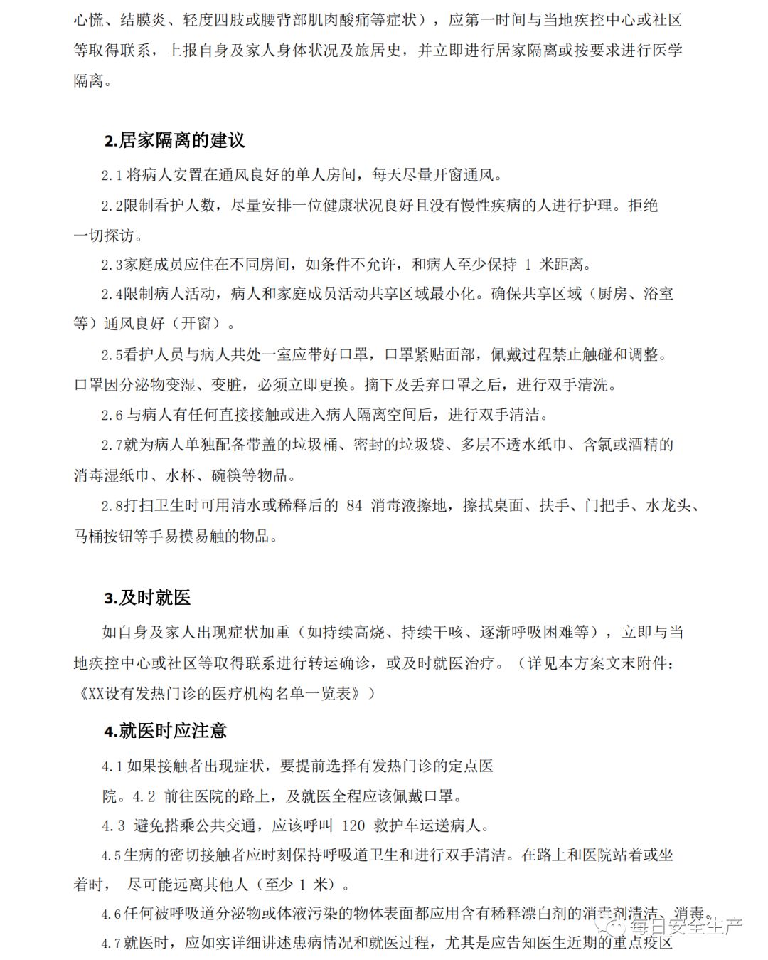
警惕!还没到放松的时候!连续出现超长潜伏期患者!心态放松最为致命!

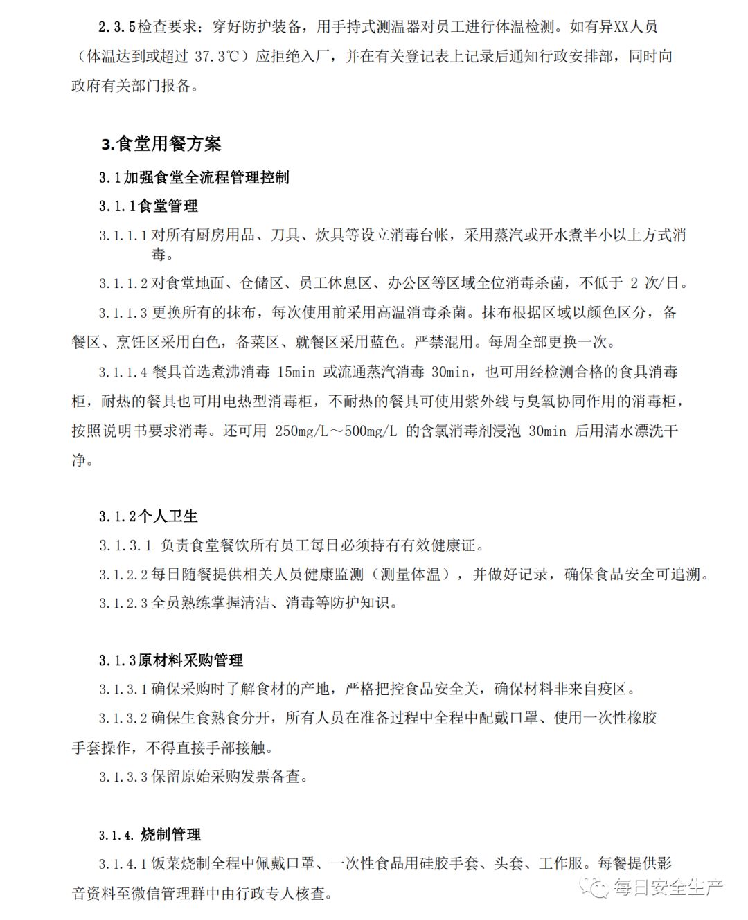
目前各地在陆续取消封锁,许多人的心态发生了变化。

是不是疫情过去了?不戴口罩是不是也安全了?测温点是不是可以取消了?健康打卡还要每天做吗?食堂的分餐是不是可以取消了?进出登记还要审批吗? ……回答这些问题前,我们先了解一个热点。

2月21日,四川广元市利州广场,市民卸口罩扎堆喝茶的视频出现在微博热搜,引发热议。当晚19:00,广元市发布公告指出:随着部分商业业态的恢复,很多地方特别是城区出现了大量人员聚集的情况。市应急指挥部提醒广大群众,当前疫情传播风险较大,要自觉远离人员聚集场所,不参与人员聚集活动,在人员较多场所要佩戴口罩。就在此前的2月20日,广元市刚刚发布公告,提出恢复室外坝坝茶等场所营业。

显然,有人将复产复工与疫情放松划上了等号。 


根据权威媒体发布,全国新增确诊病例数及疑似病例数总体呈下降趋势,治愈出院人数明显增长,全国疫情蔓延势头得到了遏制,防控工作取得了阶段性成效,但是全国疫情发展的拐点尚未到来。

事实上,的确不到放松的时候!来看两个现象。

现象一:国内连续出现超长潜伏期患者。 

2月21日广州一家6口4人确诊:隔离期满14天后确诊,从隔离到出现症状就医达27天,143人被隔离

广州市潘某某家庭一行六人1月22日乘高铁由武汉到达广州,1月24日开始在家中进行居家医学观察,至2月7日医学观察期满,未出现异常,按规定解除医学观察。2月20日潘某某因发热初次就诊,2月21日诊断为新冠肺炎确诊病例。同日其女婿也被诊断为新冠肺炎,2月22日其妻子、外孙相继确诊为新冠肺炎。目前分别在市八医院、广医附一医院、市妇儿中心隔离治疗。区疾控中心等部门已对潘某某家庭活动范围进行调查,目前集中隔离管理143人。


2月21日,湖北省神农架林区新增一例新冠肺炎确诊病例,自密切接触至发病,潜伏期长达27天。

2月20日,湖北省恩施州新增一例新冠肺炎确诊病例,该患者有38天时间,无任何发热、咳嗽、腹泻等相关症状,似超长潜伏期无症状新冠肺炎患者。钟南山:超长潜伏期病例不觉得奇怪 总有例外

钟南山针对超长潜伏期病例表示,不觉得奇怪,总有例外。钟南山介绍,此前对1099例病例的研究显示,潜伏期大多是2-7天,但文章忠实地写潜伏期为0-24天,因为有1例达到24天,13例超过14天,大多数和少数都要考虑在内。

现象二:邻国疫情呈现明显扩散趋势。

截至当地时间2月23日晚21时,日本国内累计确诊新冠肺炎病例838例,与此同时,各地相继出现了无法确定感染途径的病例。

截至24日上午9时,韩国新增70例新冠肺炎确诊病例,累计确诊833例。新冠肺炎疫情自20日出现急剧扩散,短短几日新增数百患者,其中,21日16时至22日16时,24小时内新增确诊229例。

综上所述,当前,疫情防控仍处于关键阶段,我们万万不可放松警惕,掉以轻心。 

复工后大多数公司员工数量大,各种工业园区多,疫情防控战线长。在全国人民的共同努力下,上一阶段的防控工作取得了一定成效。伴随新一波复工浪潮的来临,前期停留在外地的人员尤其是一线工人将会大量返岗,疫情防控的难度必然加大。下一阶段如何巩固成果,彻底战胜疫情,是摆在每个地区和每个公司面前的课题。

前一阶段的经验证明,各种防控策略是行之有效的,疫情警报解除前,我们必须坚定贯彻,彻底落实,与此同时,随着疫情的发展变化,还需因地制宜,精准施策,步步为赢。

一手抓复工复产,一手抓疫情防控。只有两手都抓好,才可能真正打赢这场疫情防疫阻击战。


附件1:疫情防控工作方案



附件2:防护手册,人手一份!

链接:警惕!还没到放松的时候!连续出现超长潜伏期患者!心态放松最为致命!  https://mp.weixin.qq.com/s?__biz=MzU2NTI0MDM3Ng==&mid=2247584500&idx=1&sn=46ff671294500dc6a25bd8b0c52f71a2&chksm=fcbd7da3cbcaf4b5ac8923fb8f71b14bba988188b0351e2de01dc04159bdc2ab5d377f9d44fd&mpshare=1&scene=23&srcid=&sharer_sharetime=1582592603855&sharer_shareid=d9fdcc60a46951fed6d7a0bbdd004814#rd

Copyright © 马鞍山市安全生产协会 All Rights Reserved. 皖ICP备0902788888号-1
最佳使用效果1024*768以上分辨率,建议使用微软公司IE6.0及以上  您是第 27005 位访客 今日访问量:71 当前在线人数:4