当前位置: 首页 >> 安全文化

最新的国家安全发展示范城市评分标准,涉及多项消防安全要求!

国务院安委会办公室关于印发《国家安全

发展示范城市评分标准(2019版)》的通知

安委办〔2020〕2号

各省、自治区、直辖市及新疆生产建设兵团安全生产委员会:

为统筹推进国家安全发展示范城市建设,按照《国家安全发展示范城市评价与管理办法》和《国家安全发展示范城市评价细则(2019版)》(以下简称《办法》和《细则》)等要求,现将《国家安全发展示范城市评分标准(2019版)》(以下简称《标准》)印发给你们,并就做好2020年第一批国家安全发展示范城市创建评价工作的有关事项通知如下:

一、充分认识安全发展示范城市创建的重要意义。党中央、国务院高度重视城市安全工作,习近平总书记多次对城市安全作出重要指示,《中共中央 国务院关于推进安全生产领域改革发展的意见》明确要求推进安全发展示范城市建设,中共中央办公厅、国务院办公厅《关于推进城市安全发展的意见》作出了具体部署。开展国家安全发展示范城市创建工作,是贯彻落实习近平总书记关于城市安全重要指示精神和党中央、国务院决策部署的重要举措,对于全面提升我国城市安全发展水平具有重大而深远的意义。各地区要高度重视国家安全发展示范城市创建工作,将其纳入重要议事日程,加强组织领导,以创建工作为有利契机和重要抓手,全面加强城市安全各项工作,提高城市安全保障水平。

二、对标对表全面加强城市安全各项工作。各地区要对照《细则》和《标准》的要求,聚焦目标任务,细化责任分工,扎实推进各项措施任务的落实。要注重加强源头治理,强化城市安全基础设施建设,加快重点产业安全改造升级,提升城市安全水平。要聚焦重大风险防控,尤其是近年来发生的爆炸、火灾、路面塌陷等各类城市重特大事故,加强风险评估管控和隐患排查治理,强化各项安全治理措施落实。要不断夯实城市安全基础,推广应用城市安全科技,构建城市安全社会化服务体系,加强城市安全文化建设,不断提升城市安全保障能力。

三、精心组织好示范创建城市的评价申报。各地区要研究制定城市自评和省级复核的相关工作流程和工作方案,明确本地区创建工作目标规划,强化组织领导、支撑保障和协同联动,广泛宣传发动,充分调动城市党委政府、职能部门、城市基础设施运营单位、工业企业、社会公众等各方面的积极性。要注重全面培育、分批试点、重点推荐,形成接续不断、稳步推进的良好局面。要严格按照《办法》和《细则》规定的条件,完成城市自评、省级复核和创建申报全过程各项工作。优中选优,向国务院安委会办公室推荐最能代表本地安全水平的城市。

国务院安委会办公室将适时组织开展创建申报业务培训工作,根据各参评城市实际情况,组织城市规划、建设、管理等各方面专家对有关参评城市的创建、自评工作进行指导服务。参评城市推荐材料报送方式、创建申报业务培训、专家指导服务等工作事项安排另行通知。请各省级安委会办公室明确一名处级干部作为联系人,并于4月10日前报送国务院安委会办公室,并将《标准》施行过程中遇到的问题和基层的意见建议,及时反馈国务院安委会办公室。联系人及电话:刘新永,010-64463134、64463494(传真);倪坤,010-64463730。

附件:国家安全发展示范城市评分标准(2019版)


国务院安委会办公室

2020年3月29日




附件:国家安全发展示范城市评分标准(2019版)


链接:最新的国家安全发展示范城市评分标准,涉及多项消防安全要求!  https://mp.weixin.qq.com/s?__biz=MzAxNzA0NDQzMA==&mid=2653731059&idx=1&sn=321df294e56a7589fbadce15f48c2fb3&chksm=80339e52b7441744bd60c9fd7884ac533b63b8522faa96b03d1cc7d2ac1d82c5a9b50786dbd1&scene=126&sessionid=1586415953&key=f5bfb326230aadad4b67dfc6a2745381e51ec2691eb15f3bc68245a8381bdedfe211e289db9203c8006b8820cc7efadc1d4b69926ea81af244848bcc92dcfaedbb1dc930ba6319c8ffb70231a8fb2f4c&ascene=1&uin=MjYyNjg2MDY2MQ%3D%3D&devicetype=Windows+XP&version=62080085&lang=zh_CN&exportkey=AXxpGIPmLKq9jE%2B%2Bok95Hdo%3D&pass_ticket=b4wLROXL%2BE4ngClVakmYONijyIhyxYi2jskQ9LXd803sVOrnOyUTbjvjxVRrYFD7
Copyright © 马鞍山市安全生产协会 All Rights Reserved. 皖ICP备0902788888号-1
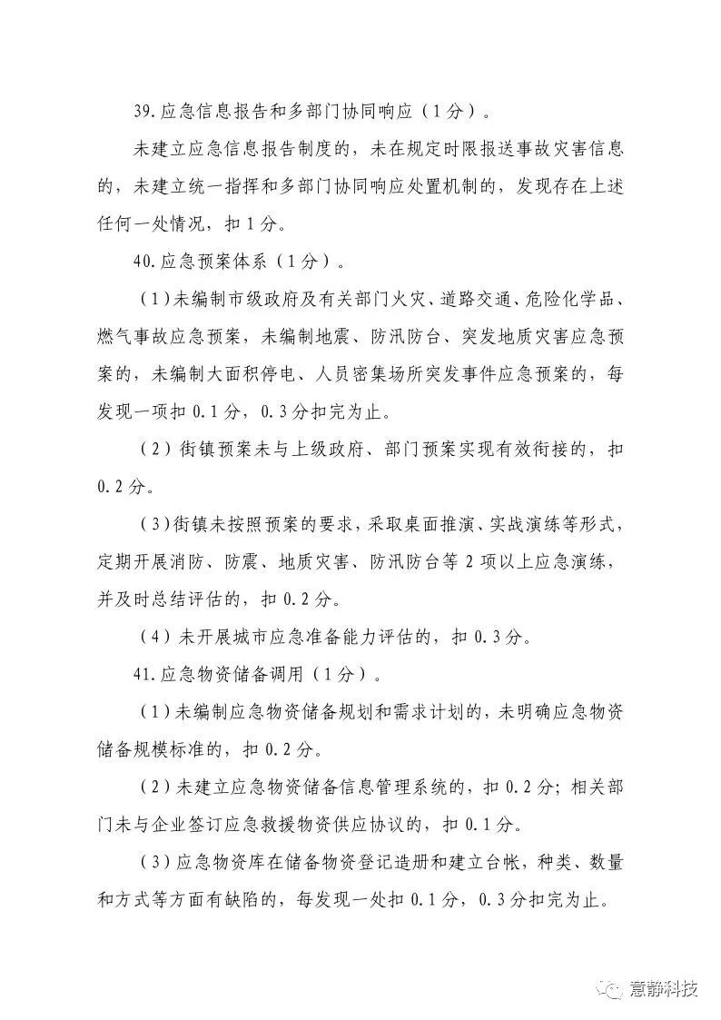
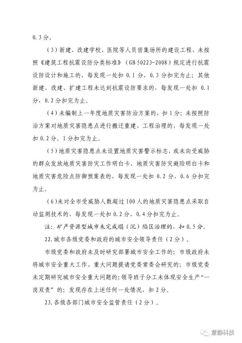
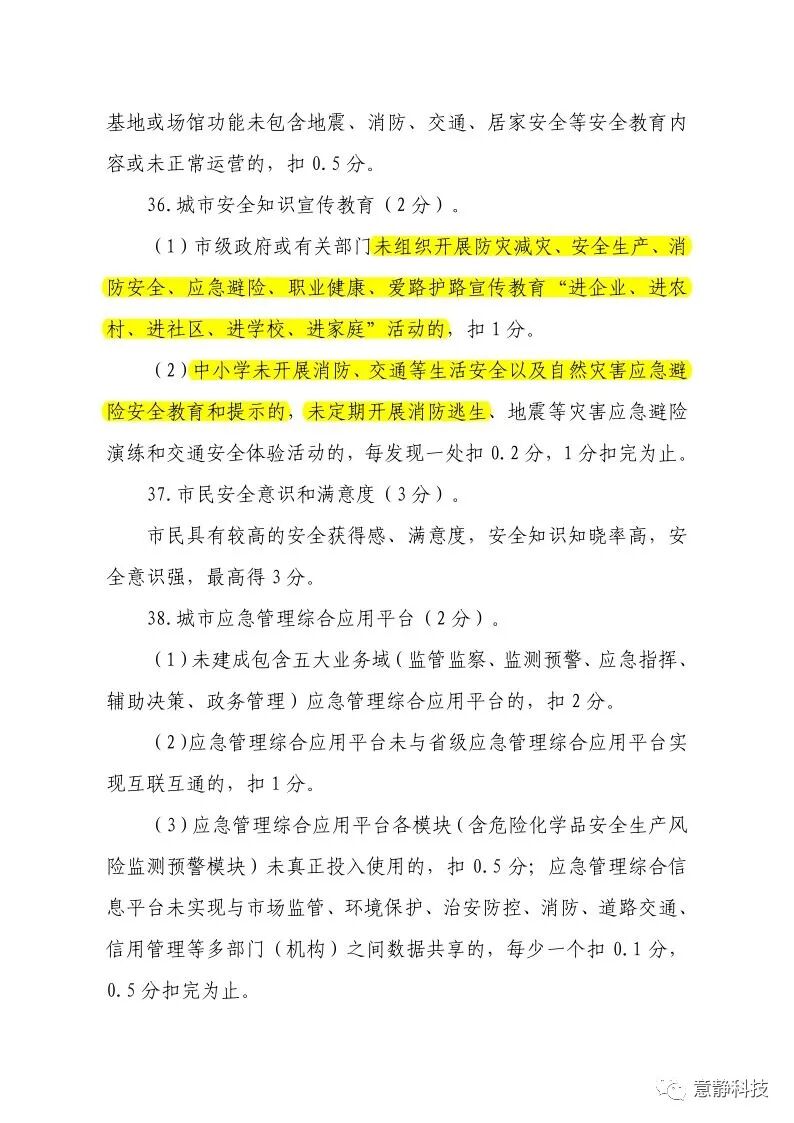
最佳使用效果1024*768以上分辨率,建议使用微软公司IE6.0及以上  您是第 27005 位访客 今日访问量:71 当前在线人数:4