收藏网站
网站地图
网站首页
协会介绍
协会工作
会员之窗
政策法规
安全课堂
专题论坛
安全动态
当前位置:
首页
>>
安全文化
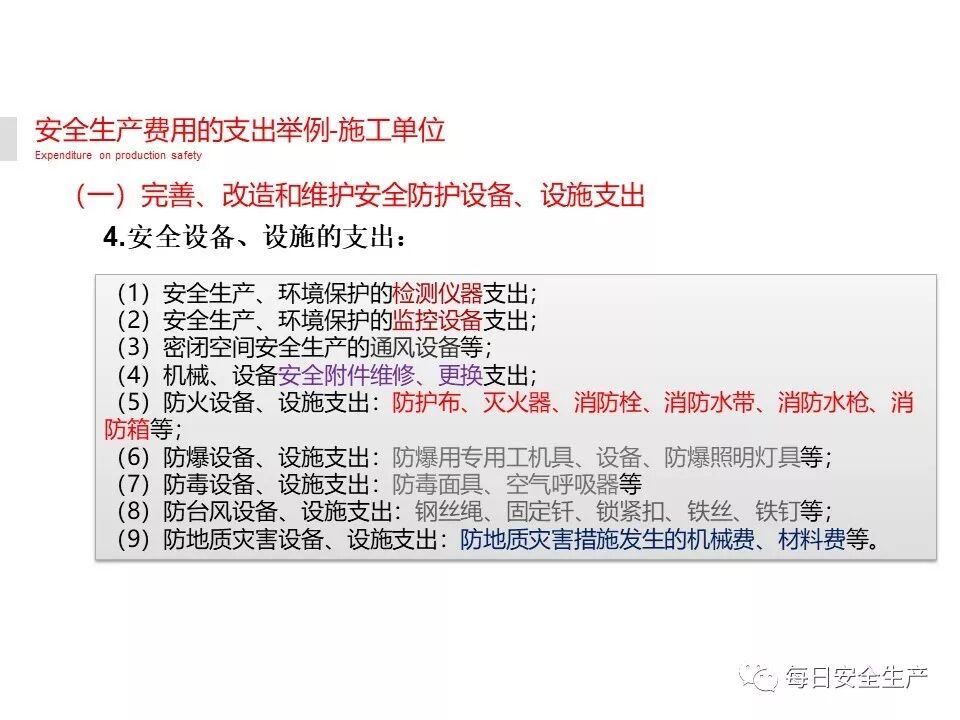
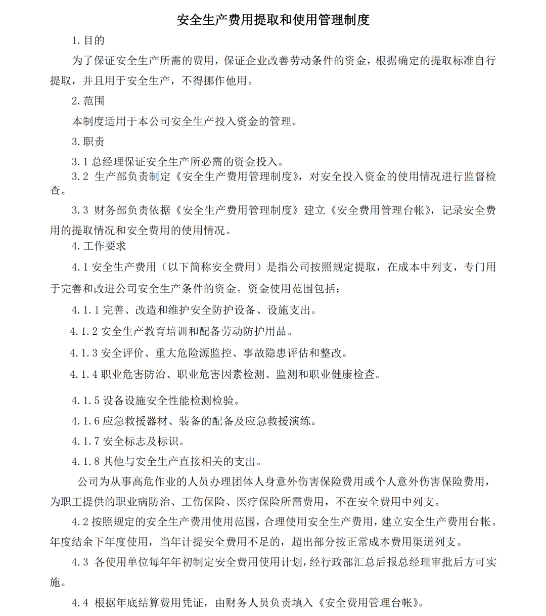
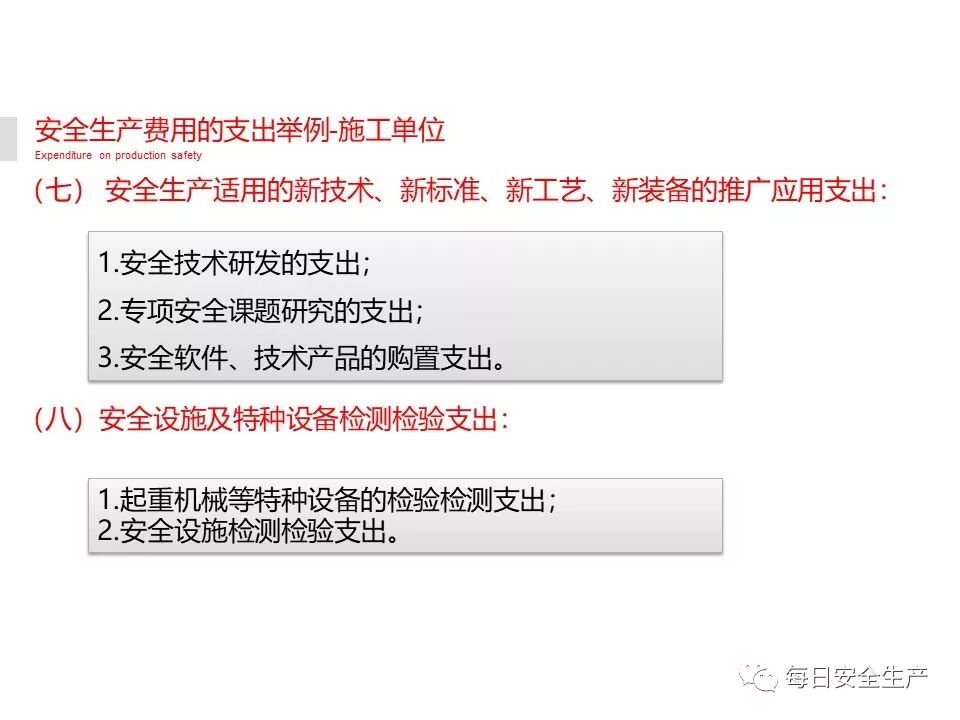
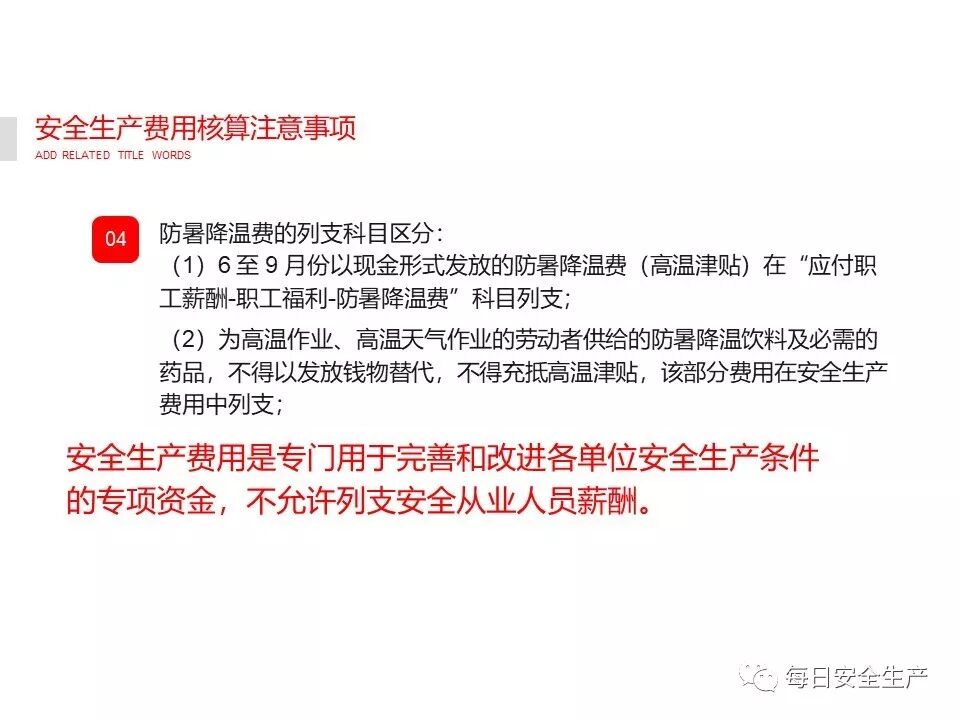
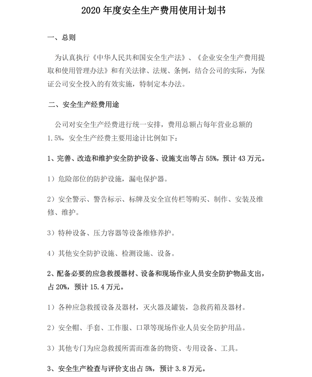
最新!企业安全生产费用提取和使用标准解读,附台账示例
日期:2020-05-13
点击:
18
撰稿人:新兵
字体:【
大
小
】
打印
关闭
最新!企业安全生产费用提取和使用标准解读,附台账示例
附件
来源:每日安全生产
Copyright © 马鞍山市安全生产协会 All Rights Reserved.
皖ICP备0902788888号-1
最佳使用效果1024*768以上分辨率,建议使用微软公司IE6.0及以上 您是第 27005 位访客 今日访问量:71 当前在线人数:4