当前位置: 首页 >> 安全文化

关于河北清河县污水管道施工过程中发生5人窒息2人死亡安全事故的情况通报

关于河北清河县污水管道施工过程中发生5人窒息2人死亡安全事故的

情况通报

安全茂 

关于县城区三羊西街穆井桥附近污水管道

施工过程中发生安全事件的情况通报


5月22日15时左右,清河县城区三羊西街穆井桥附近污水管道施工过程中,发生5人窒息,全部送至县中心医院抢救。17时28分,经抢救无效死亡2人,其余3人正在全力抢救。目前事故发生原因正在调查当中。

 

 

清河县人民政府新闻办公室

2020年5月22日

来源:看清河微博


近期,有限空间作业事故频发。

据安徽省应急管理厅网站消息,进入5月以来,安徽省连续发生3起有限空间生产安全事故,共造成8人死亡。这3起事故分别为芜湖市繁昌县经济开发区“5·1”事故,造成3人死亡;铜陵市安徽金九矿业集团有限公司金九铜矿“5·6”事故,造成2人死亡;淮南市寿县绿色东方新能源有限公司“5·6”事故,造成3人死亡,2人中毒。



除去安徽省外,湖北省和广东省也出现了多起有限空间事故

01

案例

2020年5月5日,湖北一力建设公司有限公司雇请2名工人在位于枝城镇的宜都市利海环保科技有限公司项目现场,从事设备基础人工挖孔桩清孔作业时发生窒息事故,造成1人当场死亡,1人经抢救无效死亡。

02

案例

2020年4月23日,随州市高新区湖北正大有限公司在组织对污水沟进行清淤作业时发生事故,导致3人死亡。具体事故原因正在进一步调查中。该起事故暴露出企业安全生产主体责任意识不强、有限空间作业等安全管理规定不落实、安全教育培训不到位、事故应急救援处置不力等突出问题。

03

案例


广东省广州市汉普医药有限公司(以下简称“汉普公司”)是一家医药制造企业,持有《药品生产许可证》。4月11日上午,汉普公司水解生产线2#搪瓷搅拌釜(约5m³)发生故障,1名工人在未办理受限空间作业证的情况下进罐维修,因未采取强制通风、未佩戴空气呼吸器等防护措施,进罐后窒息昏迷,另1名工人未落实个人防护冒险进釜施救也造成窒息昏迷,上述2人经抢救无效死亡。事故具体原因正在进一步调查。


为什么这段时间有限空间特别容易“出事”?



一方面,春夏天气闷热潮湿,有毒有害气体更易积聚,加之天气炎热,一些作业人员安全意识淡薄,擅自摘下防护面罩等,这样的做法非常危险。另一方面, 在中毒窒息事故发生后,一些监护、救援人员甚至在未采取任何有效防护措施的情况下,冒险进入有限空间施救,造成了事故扩大。



再次提醒所有作业人员和管理人员进入有限空间必须格外提高警惕为了自身安全一定要遵守以下安全作业要求

01

作业前应审批并进行相关培训

02

作业前应设置警戒区域和警示标识

03

严格遵守先通风、再检测、后作业的原则

04

保持有限空间出入口畅通

05

监护人员不得离开现场,并时刻与工作人员保持联系

06

发生事故时,严禁盲目施救

一、有限空间作业安全承诺单



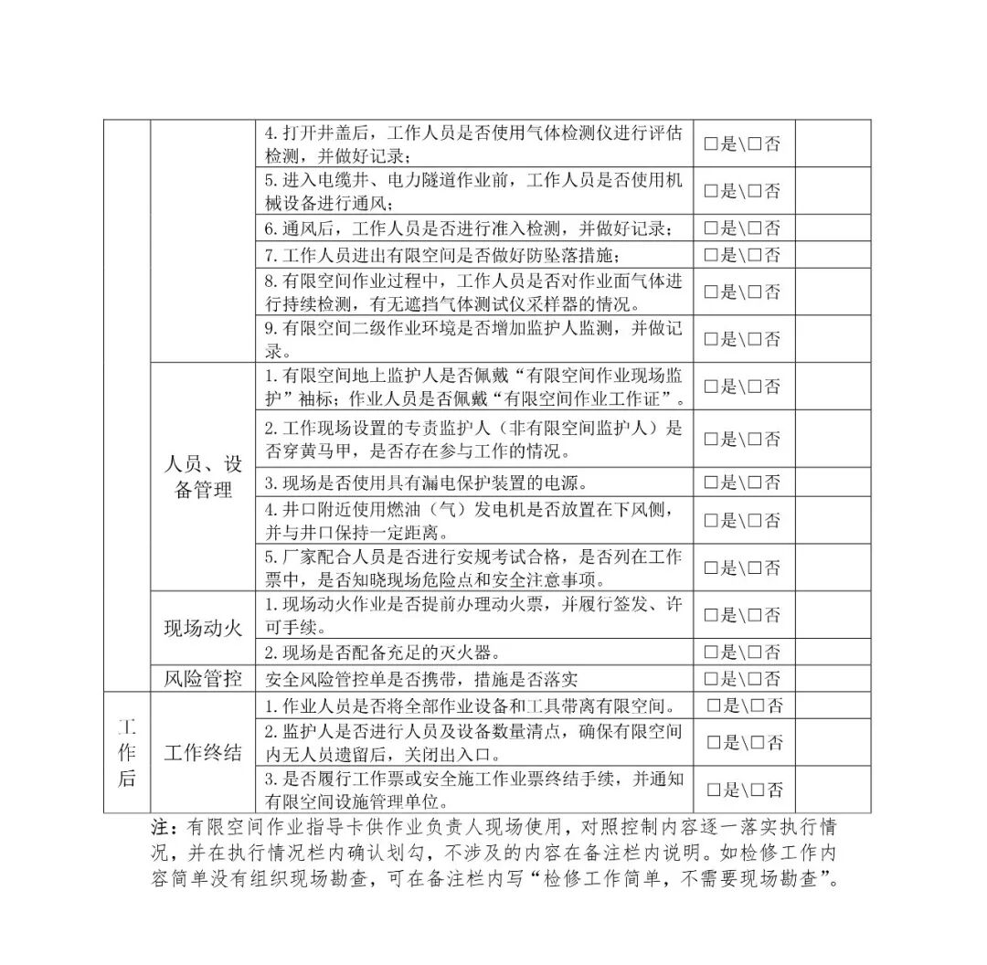
二、有限空间作业安全指导卡

三、有限空间作业安全制度汇编


范围

本制度汇编规定了有限空间作业安全责任制度、审批制度、现场安全管理制度、相关人员安全培训教育制度、应急管理制度、安全操作规程。

本制度汇编适用于本公司内的有限空间作业安全管理。

规范性引用文件

下列文件对于本文件的应用是必不可少的。凡是注日期的引用文件,仅所注日期的版本适用于本文件。凡是不注日期的引用文件,其最新版本(包括所有的修改单)适用于本文件。GB8958-2006 缺氧危险作业安全规程

GBZ2.1-2007 工作场所有害因素职业接触限值第1部分:化学有害因素

GB/T18664-2002 呼吸防护用品的选择、使用与维护

GB50058-1992 爆炸和火灾危险环境电力装置设计规范

有限空间作业安全责任制度

3.1 主要负责人职责

公司主要负责人应加强有限空间作业的安全管理,履行以下职责:

a) 建立、健全有限空间作业安全生产责任制,明确有限空间作业负责人、作业者、监护者职责;

b) 组织制定专项作业方案、安全作业操作规程、事故应急救援预案、安全技术措施等有限空间作业管理制度;

c) 保证有限空间作业的安全投入,提供符合要求的通风、检测、防护、照明等安全防护设施和个人防护用品;

d) 督促、检查本单位有限空间作业的安全生产工作,落实有限空间作业的各项安全要求; e) 提供应急救援保障,做好应急救援工作;

f) 及时、如实报告生产安全事故;

g) 应对有限空间作业负责人员、作业者和监护者开展安全教育培训,培训内容包括: 1) 有限空间存在的危险特性和安全作业的要求;

2) 进入有限空间的程序;

3) 检测仪器、个人防护用品等设备的正确使用;

4) 事故应急救援措施与应急救援预案等;

培训应有记录,培训结束后,应记载培训的内容、日期等有关情况。

3.2 作业负责人职责

a) 应了解整个作业过程中存在的危险危害因素;

b) 确认作业环境、作业程序、防护设施、作业人员符合要求后,授权批准作业;

c) 及时掌握作业过程中可能发生的条件变化,当有限空间作业条件不符合安全要求时,终

止作业。

3.3 监护者职责

a) 应接受有限空间作业安全生产培训;

b) 必须有较强的责任心,熟悉作业区域的环境、工艺情况,能及时判断和处理异常情况;

c) 全过程掌握作业者作业期间情况,保证在有限空间外持续监护,能够与作业者进行有效的操作作业、报警、撤离等信息沟通;

d) 应对安全措施落实情况进行检查,发现落实不好或安全措施不完善时,有权提出暂不进行作业。

e) 应熟悉应急预案,掌握和熟练使用配备的应急救护设备、设施、报警装置等,并坚守岗位。

f) 在紧急情况时向作业者发出撤离警告,必要时立即呼叫应急救援服务,并在有限空间外实施紧急救援工作;

g) 防止未经授权的人员进入。现场应携带《有限空间作业安全许可证》(见附件1)并负责保管、记录有关问题。

3.4 作业者职责

a) 应接受有限空间作业安全生产培训;

b) 遵守有限空间作业安全操作规程,正确使用有限空间作业安全设施与个人防护用品;

c) 应与监护者进行有效的操作作业、报警、撤离等信息沟通;

d) 严格按照安全审批表上签署的任务、地点、时间作业;

e) 作业前应检查作业场所安全措施是否符合要求;

f) 按规定穿戴劳动防护服装、防护器具和使用工具;

g) 熟悉应急预案,掌握报警联络方式。

3.5 承包管理

a) 委托承包单位进行有限空间作业时,应严格承包管理,规范承包行为,不得将工程发包给不具备安全生产条件的单位和个人;

b) 有限空间作业发包时,应当与承包单位签订专门的安全生产管理协议,或者在承包合同中约定各自的安全生产管理职责。存在多个承包单位时,应对承包单位的安全生产工作进行统一协调、管理;

c) 承包单位应严格遵守安全协议,遵守各项操作规程,严禁违章指挥、违章作业。

 4 有限空间作业审批制度

有限空间作业审批制度有利于各级安全管理人员对检修、处理临时设备故障时对安全防护措施等内容进行有效把关,对不合格事项在作业前能够及时调整,从而保障作业人员安全。负责有限空间作业的相关部门应按制度办理《有限空间作业安全许可证》。

4.1 《有限空间作业安全许可证》的申请及审批:

a) 进入有限空间的作业负责人向有限空间所在部门提出申请,填写《有限空间作业安全许可证》中的申请栏内容并签字;

b) 部门作业负责人接到申请后,与作业单位负责人共同对作业进行风险识别并制定安全措施,在制定安全措施栏填写有关内容(如果作业安全许可证中列出的综合安全措施不能满足时可增加补充措施)并确认后签字。同时,安排有关人员落实安全措施,并对有限空间内的氧气、可燃气体、有毒有害气体的浓度进行分析;

c) 部门领导应对现场进行全面检查核对,确认无误后,向作业人员进行施工安全交底,并在审批栏内签字,批准作业。作业现场负责人和监护人确认合格后,在安全措施落实栏内签字;

d) 该安全许可证至少一式三份,一份交公司安全部门存档,一份由施工人员保存作为有限空间作业的凭证以备检查,另一份由主管部门兼职安全员保存,许可证不得涂改且要求存档时间至少一年;

e) 未经审批,任何人不得独自进入有限空间作业。

4.2 填写《有限空间作业安全许可证》时,应注意以下要点:

a) 设施名称:填写详细,应写到具体设施、设备,任何人无权扩大或更改作业对象; b) 作业内容:指作业的具体内容,如对作业对象进行清理、检修、电焊、涂刷防腐涂料等作业种类,任何人无权更改作业内容;

c) 作业人员:指直接进入有限空间作业的人员姓名,有几人就填写几人,进去几人,出来几人,要相互一致,必须本人签名;

d) 监护人员:

1) 监护人员自始至终必须在作业现场,对作业前必须落实的安全措施进行检查,然后

签字确认;

2) 作业中密切注意作业安全状况并与作业人员保持联络和沟通;

3) 作业后清点人员和器材,确认安全后方可离开;

4) 按事故应急救援,携带好相应的救援器材,以备急用;

5) 进行有限空间气体检测时必须详细的填写检测时间、检测地点、气体名称、检测结

果,并对检测的气体的代表性和准确性负责,然后签字确认。

e) 作业负责人:作业负责人应为现场作业负责人,对整个作业安全负直接领导责任,自始至终在现场直接指挥、参与作业。现场作业负责人应对安全措施给予确认,有权补充完善。

 

有限空间作业现场安全管理制度

5.1 职责

5.1.1 安全管理部门负责进入有限空间作业的监督管理。

5.1.2 化学供水组负责取样分析及数据填报。

5.1.3 作业现场所属部门负责制定安全措施,填写并审批《有限空间作业安全许可证》。

5.2 管理范围

包括在生产区域内进入或探入炉、塔、釜、罐、槽车以及管道、炉膛、烟道、隧道、下水道、沟、坑、井、池、涵洞等封闭、半封闭设施及场所作业。

5.2.1 凡进入有限空间作业,必须办理《有限空间作业安全许可证》,未办理许可证,严禁作业。

5.2.2 《有限空间作业安全许可证》的申请及审批见《有限空间作业审批制度》。

5.2.3 《有限空间作业安全许可证》有效期不超过24小时。装置全面停车检修期间,经全面检查合格后,《有限空间作业安全许可证》有效时间不超过72小时。

5.2.4 作业期间如果安全措施发生变化,应立即停止作业,待处理达到作业的安全条件后,方可再进入有限空间作业。

5.2.5 在有限空间作业期间,严禁同时进行各类与该有限空间相关的试车、试压、或试验等工作。

5.2.6 进入有限空间作业的综合安全技术措施

a) 《有限空间作业安全许可证》的审批人应对监护人和作业人员进行必要的安全教育和作业环境交底,内容应包括:

1) 所从事作业的风险及应急计划;

2) 必要的安全知识、救护方法;

3) 便携式检测仪使用方法、急救方法等。

b) 对所进入的有限空间要切实做要工艺处理,所有与有限空间相连的可燃、有毒有害介质(含氮气)系统,必须用盲板与有限空间隔绝,不得用关闭阀门替代,盲板应挂牌表示;带有搅拌器等转动部件的设备,必须有可视的明显断开点,配电室电源开关应挂有有人检修、禁止合闸标示牌,并设有监护;

c) 取样分析要有代表性、全面性。有限空间容积较大时,要对上、中、下各部位分别取样分析。应保证有限空间内部任何部位的可燃气含量不超过该介质与空气混合物的爆炸下限的10%(体积)。有毒有害物质含量不超过国家规定的部门空气中有害物质最高容许浓度指标。氧气浓度在19.5%—23.5%(体积)之间,容器内温度宜在常温左右。作业期间应每隔四小时取样复查一次(特殊情况下,根据实际确定检测频率),如有一项不合格时,应立即停止作业。如不符合上述条件而必须进入有限空间内作业时,应由作业单位与有限空间所在部门共同制定作业方案,采取特殊防护措施,并在作业前组织模拟演练,确认安全可靠后,经公司分管生产领导批准方可作业。分析结果报出后,样品至少保留8小时;

d) 分析合格1小时后作业,应再次分析,确认合格后方可作业;

e) 进入有限空间内作业,应有足够的照明,照明要符合防爆要求,电压在24V以下。要遵守用火、临时用电、起重吊装、高处作业等有关安全规定,用火应办理动火动焊许可证,不得以《有限空间作业安全许可证》代替;

f) 在有放射源的有限空间内作业,作业前要对放射源进行处理,保证人员作业时接触剂量符合国家要求;

g) 有限空间的出入口内外应畅通无阻,不得有障碍物;

h) 进入有限空间作业一般不得使用卷扬机、吊出设备运送作业人员,特殊情况需经单位安全部门批准;

i) 进入有限空间作业人员的工具、材料要登记。作业结束后应清点,以防遗留在作业现场。作业人员超过3人时,应对人员进行登记、清点;

j) 有限空间外的现场要配备一定数量的防毒面具、呼吸器、安全绳索等急救器材;

k) 作业人员进入有限空间前,应首先拟定紧急情况时的外出路线和方法。作业时,应视作业条件实施安排人员轮换作业或休息;

l) 为保证有限空间内空气新鲜,可采用自然通风或强制通风等方法通风。必要时,作业人员可戴供风式长管面具、空气呼吸器等防护器具。佩戴长管面具前,一定要仔细检查其气密性,同时要采取防止长管被挤压的措施,吸气口应置新鲜空气的上风口处,并有人监护;

m) 出现有人中毒、窒息的紧急情况,抢救人员必须佩戴防护器具进入有限空间,同时至少有一人在外部做联络、报告工作。

5.2.7 其它非生产区域的进入有限空间作业,可参照本规定执行。

有限空间作业现场负责人、监护人员、作业人员、应急救援人员安全培训教育制度

6.1 总则

6.1.1 为加强和规范有限空间作业安全培训教育工作,提高职工的安全素质,增强防范伤亡事故的能力,根据安全生产法和有关法律、法规,制定本制度。

6.1.2 所有有限空间作业现场负责人、监护人员、作业人员、应急救援人员都应当接受安全培训和教育,熟悉有关安全生产规章制度和安全规程,具备必要的安全生产知识,掌握有限空间操作的安全技能,增强事故预防和应急处理能力。

6.1.3 未经培训合格的人员,不得从事有限空间作业。

6.2 有限空间作业安全教育

6.2.1 凡新调入有限空间作业班组职工或离岗三个月以上返岗等人员都必须进行有限空间作业安全教育培训,经闭卷考试80分以上,考核合格后才能参与有限空间作业。

6.2.2 有限空间培训内容包括:

a) 有限空间的危险有害因素和安全防范措施;

b) 有限空间作业的安全操作规程;

c) 检测仪器、劳动防护用品的正确使用;

d) 紧急情况下的应急处置措施;

e) 有关事故案例等。

6.2.3 每年由部门负责人组织本部门有限空间作业相关人员的安全知识培训考试,将培训教案、考勤、试卷、成绩、评估等相关材料定期归档保存。

6.3 有限空间安全教育常识

6.3.1 有限空间是指封闭或部分封闭,进出口较为狭窄有限,未被设计为固定工作场所,自然通风不良,易造成有毒有害、易燃易爆物质积聚或氧含量不足的空间。

6.3.2 有限空间作业是指作业人员进入有限空间实施的作业活动。

6.3.3 有限空间分为三类:

a) 一是密闭设备,如船舱、贮罐、车载槽罐、反应塔(釜)、冷藏箱、压力容器、管道、烟道、锅炉等;

b) 二是地下有限空间,如地下管道、地下室、地下仓库、地下工程、暗沟、隧道、涵洞、地坑、废井、地窖、污水池(井)、沼气池、化粪池、下水道等;

c) 三是地上有限空间,如储藏室、酒糟池、发酵池、垃圾站、温室、冷库、粮仓、料仓等。

6.4 有限空间作业安全技术要求

6.4.1 检测

a) 施工单位应严格执行先检测、后作业的原则;

b) 检测指标包括氧浓度值、易燃易爆物质(可燃性气体、爆炸性粉尘)浓度值、有毒气体浓度值等。最低限度应检测下列三项:氧浓度(应在19.5-23.5%范围内),易燃/可燃

3气体浓度(应最低爆炸极限的10%),一氧化碳浓度(应<20mg/m);

c) 未经检测合格,严禁作业人员进入有限空间;

d) 在作业环境条件可能发生变化时,应对作业场所中危害因素进行持续或定时检测; e) 实施检测时,检测人员应处于安全环境,检测时要做好检测记录,包括检测时间、地点、气体种类和检测浓度等。

6.4.2 危害评估

a) 实施有限空间作业前,应根据检测结果对作业环境危害状况进行评估; b) 制定消除、控制危害的措施,确保整个作业期间处于安全受控状态;

c) 危害评估应依据GB8958-2006《缺氧危险作业安全规程》、GBZ2.1-2007《工作场所有害因素职业接触限值第1部分:化学有害因素》等标准进行。

6.4.3 通风

a) 生产经营单位实施有限空间作业前和作业过程中,可采取强制性持续通风措施降低危险,保持空气流通;

b) 严禁用纯氧进行通风换气。

6.4.4 防护设备

a) 应为作业人员配备符合国家标准要求的通风设备、检测设备、照明设备、通讯设备、应急救援设备和个人防护用品;

b) 当有限空间存在可燃性气体和爆炸性粉尘时,检测、照明、通讯设备应符合防爆要求,作业人员应使用防爆工具、配备可燃气体报警仪等;

c) 防护装备以及应急救援设备设施应妥善保管,并按规定定期进行检验、维护,以保证设施的正常运行。

6.4.5 呼吸防护用品

a) 呼吸防护用品的选择应符合GB/T18664-2002《呼吸防护用品的选择、使用与维护》要求;

 b) 缺氧条件下,应符合GB8958-2006《缺氧危险作业安全规程》要求。

6.4.6 配备应急救援装备

a) 全面罩正压式空气呼吸器或长管面具等隔离式呼吸保护器具;

b) 应急通讯报警器材;

c) 现场快速检测设备;

d) 大功率强制通风设备;

e) 应急照明设备;

f) 安全绳,救生索,安全梯等。

有限空间作业应急管理制度

7.1 应急组织机构

组长:公司分管安全生产副总

副组长:安全部门负责人、生产技术部负责人

应急救援组名单:见附录B

7.2 职责

a) 组长:

1) 保证有限空间作业的安全投入;

2) 组织制定事故应急救援预案并每年组织演练;

3) 对应急救护组员进行培训;

4) 指挥现场救护。

b) 副组长:

1) 提供符合要求的通风、检测、防护、照明等安全防护设施和个人防护用品;

2) 提供应急救援保障,做好应急救援工作;

3) 及时、如实报告生产安全事故。

c) 组员:

1) 参加应急救援预案培训和预案演练;

2) 了解救援过程中存在的危险危害因素;

3) 禁止不明情况的盲目救护;

4) 在保证安全的情况下在有限空间实施紧急救援工作。

7.3 预防与预警

7.3.1 危险源监控

现场危险源的监控主要由各主管部门兼职安全管理员对现场施工进行监控,安全管理部门对各部门进行监督检查,各个施工队伍对所施工程中的危险源进行监督、控制。

7.3.2 信息报告与处理

由项目负责人负责信息报告,做好记录,如有问题及时通知生产安全事故应急救援领导小组成员进行处理。

7.3.3 生产安全事故应急救援指挥程序:生产安全事故现场第一发现人施工项目负责人应急救援组长启动应急救援预案按职责分工进行救援。

7.3.4 生产安全事故应急救援程序:生产安全事故保护事故现场控制事态发展组织抢救疏导人员调查了解事故简况及伤亡人员情况向上级报告。

7.3.5 生产安全事故应急救援程序流程图见附录C

7.4 应急响应

7.4.1 应急响应行动由应急救援小组组织按照应急预案进行响应实施,同时动员社会力量进行支援。超出其应急救援处置能力时,及时报请政府通知有关专业人员赶赴现场参加应急增援。

7.4.2 应急救援小组成员赶赴救援现场成立应急救援指挥部。

7.4.3 及时向公司及当地政府报告安全生产事故基本情况、事态发展和救援进展情况。

7.4.4 现场应急救援指挥部负责现场应急救援的指挥,现场应急救援指挥部成立前,事发部门负责人应组织先期到达的应急救援队伍迅速、有效地实施先期处置,全力控制事故发展态势,防止次生、衍生和耦合事故(事件)发生,果断控制或切断事故灾害链。

7.5 紧急处置及救助防护

7.5.1 现场处置主要依靠本项目所在地地方政府的应急处置力量。事故灾难发生后,项目部门配合当地人民政府按照应急预案迅速采取措施。

7.5.2 医疗卫生救助:及时向事发地附近医院请求支援。组织开展紧急医疗救护和现场卫生处置工作。

7.5.3 应急人员的安全防护:现场应急救援人员应根据需要携带相应的专业防护装备,采取安全防护措施,严格执行应急救援人员进入和离开事故现场的相关规定。

7.5.4 施工人员的安全防护:现场应急救援指挥部负责组织施工人员的安全防护工作,主要工作内容如下:

a) 项目部门与工程所在地政府、施工队伍建立应急互动机制,确保施工人员安全撤离需要采取的防护措施;

a) 根据现场实际情况决定应急状态下施工人员疏散、转移和安置的方式、范围、路线、程序。(现场人员突发事故疏散路线图)

7.5.5 社会力量的动员与参与:现场应急救援指挥部组织动员工程项目周边企业、居民等社会力量参与应急救援工作。

7.6 现场检测与评估

根据需要,成立事故现场检测小组配合政府相关部门进行检测、鉴定与评估,综合分析和评价检测数据,查找事故原因,评估事故发展趋势,预测事故后果,为制订现场以后此类预防方案和事故调查提供参考。

7.7 应急结束

当遇险人员全部得救,事故现场得以控制,环境符合有关标准,导致次生、衍生事故隐患消除后,经现场应急救援指挥部确认和批准,现场应急处置工作结束,应急救援队伍在专业救援队伍撤离现场后经过仔细检查确认安全后撤离。

7.8 信息发布

应急救援组长会同有关部门具体负责将事故发生的原因、经过、抢救过程、经济损失、人员伤亡等情况向社会进行公布,向上级进行汇报。

7.9 后期处置

7.9.1 善后处置:

项目部门及相关部门负责人牵头组织安全生产事故的善后处置工作,包括人员安置、补偿,征用物资补偿,污染物收集、清理与处理等事项。尽快消除事故影响,妥善安置和慰问受害及受影响人员,保证社会稳定,尽快恢复正常施工秩序。

7.9.2 事故灾难调查报告、经验教训总结及改进建议:

由安委会牵头组成调查组进行事故调查,具体措施措施如下:

a) 查明事故原因及责任人;

b) 以书面形式向上级写出报告,包括发生事故时间、地点、受伤(死亡)人员姓名、性别、年龄、工种、伤害程度、受伤部位;

c) 制定有效的预防措施,防止此类事故再次发生;

d) 组织所有人员进行事故教育;

e) 向所有人员宣读事故结果及对责任人的处理意见;

f) 对应急预案进行评审。

7.10 应急物资

呼吸器具、梯子、绳缆以及其它必要的器具和设备。

7.11 培训与演练

7.11.1 培训:

应急小组以及相关人员进行上岗前培训,培训内容包括:

a) 有限空间存在的危险特性和安全作业的要求;

b) 进入有限空间的程序;

c) 检测仪器、个人防护用品等设备的正确使用;

d) 事故应急救援措施与应急救援预案等。

培训留存记录,有参加人员的签字确认。

7.11.2 演练

根据有有限空间作业特点,应急救援小组长组织应急小组成员在有限空间作业前组织安全生产事故应急救援演习。演习结束后及时进行总结经验并对预案进行评估,为实战中救援做好准备。

7.12 奖励与责任追究

7.12.1 奖励

在安全生产事故应急救援工作中有下列表现之一的部门和个人,依据法律、项目部及公司有关规定给予奖励:

a) 出色完成应急处置任务,成绩显著的;

b) 防止或抢救事故有功,使国家、集体和人民群众的财产免受损失或者减少损失的; c) 对应急救援工作提出重大建议,实施效果显著的;

d) 有其他特殊贡献的。

7.12.2 责任追究

在安全生产事故应急救援工作中有阻挡行为的,按照法律、法规及有关规定,对有关责任人员视情节和危害后果给予处分:

a) 属于违反公司有关规定的,由公司按有关规定进行处罚;

b) 属于违反治安管理行为的,由公安机关依照有关法律法规的规定予以处罚;

c) 构成犯罪的,由司法机关依法追究刑事责任:

有限空间作业安全操作规程。

8.1 按照先检测、后作业的原则,凡要进入有限空间危险作业场所作业,必须根据实际情况事先测定其氧气、有害气体、可燃性气体、粉尘的浓度,符合安全要求后,方可进入。在未准确测定氧气浓度、有害气体、可燃性气体、粉尘的浓度前,严禁进入该作业场所。

8.2 确保有限空间危险作业现场的空气质量。氧气含量应在18%以上,23.5%以下。其有害有毒气体、可燃气体、粉尘容许浓度必须符合国家标准的安全要求。

8.3 在有限空间危险作业进行过程中,应加强通风换气,在氧气浓度、有害气体、可燃性气体、粉尘的浓度可能发生变化的危险作业中应保持必要的测定次数或连续检测。

8.4 作业时所用的一切电气设备,必须符合有关用电安全技术操作规程。照明应使用安全矿灯或36伏以下的安全灯,使用超过安全电压的手持电动工具,必须按规定配备漏电保护器。

8.5 发现可能存在有害气体、可燃气体时,检测人员应同时使用有害气体检测仪表、可燃气体测试仪等设备进行检测。

8.6 检测人员应佩戴隔离式呼吸器,严禁使用氧气呼吸器;

8.7 有可燃气体或可燃性粉尘存在的作业现场,所有的检测仪器,电动工具,照明灯具等,必须使用符合《爆炸和火灾危险环境电力装置设计规范》要求的防爆型产品。

8.8 对由于防爆、防氧化不能采用通风换气措施或受作业环境限制不易充分通风换气的场所,作业人员必须配备并使用空气呼吸器或软管面具等隔离式呼吸保护器具。

8.9 作业人员进入有限空间危险作业场所作业前和离开时应准确清点人数。

8.10 进入有限空间危险作业场所作业,作业人员与监护人员应事先规定明确的联络信号。

8.11 如果作业场所的缺氧危险可能影响附近作业场所人员的安全时,应及时通知这些作业场所的有关人员。

8.12 严禁无关人员进入有限空间危险作业场所,并应在醒目处设置警示标志。

8.13 在有限空间危险作业场所,必须配备抢救器具,如:呼吸器具、梯子、绳缆以及其它必要的器具和设备,以便在非常情况下抢救作业人员。

8.14 在密闭容器内使用二氧化碳或氦气进行焊接作业时,必须在作业过程中通风换气,确保空气符合安全要求。

8.15 当作业人员在与输送管道连接的密闭设备(如油罐、反应塔、储罐、锅炉等)内部作业时必须严密关闭阀门,装好盲板,并在醒目处设立禁止启动的标志。

8.16 当作业人员在密闭设备内作业时,一般打开出入口的门或盖,如果设备与正在抽气或已经处于负压的管路相通时,严禁关闭出入口的门或盖。

8.17 在地下进行压气作业时,应防止缺氧空气泄至作业场所,如与作业场所相通的设施中存在缺氧空气,应直接排除,防止缺氧空气进入作业场所。

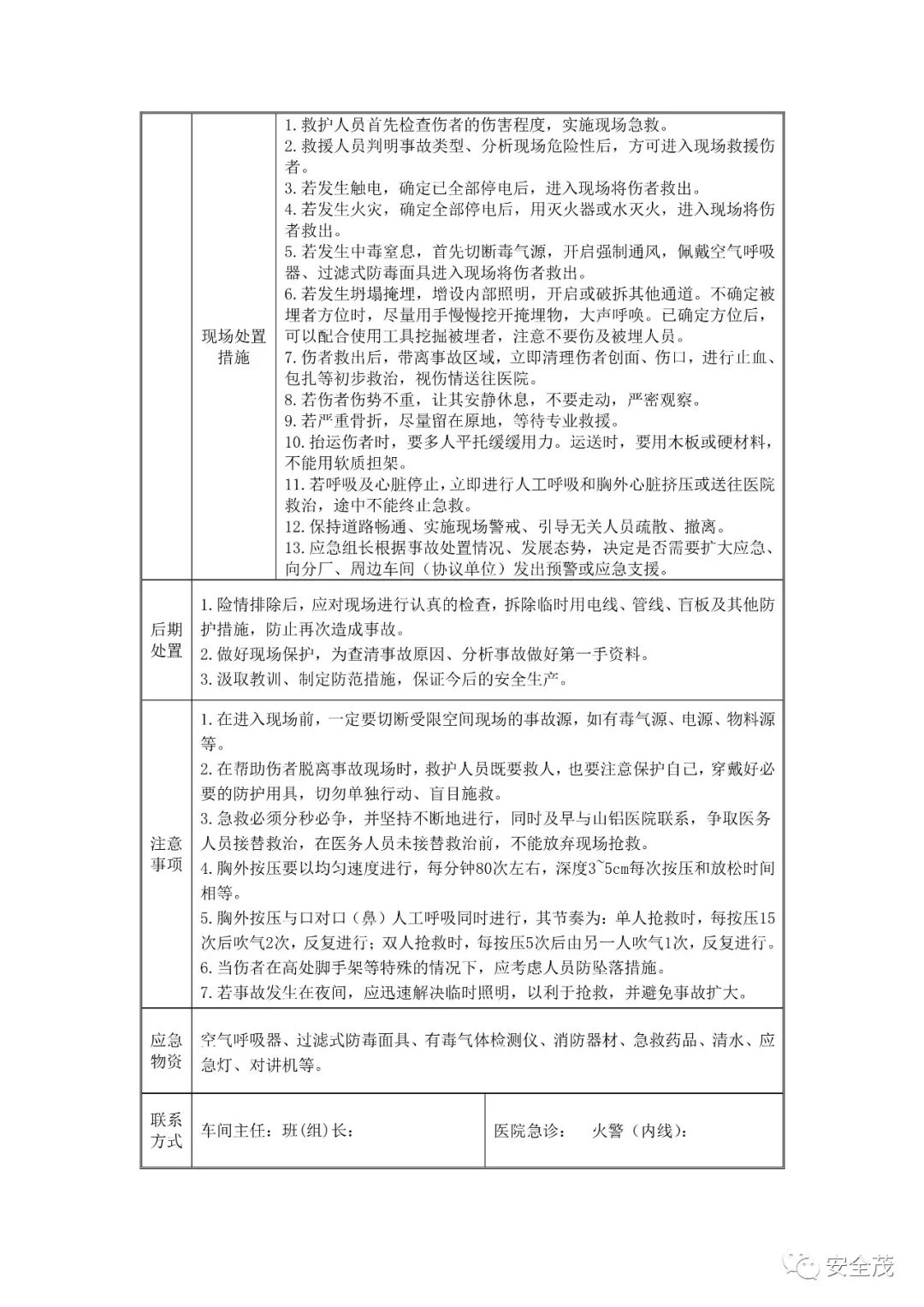
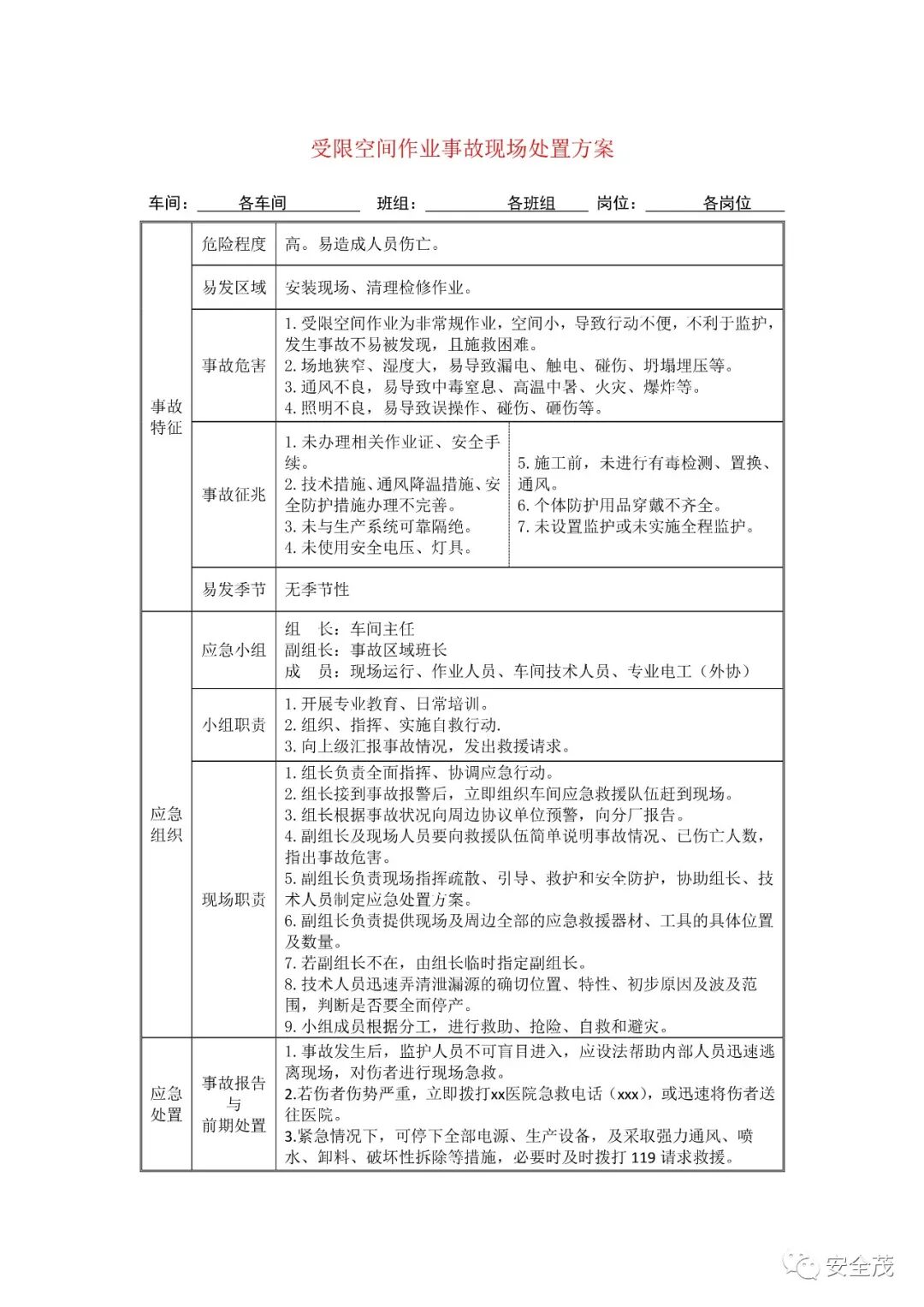
四、有限空间事故现场处置方案

五、进入有限空间作业风险告知牌

链接:关于河北清河县污水管道施工过程中发生5人窒息2人死亡安全事故的情况通报  https://mp.weixin.qq.com/s?__biz=MzA5MzMwNjIxMA==&mid=2650633235&idx=1&sn=55b5a2f2b1b091757bc7da59a6478682&chksm=8856381ebf21b1085b68415289283ac86ef7449990f4231b3bfe78871dca64a8d67552b77502&scene=126&sessionid=1590366398&key=a30a10740cd526bbfb014ac387b28a16b69c09ed785883086983f24abc2c24b99a9fde83e705abfd5deae38328e0e49cb58c8f58969433e2f56e3366d91387b30f2039c222e297198e1a30c74b343fff&ascene=1&uin=MjYyNjg2MDY2MQ%3D%3D&devicetype=Windows+XP&version=6209007b&lang=zh_CN&exportkey=AQjNLX%2FhnjvQcgClaJPTOX0%3D&pass_ticket=sPl2y4E7O2oQ9Q3%2BKXhk6tJ5DEfDFki1L%2FUN4hc1H3oy34R9AZfWhHfAOvlg8tAP


Copyright © 马鞍山市安全生产协会 All Rights Reserved. 皖ICP备0902788888号-1
最佳使用效果1024*768以上分辨率,建议使用微软公司IE6.0及以上  您是第 27005 位访客 今日访问量:71 当前在线人数:4