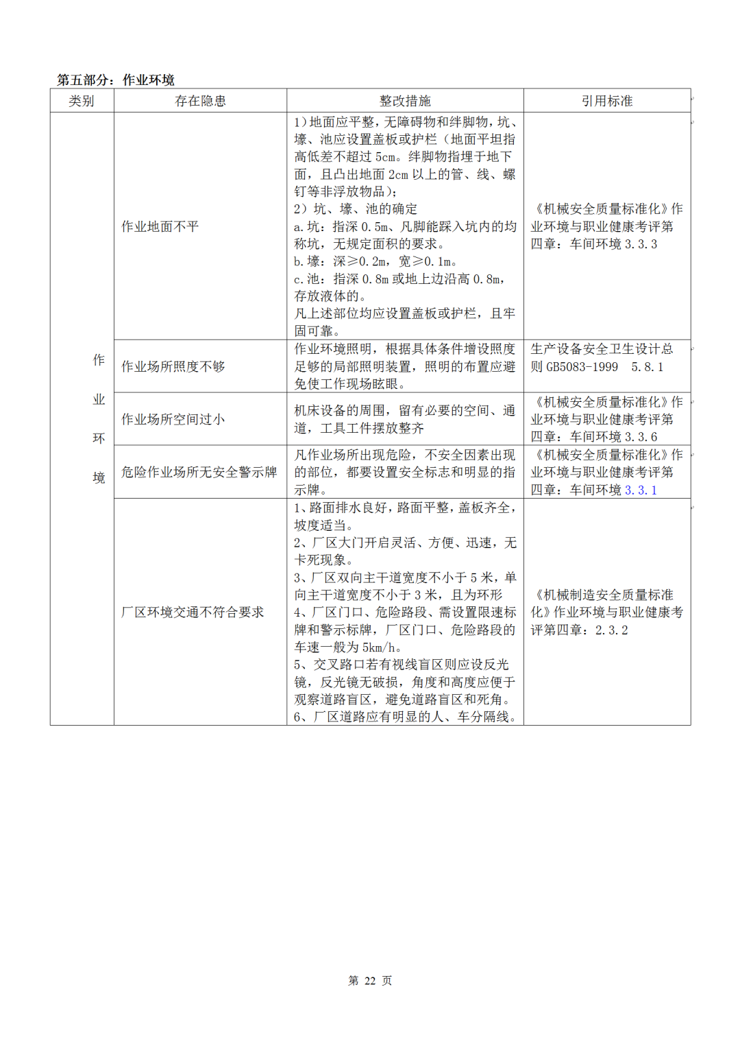
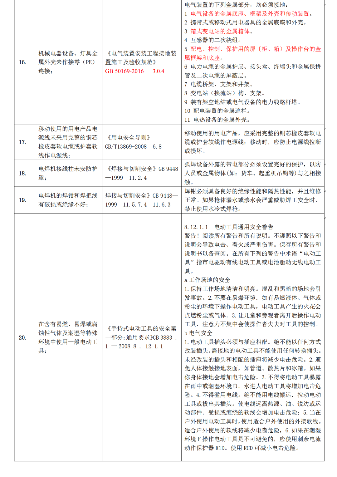
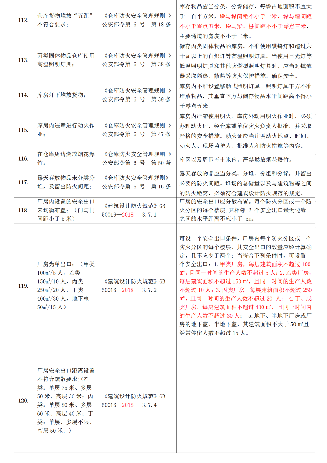
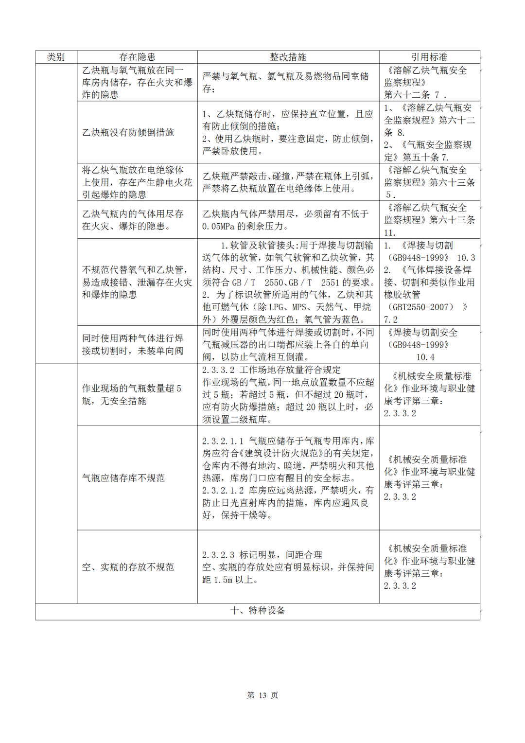
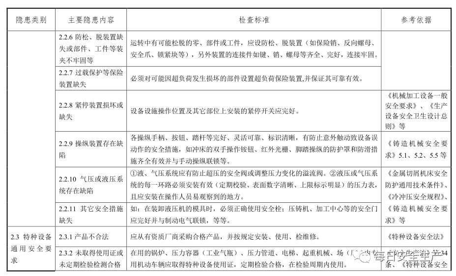
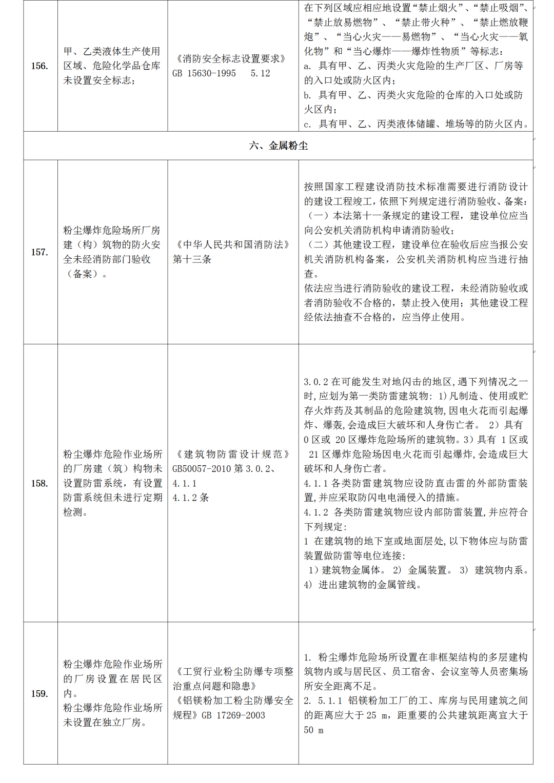
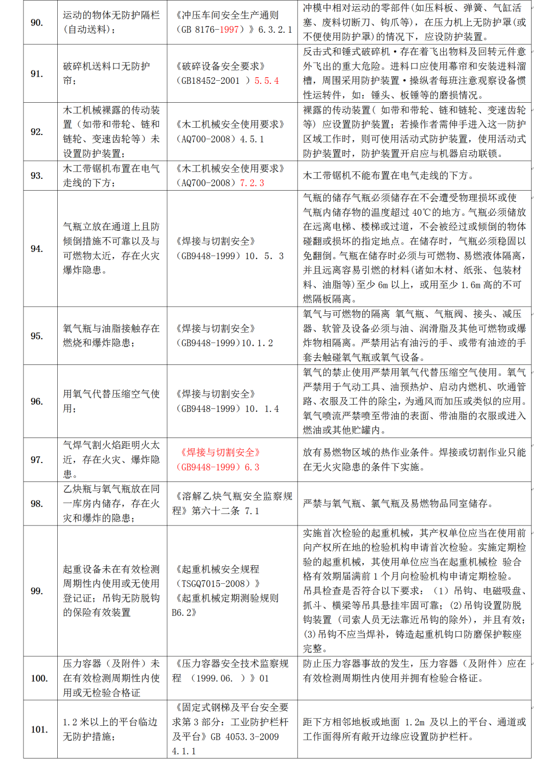
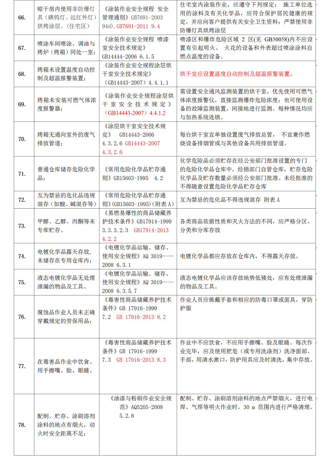
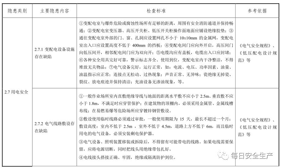
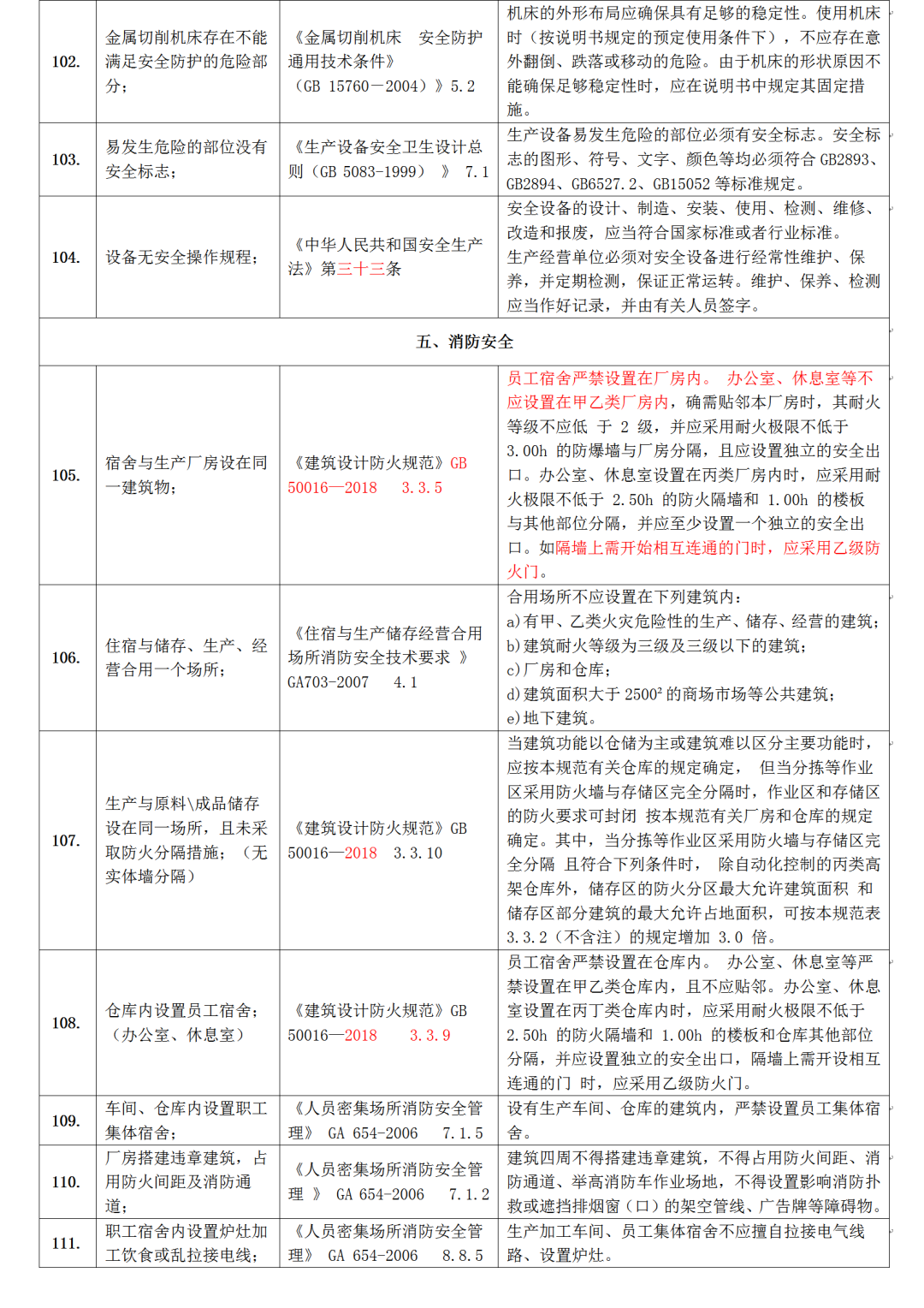
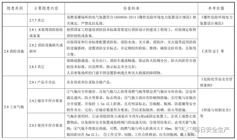
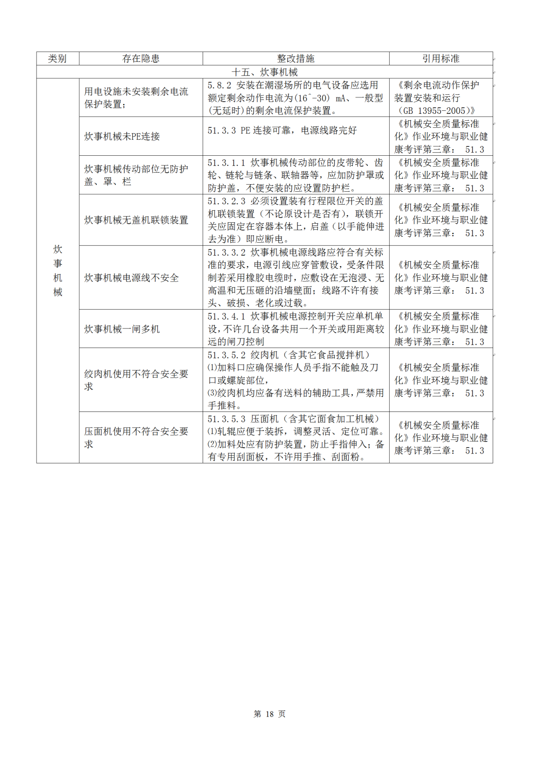
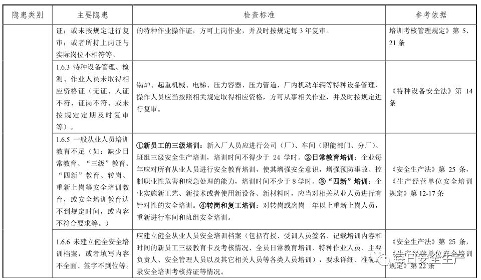
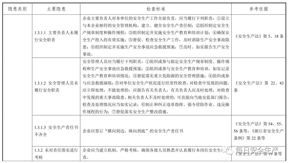
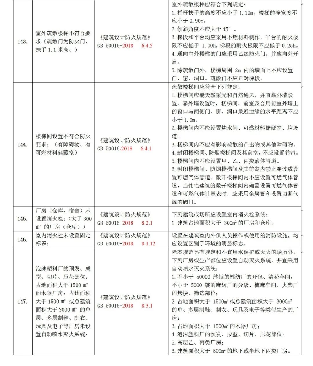
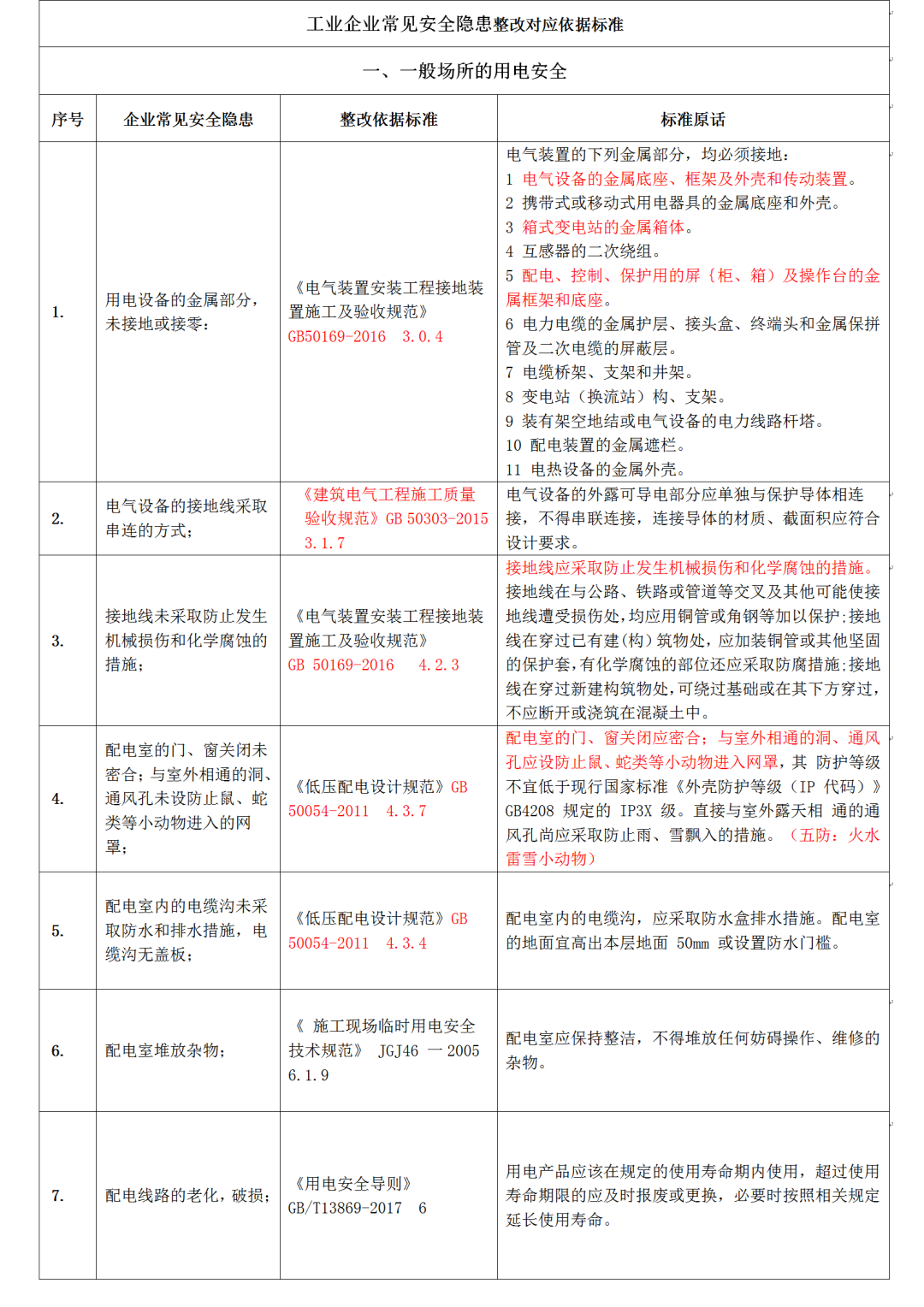
当前位置: 首页 >> 安全文化

光让整改,工人问你到底不符合那条规定?咋回答丨隐患对应依据!

光让整改,工人问你到底不符合那条规定?咋回答丨隐患对应依据!

每日安全生产

                                                                            


链接:光让整改,工人问你到底不符合那条规定?咋回答丨隐患对应依据!  https://mp.weixin.qq.com/s?__biz=MzU2NTI0MDM3Ng==&mid=2247617180&idx=2&sn=0c320cbb33c355e7ba9c9c1a2d9df71d&chksm=fcbdfdcbcbca74ddaa2a129d84ab1eebf287be97d406e01a5738c848eec490c8ecea07fa0d4a&scene=126&sessionid=1592960121&key=79e291b2174c19a06fe074364590108c2c1297ee9a48b2b27798e529831666c9912aa8a4e72831bab8773243189100f2c786b23413c329b35a75e215e785721ca6ac4ecc3c68abace5926fa227fdba3d&ascene=1&uin=MjYyNjg2MDY2MQ%3D%3D&devicetype=Windows+XP&version=62090523&lang=zh_CN&exportkey=AV1M32NmZBqITTHqs3O2MbM%3D&pass_ticket=uXJhxOuFtXqpQCmEKcFe25hXRCRUhaeaZ1ZSC036vWlBR44Y9%2F6MGprhue5DfbLc


Copyright © 马鞍山市安全生产协会 All Rights Reserved. 皖ICP备0902788888号-1
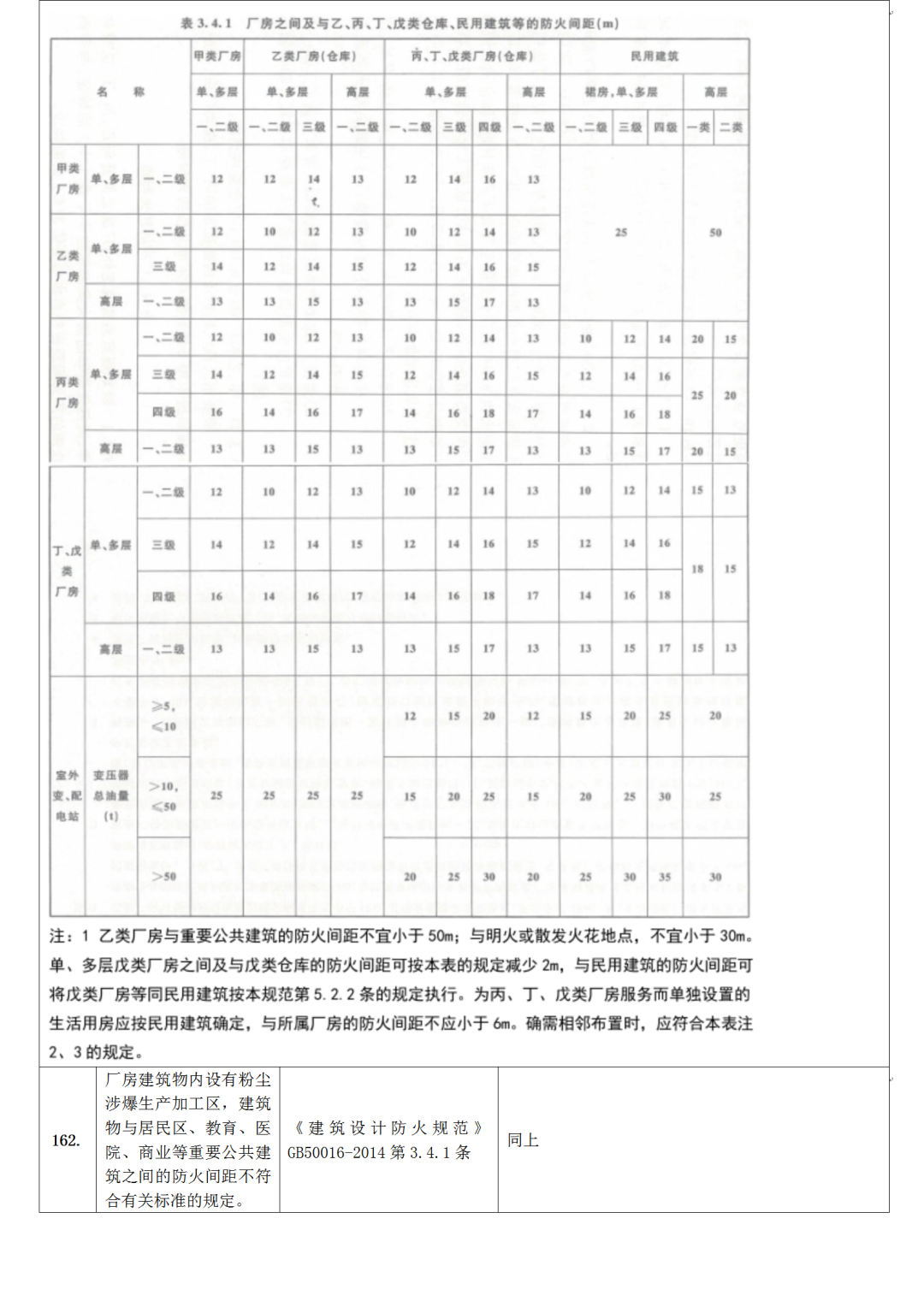
最佳使用效果1024*768以上分辨率,建议使用微软公司IE6.0及以上  您是第 27005 位访客 今日访问量:71 当前在线人数:4