当前位置: 首页 >> 安全知识

应急管理部答复:冷库是否属于有限空间?

应急管理部答复:冷库是否属于有限空间?

每日安全生产

2019年广东省应急管理厅向应急管理部提出“关于地上冷库是否属于有限空间相关事项”的请示(粤应急函[2019]551号),应急管理部安全生产基础司委托山东省轻工业安全生产管理协会(以下简称“协会”)对此问题提供技术支撑并作出说明。

2019年7月22日,应急管理部安全生产基础司采纳了协会的意见,对此作出复函,明确了“地上冷库(除气调库外)不属于有限空间,但其中的气调库属于有限空间”。

协会针对地上冷库是否属于有限空间的具体剖析如下。

一、有限空间定义及认定条件

《工贸企业有限空间作业安全管理与监督暂行规定》(总局59号令,第80号修正)第二条,明确有限空间为封闭或者部分封闭,与外界相对隔离,出入口较为狭窄,作业人员不能长时间在内工作,自然通风不良,易造成有毒有害、易燃易爆物质积聚或者氧含量不足的空间。

二、冷库(除气调库外)不属于有限空间

根据原国家安全监管总局令第80号第二条,冷库(除气调库外)不满足有限空间的三个条件,不属于有限空间。具体分析如下:

1、根据《冷库设计规范》(GB 50072—2010)第4.2.11条规定,“建筑面积大于1000㎡的冷藏间应至少设两个冷藏门(含隔墙上的门),面积不大于1000㎡的冷藏间可只设一个冷藏门”。冷库(除气调库外)最小设计门的规格为宽1.2m、高2.4m,冷库(除气调库外)出入口不狭窄,因此不满足“有限空间与外界相对隔离,出入口较为狭窄”的条件。

2、冷库(除气调库外)在进行码垛、出入货、监督、验货等作业时,人员需要持续、长时间进出或在内工作,因此不满足“作业人员不能长时间在内工作”条件。

3、冷库(除气调库外)在关闭状态下自然通风不良,但部分冷库安装了排气扇等通风措施,且冷库在正常情况下不会产生有毒有害、易燃易爆气体,也不会发生有毒有害、易燃易爆气体积聚或者氧含量不足的情况。因此,冷库(除气调库外)不满足“自然通风不良,易造成有毒有害易燃易爆气体气体积聚或者氧含量不足”条件。

另外,也未发生过人员在冷库(除气调库外)内作业中毒和窒息的事故。

三、气调库属于有限空间

根据原国安全监管总局令第80号第二条,气调库同时满足有限空间四个条件,属于有限空间,具体分析如下:

1、气调库在使用时必须封闭,满足“封闭或部分封闭”条件。

2、气调出入门一般宽0.6m、高0.75m,较为狭窄,满足“与外界相对隔离,出入口较为狭窄”条件。

3、气调库内冷藏果蔬时需用降低含氧量,增加二氧化碳等气体含量。根据《水果气调库贮藏通则》(农业部NY/T 2000-2011)5.3.1.2.1.2条,应将降氧设备尽快将氧气含量降至所要求的水平;根据《苹果采收与贮运技术规范》(农业部NY/T 983-2015)附表A.3,主要苹果品种的气调贮藏参数表可知,贮藏期间库内氧含量均控制在1%- 5%,二氧化碳含量控制在0.5%- 6%;根据《胡萝卜贮藏与运输》(NY/T 717-2003)6.2.3,限气贮藏贮藏期间库内氧和二氧化碳含量均控制在6%- 8%;根据《水果气调库贮藏通则》(农业部NY/T 2000-2011)5.3.4.3条,果品出库人员安全操作果品结束气调贮藏库出库时,要打开贮藏库间的门和观察窗,并强制通风2h以上(或自然通风2d以上),驱散过量的二氧化碳,使氧气含量升高到18%以上方可入库,确保工作人员在无防护条件下的操作安全。另外,进入气调库检查贮藏质量或维修设备且短时间内可以完成时,需佩戴可靠呼吸装置,一人进入库内,另一人在库外监护。若维修工作量大,短时间内完不成时,应按照有限空间监管要求,办理许可审批、通风、检测、监护方可进入。气调库满足“作业人员不能长时间在内工作”条件。

4、气调库无自然通风,二氧化碳气体积聚且氧含量不足,满足“自然通风不良,易造成有毒有害易燃易爆气体气体积聚或者氧含量不足”条件。

综上,地上冷库(除气调库外)不属于有限空间,气调库属于有限空间。


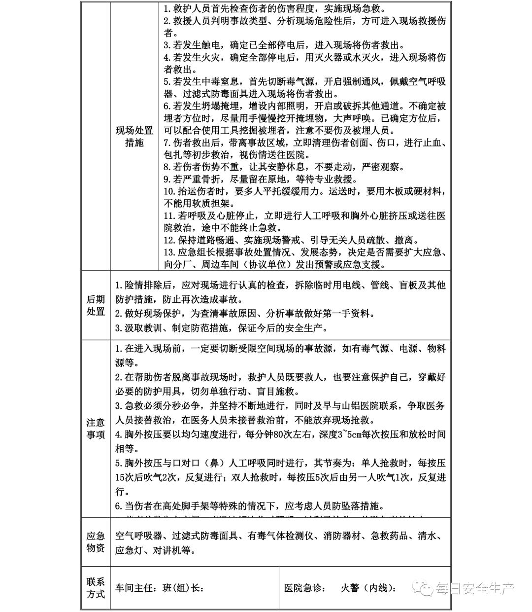
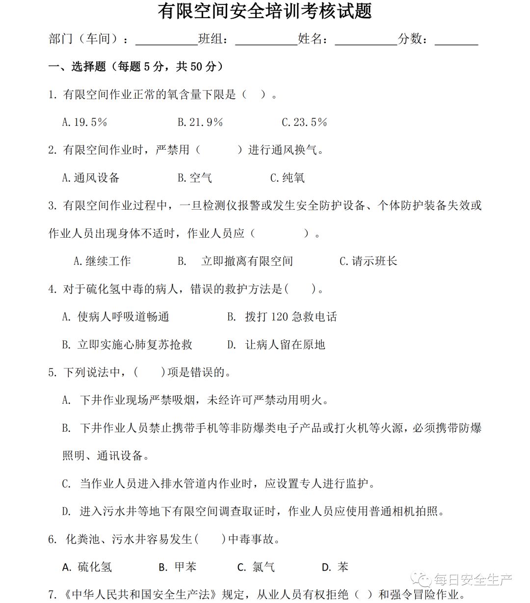
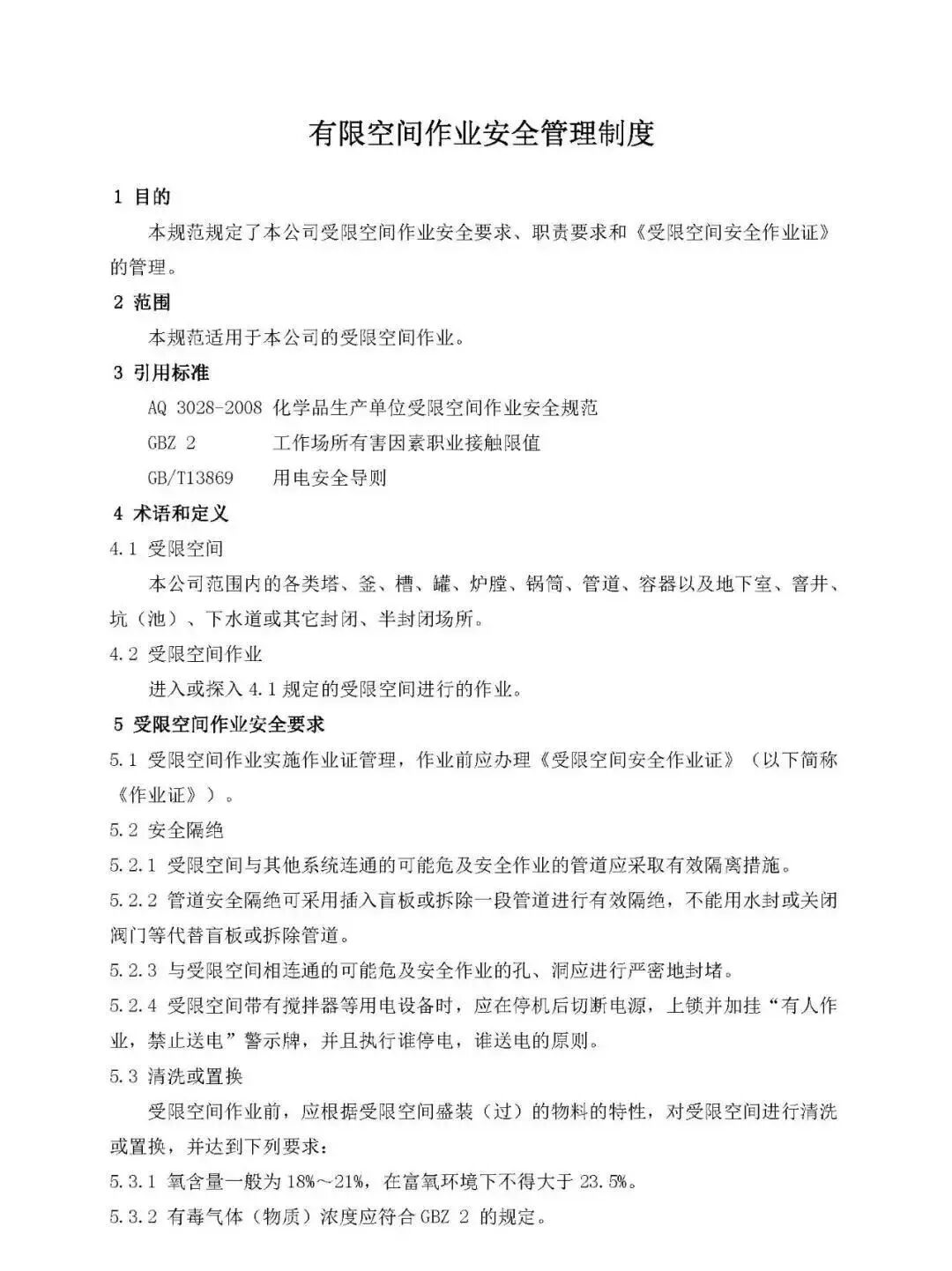
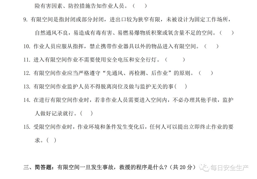
附件:有限空间全流程文件

(文末下载)

附件




有限空间应急处置卡




Copyright © 马鞍山市安全生产协会 All Rights Reserved. 皖ICP备2025104696号-1
最佳使用效果1024*768以上分辨率,建议使用微软公司IE6.0及以上  您是第 27005 位访客 今日访问量:71 当前在线人数:4