当前位置: 首页 >> 政策法规 >> 政策法规
政策法规 国家法律 标准规范 市安委会文件 市局文件 协会文件

《化工园区综合评价导则》国标正式发布,园区认定有章可循!导则全文附后

《化工园区综合评价导则》国标正式发布,园区认定有章可循!导则全文附后

中国化学品安全协会

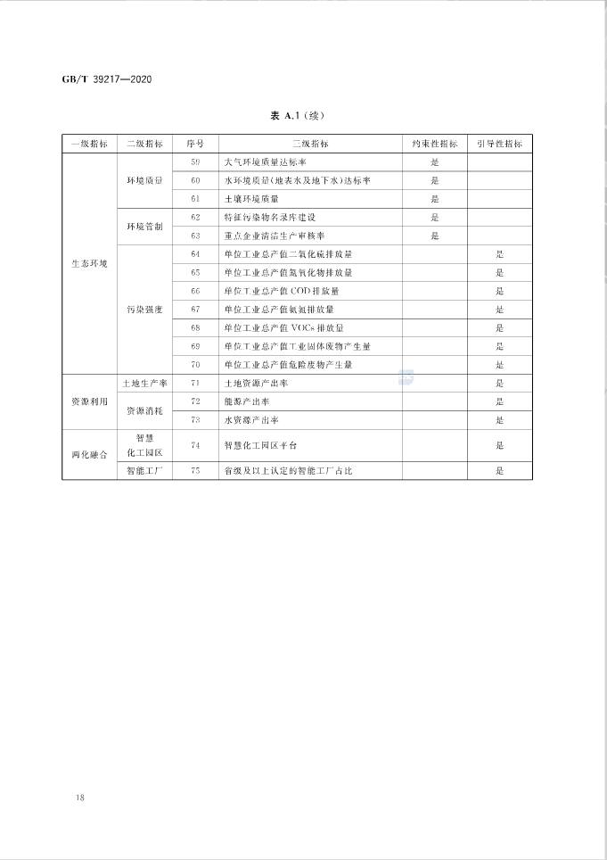
近日,由中国石油和化学工业联合会化工园区工作委员会(以下简称“园区委”)主导编制的《化工园区综合评价导则》(GB/T 39217-2020)国家标准正式发布,将于2021年2月1日开始实施。化工园区是我国石油和化学工业转型升级、绿色发展的重要依托,区域发展的重要引擎。《中共中央办公厅 国务院办公厅关于全面加强危险化学品安全生产工作的意见》和《国务院安全生产委员会关于印发<全国安全生产专项整治三年行动计划>的通知》要求,今年要完成对现有化工园区的全面评估和达标认定工作。《化工园区综合评价导则》国家标准的发布为各省相关工作的开展提供了重要依据。该标准是继《化工园区公共管廊管理规程》(GB/T 36762-2018)之后的第二个关于化工园区的国家标准。

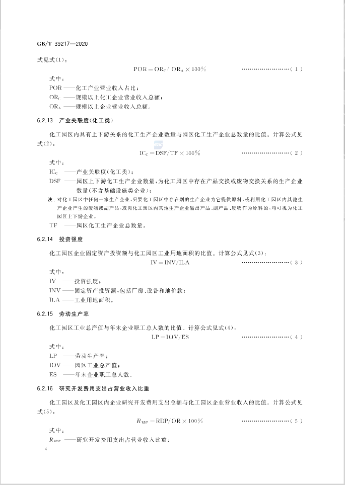
《化工园区综合评价导则》全文

来源:石油和化工园区


中国化学品安全协会

编辑:安康


Copyright © 马鞍山市安全生产协会 All Rights Reserved. 皖ICP备2025104696号-1
最佳使用效果1024*768以上分辨率,建议使用微软公司IE6.0及以上  您是第 27005 位访客 今日访问量:71 当前在线人数:4