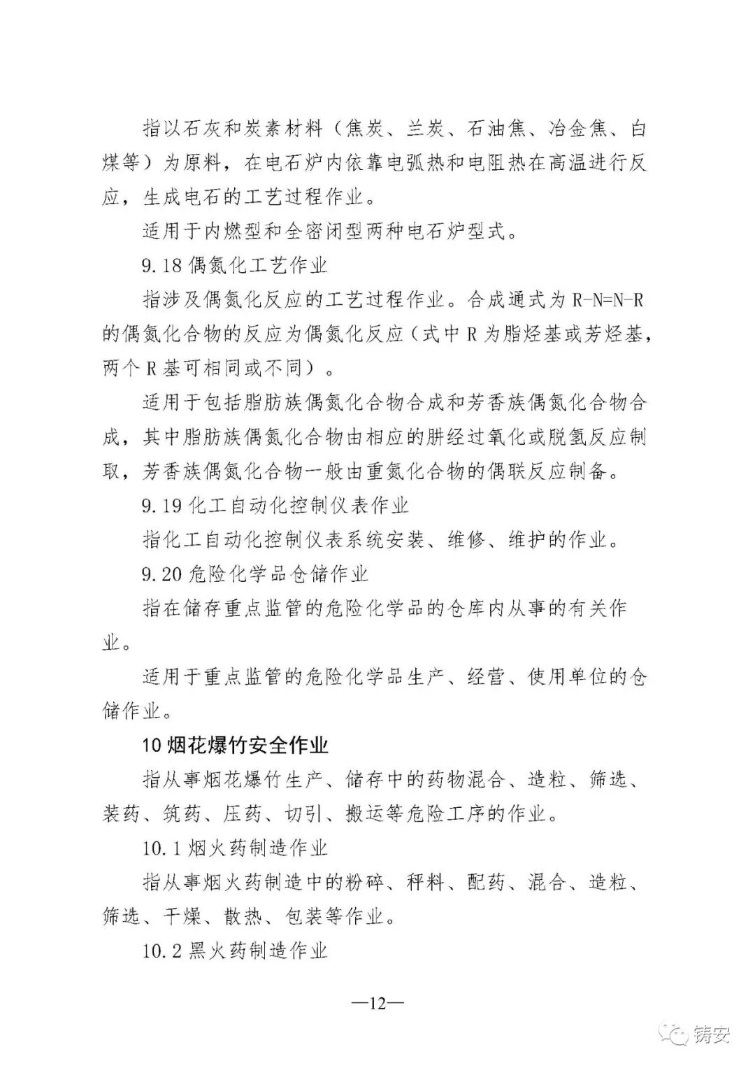
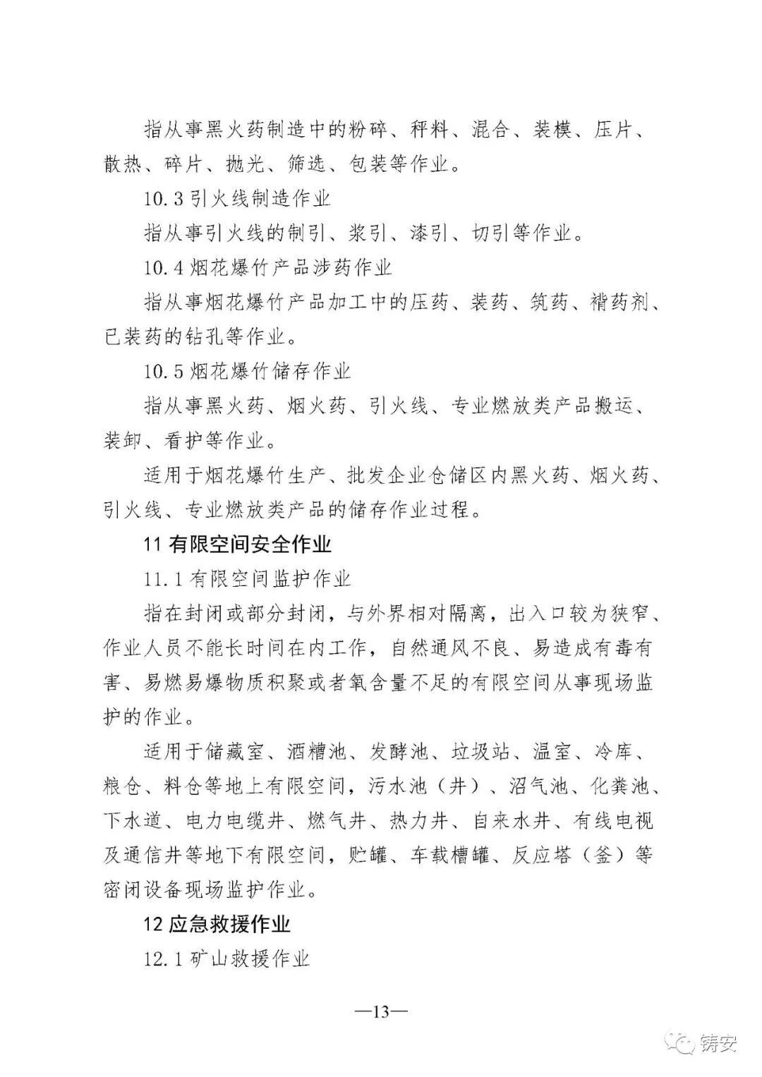
当前位置: 首页 >> 安全文化

《特种作业目录(征求意见稿)》公开征求意见

《特种作业目录(征求意见稿)》公开征求意见

中国化学品安全协会

关于征求《特种作业目录(征求意见稿)》意见的函

为更加有效发挥特种作业人员在防范遏制生产安全事故中的作用,应急管理部安全基础司组织有关单位对现有特种作业目录进行了修订,形成了《特种作业目录(征求意见稿)》。现向社会公开征求意见,意见反馈截止时间为2020年9月6日。

联系人:殷婷茹、高海东,010-64464799(带传真),电子邮箱:tzzy3015@163.com。

附件: 

1.特种作业目录(征求意见稿)


2.特种作业目录修订对照表


3.关于《特种作业目录》修订情况的说明


4.征求意见表


应急管理部安全基础司

2020年8月25日


来源:应急管理部


中国化学品安全协会

编辑:安康

Copyright © 马鞍山市安全生产协会 All Rights Reserved. 皖ICP备0902788888号-1
最佳使用效果1024*768以上分辨率,建议使用微软公司IE6.0及以上  您是第 27005 位访客 今日访问量:71 当前在线人数:4