当前位置: 首页 >> 安全文化

灭火器成炸弹,火未灭人受伤!

灭火器成炸弹,火未灭人受伤!

中国应急管理

一男子正在给车加油

突然起火了

工作人员拿起灭火器欲灭火

火还没灭

灭火器突然爆炸了

请看监控视频

灭火器爆炸并不是个案

再来看一个案例

这可不是开玩笑灭火器爆炸伤人事件可不少

1案例一

2016年8月,韩国一个小工厂发生火灾,工厂老板当即使用已经过期的灭火器灭火,结果灭火器发生爆炸,老板当场死亡。

2案例二

2016年6月4日,哈尔滨一名14岁男孩在家附近发现一个废弃灭火器,拿起摆弄,结果灭火器爆炸,男孩身亡……

3案例三


2015年3月,做废品收购的人在搬废品时看到一只过期的小号车用灭火器,正当他准备扯下保险销上的铅封时,灭火器发生爆炸,使其手骨掌炸断。

4案例四

2014年2月20日一名女士推着婴儿车走出小区,被一个喷出大量气体的灭火器撞倒,导致该女士的脚部踝关节骨折,身上也有多处受伤。

5案例五

2012年5月14日,兰州市雁滩家具市场405商铺,铺主林某听到门口已挂报废的干粉灭火器有异响,他便凑过去看个究竟,这时灭火器突然爆炸,林某被炸成重伤。

6案例六

2008年8月12日,某企业组织专职消防员对员工进行现场消防教育,沈某正手持一干粉灭火器向员工示范操作,突然灭火器发生爆炸,碎片击中沈某颧骨和下颚,并造成颅骨重伤,经医院抢救不治身亡。经查,该干粉灭火器5年没有换粉和检修。

下面请看一个实验

更直观的感受灭火器爆炸的瞬间!

据悉,在空旷环境下爆炸灭火器会给周边5米范围内的人员带来生命威胁



那么问题来了平常大家用来灭火的武器,怎么突然就成为危险品了呢?这里面到底有哪些学问呢?

一般灭火器是不会爆炸的,关键在于灭火器是否已过期。灭火器“超期”后,不仅容易压力不足而失灵,更危险的是因为罐体会因为外界污染受到腐蚀而变薄。灭火器的二氧化碳阻燃干粉、发泡剂等成分,被高温暴晒,也可能发生化学反应,导致瓶内压力增大。这个时候一个轻微的磕碰,都可能引发爆炸,而且爆炸威力十分可怕。因此过期的灭火器十分危险

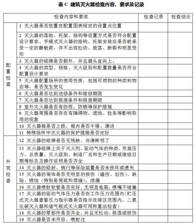
记得做好检查与维护这份注意事项一起来学习一下吧

一般规定 


1.灭火器的检查与维护应由相关技术人员承担。 

2.每次送修的灭火器数量不得超过计算单元配置灭火器总数量的1/4。超出时,应选择相同类型和操作方法的灭火器替代,替代灭火器的灭火级别不应小于原配置灭火器的灭火级别。

3.检查或维修后的灭火器均应按原设置点位置摆放。 

4.需维修、报废的灭火器应由灭火器生产企业或专业维修单位进行。 

检查

1.灭火器的配置、外观等应按表C的要求每月进行一次检查。 

2.下列场所配置的灭火器,应按表C的要求每半月进行一次检查。 候车(机、船)室、歌舞娱乐放映游艺等人员密集的公共场所;堆场、罐区、石油化工装置区、加油站、锅炉房、地下室等场所。 

3.日常巡检发现灭火器被挪动,缺少零部件,或灭火器配置场所的使用性质发生变化等情况时,应及时处置。 

4.灭火器的检查记录应予保留。 

送修

1.存在机械损伤、明显锈蚀、灭火剂泄露、被开启使用过或符合其他维修条件的灭火器应及时进行维修。 

2.灭火器的维修期限:

报废

有下列情况之一的灭火器应报废: 

1.筒体严重锈蚀,(锈蚀面积大于、等于筒体总面积的1/3,表面有凹坑; 

2.筒体明显变形,机械损伤严重;

3.器头存在裂纹,无泄压机构; 

4.筒体为平底等结构不合理; 

5.没有间歇喷射机构的手提式; 

6.没有生产厂名称和出厂年月,包括铭牌脱落,或虽有铭牌,但已看不清生产厂名称,或出厂年月钢印无法识别; 

7.筒体有锡焊、铜焊或补缀等修补痕迹; 

8.被火烧过。 

灭火器出厂时间达到或超过表5.4.3规定的报废期限时应报废。

灭火器报废后,应按照等效替代的原则进行更换。

灭火器的使用年限


手提式干粉灭火器(贮气瓶式)———8年;

手提贮压式干粉灭火器———10年;

手提式1211灭火器———10年;

手提式二氧化碳灭火器———12年;

推车式化学泡沫灭火器———8年;

推车式干粉灭火器(贮气瓶式)———10年;

推车贮压式干粉灭火器———12年;

推车式1211灭火器———10年。

消防月马上到了为了保障灭火器能够安全使用并及时有效的扑灭初期火灾快检查一下你的灭火器吧杜绝灭火器成为伤人利器的可能


来源:深圳安监、浙江消防、班组安全中国应急管理报 新媒体中心 编辑:张维

链接:灭火器成炸弹,火未灭人受伤! 

 https://mp.weixin.qq.com/s?__biz=MzU3ODUwMjQxOA==&mid=2247531491&idx=2&sn=2c066d8089e414673931fa0c55ef7d70&chksm=fd76519eca01d888716686b8343db364261f4e3694763f51cb09a8882f57b47d47c5a9464e04&scene=126&sessionid=1603954496&key=5bc6ec827fc55f9346f13b2a36fde5e4b911ae5aa295e1fb36b1d91597b254056b2db3928415e26a36dbf071094bd97ad125926186ac2b211f0e3cf7f01e59a3a715650bd236f8f306ed7c0b71fb5882c29f0065a6b185142d7bfaf158b1296d95fb1b3f125b3a877af1d21b4b8e72497463fce1b5cf00f77d6248ec4764f517&ascene=1&uin=MjYyNjg2MDY2MQ%3D%3D&devicetype=Windows+7+x64&version=63000039&lang=zh_CN&exportkey=AYgsy7OadfRpoWwDLkVCoTs%3D&pass_ticket=X3KU7BS4Qk02LcjLh6CKT56vJxWrEGyW%2Be1ucJcuU%2FS1pN%2Fs70Isv08iiwV0QXf4&wx_header=0


Copyright © 马鞍山市安全生产协会 All Rights Reserved. 皖ICP备0902788888号-1
最佳使用效果1024*768以上分辨率,建议使用微软公司IE6.0及以上  您是第 27005 位访客 今日访问量:71 当前在线人数:4