当前位置: 首页 >> 安全文化

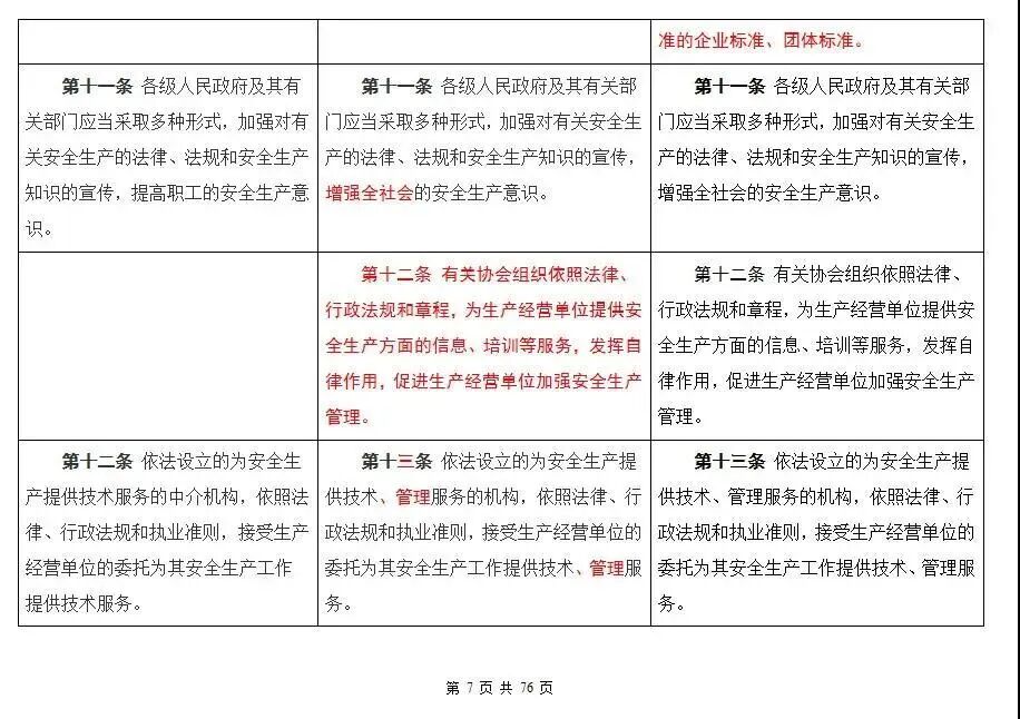
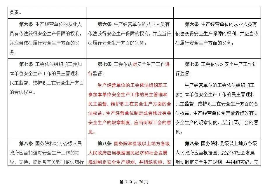
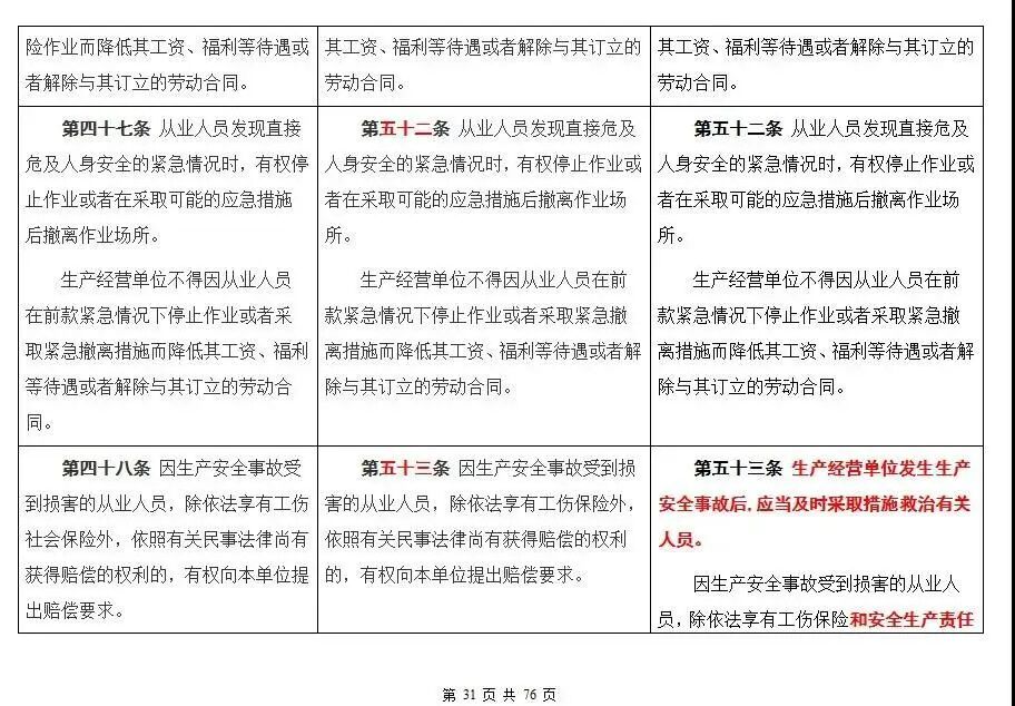
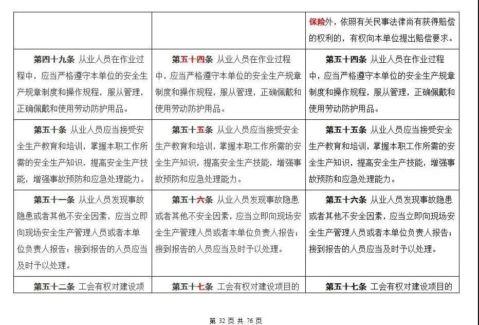
《中华人民共和国安全生产法(修正草案)》修正前后对照表

《中华人民共和国安全生产法(修正草案)》修正前后对照表

链接:重磅!国务院常务会议通过《中华人民共和国安全生产法(修正草案)》(附全文)  https://mp.weixin.qq.com/s?__biz=MjM5MTAwMDQwNg==&mid=2650864888&idx=1&sn=c47cc22d4cacb8af72f91b0db0bd8d96&chksm=bd486ec18a3fe7d772645b367c6a81131ea7b8f0f4e4d5d9a2712915796b2782086bb47439bf&scene=126&sessionid=1606442293&key=020add4d0f092189e57371f209657629bcbc8e437c2dd050b181804629e0101bca886d8b5da0038adbac5ccfbe94b98377b49c3c601af8f9a3e17785ab9c11ae18da0128fa3b8c006d32f07ec83b3a2cf6163a7f893c46e273b1750309ca25103085f7c2d6e61c6137ef1541364eafd9107583a8511c47272a02775b645d0824&ascene=1&uin=MjYyNjg2MDY2MQ%3D%3D&devicetype=Windows+7+x64&version=63000039&lang=zh_CN&exportkey=AboqKExRaRgj6BFGNQPhD50%3D&pass_ticket=qZ5VDWQM5ETKGMiR6WLwrKQ4wbRk0T5aqpbkIuOXZHBLRmtPKSNXm7fTdXoao%2BTx&wx_header=0

Copyright © 马鞍山市安全生产协会 All Rights Reserved. 皖ICP备0902788888号-1
最佳使用效果1024*768以上分辨率,建议使用微软公司IE6.0及以上  您是第 27005 位访客 今日访问量:71 当前在线人数:4